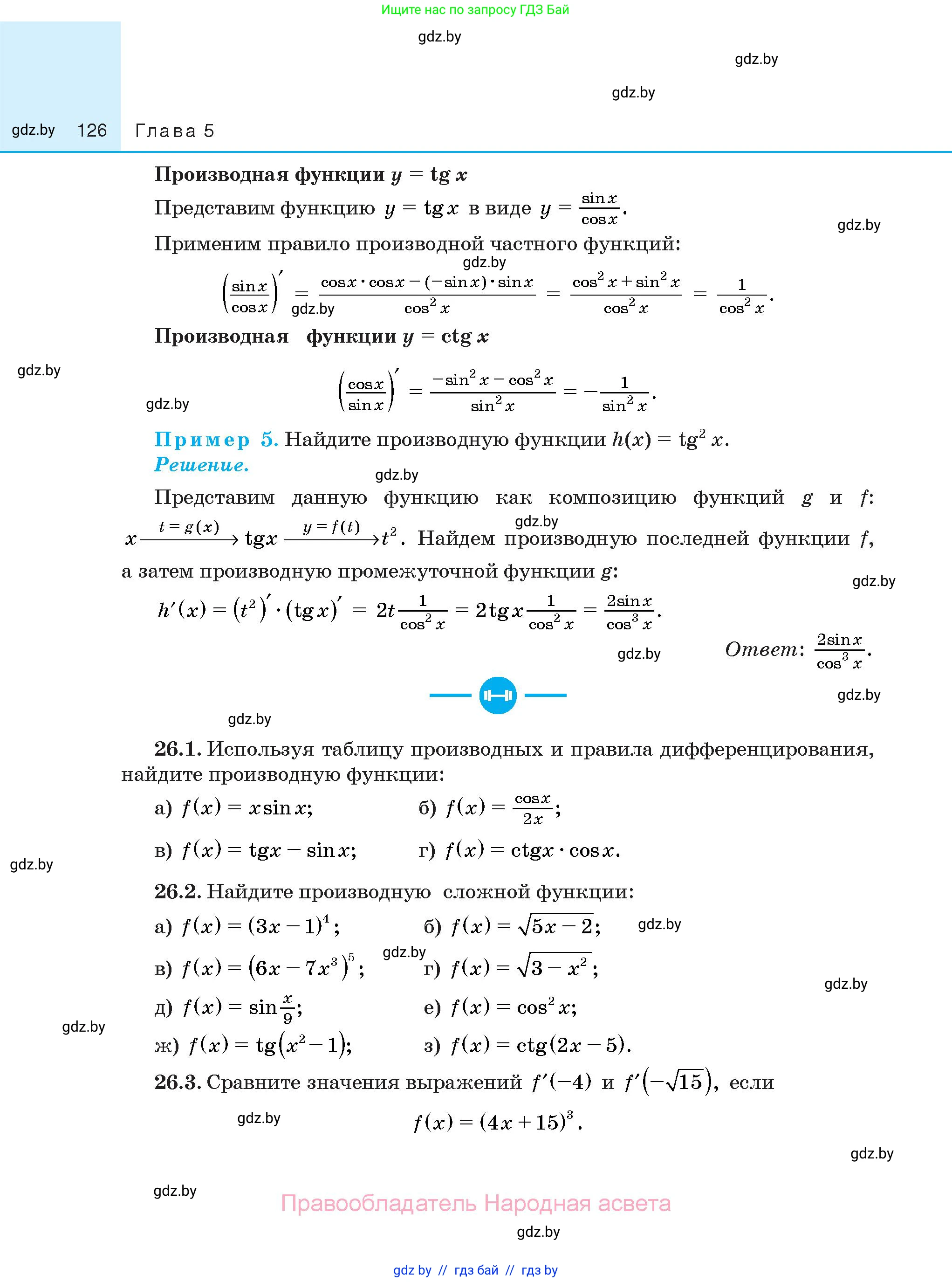
Страница 126 - гдз по алгебре 10 класс сборник задач Арефьева, Пирютко
Авторы: Арефьева И. Г., Пирютко О. Н.
Тип: Сборник задач
Издательство: Народная асвета
Год издания: 2020 - 2025
Уровень обучения: базовый и повышенный
Цвет обложки: белый, голубой с графиком
Допущено Министерством образования Республики Беларусь
Популярные ГДЗ в 10 классе
Cтраница 126
Другие страницы:
Помогло решение? Оставьте отзыв в комментариях ниже.