Номер 11, страница 193 - гдз по алгебре 10 класс сборник задач Арефьева, Пирютко

Алгебра, 10 класс Сборник задач, авторы: Арефьева Ирина Глебовна, Пирютко Ольга Николаевна, издательство Народная асвета, Минск, 2020, белого цвета

Авторы: Арефьева И. Г., Пирютко О. Н.

Тип: Сборник задач

Издательство: Народная асвета

Год издания: 2020 - 2025

Уровень обучения: базовый и повышенный

Цвет обложки: белый, голубой с графиком

Допущено Министерством образования Республики Беларусь

Популярные ГДЗ в 10 классе

Повторение. Тематические тесты. Тест 5. Арифметическая прогрессия - номер 11, страница 193.

№11 (с. 193)
Условие. №11 (с. 193)
скриншот условия
Алгебра, 10 класс Сборник задач, авторы: Арефьева Ирина Глебовна, Пирютко Ольга Николаевна, издательство Народная асвета, Минск, 2020, белого цвета, страница 193, номер 11, Условие

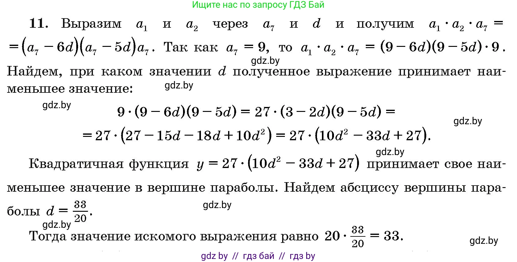
11. В арифметической прогрессии $a_7 = 9$. Найдите значение выражения $20d$, где $d$ — значение разности арифметической прогрессии, при котором произведение $a_1 \cdot a_2 \cdot a_7$ принимает наименьшее значение.

Решение. №11 (с. 193)
Алгебра, 10 класс Сборник задач, авторы: Арефьева Ирина Глебовна, Пирютко Ольга Николаевна, издательство Народная асвета, Минск, 2020, белого цвета, страница 193, номер 11, Решение
Решение 2. №11 (с. 193)

По условию задачи, дан седьмой член арифметической прогрессии $a_7 = 9$. Нам необходимо найти значение выражения $20d$, где $d$ — это разность прогрессии, при которой произведение $P = a_1 \cdot a_2 \cdot a_7$ принимает наименьшее значение.

Сначала выразим члены прогрессии $a_1$ и $a_2$ через известный член $a_7$ и разность $d$, используя формулу n-го члена $a_n = a_k + (n-k)d$:
$a_1 = a_7 + (1-7)d = 9 - 6d$
$a_2 = a_7 + (2-7)d = 9 - 5d$

Теперь запишем произведение $P$ как функцию от переменной $d$:
$P(d) = a_1 \cdot a_2 \cdot a_7 = (9 - 6d)(9 - 5d) \cdot 9$

Эта функция является квадратичной относительно $d$. Она представляет собой параболу, ветви которой направлены вверх, поскольку коэффициент при $d^2$ будет равен $(-6) \cdot (-5) \cdot 9 = 270$, что больше нуля. Наименьшее значение такая функция принимает в своей вершине.

Координату вершины параболы можно найти, зная её корни. Корни уравнения $(9 - 6d)(9 - 5d) = 0$ — это значения $d$, при которых произведение равно нулю.
$9 - 6d = 0 \implies 6d = 9 \implies d_1 = \frac{9}{6} = \frac{3}{2}$
$9 - 5d = 0 \implies 5d = 9 \implies d_2 = \frac{9}{5}$

Вершина параболы находится посередине между её корнями. Найдем абсциссу вершины $d_v$, которая и будет искомым значением $d$:
$d_v = \frac{d_1 + d_2}{2} = \frac{\frac{3}{2} + \frac{9}{5}}{2} = \frac{\frac{15}{10} + \frac{18}{10}}{2} = \frac{\frac{33}{10}}{2} = \frac{33}{20}$

Таким образом, произведение $P$ принимает наименьшее значение при $d = \frac{33}{20}$. Теперь мы можем найти значение искомого выражения $20d$:
$20d = 20 \cdot \frac{33}{20} = 33$

Ответ: 33

Помогло решение? Оставьте отзыв в комментариях ниже.

Присоединяйтесь к Телеграм-группе @gdz_by_belarus

Присоединиться

Мы подготовили для вас ответ c подробным объяснением домашего задания по алгебре за 10 класс, для упражнения номер 11 расположенного на странице 193 к сборнику задач 2020 года издания для учащихся школ и гимназий.

Теперь на нашем сайте ГДЗ.ТОП вы всегда легко и бесплатно найдёте условие с правильным ответом на вопрос «Как решить ДЗ» и «Как сделать» задание по алгебре к упражнению №11 (с. 193), авторов: Арефьева (Ирина Глебовна), Пирютко (Ольга Николаевна), базовый и повышенный уровень обучения учебного пособия издательства Народная асвета.