Номер 15, страница 195 - гдз по алгебре 10 класс сборник задач Арефьева, Пирютко

Алгебра, 10 класс Сборник задач, авторы: Арефьева Ирина Глебовна, Пирютко Ольга Николаевна, издательство Народная асвета, Минск, 2020, белого цвета

Авторы: Арефьева И. Г., Пирютко О. Н.

Тип: Сборник задач

Издательство: Народная асвета

Год издания: 2020 - 2025

Уровень обучения: базовый и повышенный

Цвет обложки: белый, голубой с графиком

Допущено Министерством образования Республики Беларусь

Популярные ГДЗ в 10 классе

Повторение. Тематические тесты. Тест 6. Геометрическая прогрессия - номер 15, страница 195.

№15 (с. 195)
Условие. №15 (с. 195)
скриншот условия
Алгебра, 10 класс Сборник задач, авторы: Арефьева Ирина Глебовна, Пирютко Ольга Николаевна, издательство Народная асвета, Минск, 2020, белого цвета, страница 195, номер 15, Условие

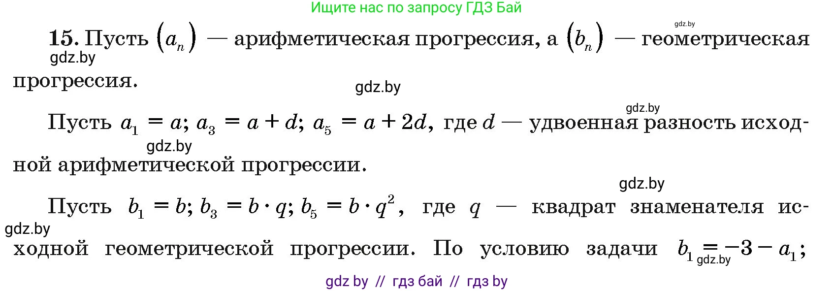
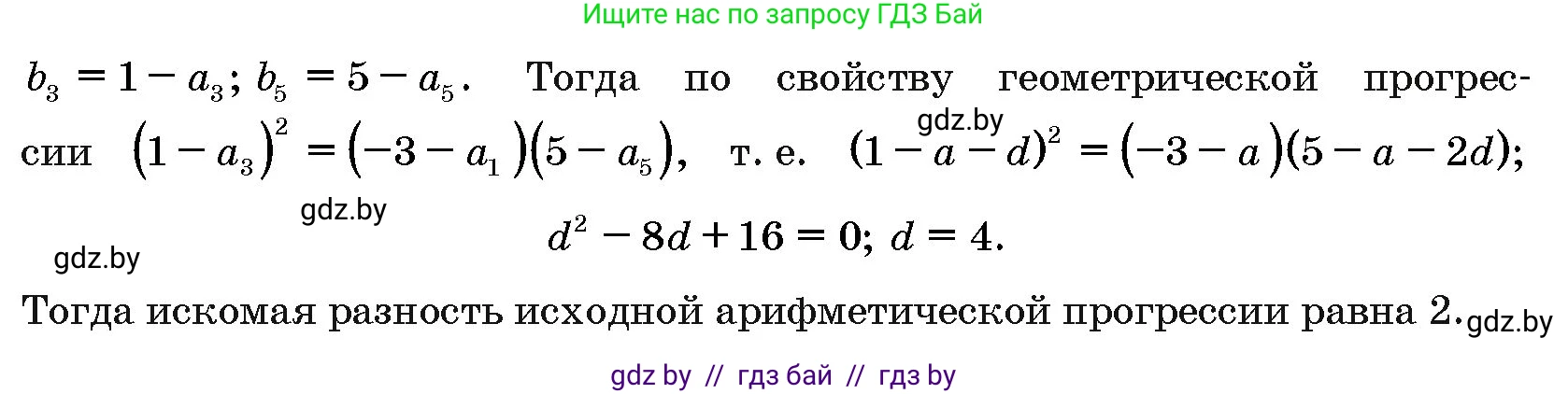
15. Даны арифметическая и геометрическая прогрессии. Сумма их первых членов равна -3, сумма третьих членов равна 1, а сумма пятых членов равна 5. Найдите разность арифметической прогрессии.

Решение. №15 (с. 195)
Алгебра, 10 класс Сборник задач, авторы: Арефьева Ирина Глебовна, Пирютко Ольга Николаевна, издательство Народная асвета, Минск, 2020, белого цвета, страница 195, номер 15, Решение Алгебра, 10 класс Сборник задач, авторы: Арефьева Ирина Глебовна, Пирютко Ольга Николаевна, издательство Народная асвета, Минск, 2020, белого цвета, страница 195, номер 15, Решение (продолжение 2)
Решение 2. №15 (с. 195)

Обозначим члены арифметической прогрессии как $a_n$, а члены геометрической прогрессии как $b_n$.
Пусть $a_1$ - первый член арифметической прогрессии, а $d$ - ее разность. Тогда n-й член арифметической прогрессии задается формулой $a_n = a_1 + (n-1)d$.
Пусть $b_1$ - первый член геометрической прогрессии, а $q$ - ее знаменатель. Тогда n-й член геометрической прогрессии задается формулой $b_n = b_1 q^{n-1}$.

Согласно условию задачи, составим систему уравнений:
1. Сумма первых членов равна -3: $a_1 + b_1 = -3$
2. Сумма третьих членов равна 1: $a_3 + b_3 = 1 \implies (a_1 + 2d) + b_1 q^2 = 1$
3. Сумма пятых членов равна 5: $a_5 + b_5 = 5 \implies (a_1 + 4d) + b_1 q^4 = 5$

Для решения системы вычтем из второго уравнения первое, а из третьего - второе.
Вычитаем (1) из (2):
$( (a_1 + 2d) + b_1 q^2 ) - (a_1 + b_1) = 1 - (-3)$
$2d + b_1 q^2 - b_1 = 4$
$2d + b_1(q^2 - 1) = 4$ (Уравнение 4)

Вычитаем (2) из (3):
$( (a_1 + 4d) + b_1 q^4 ) - ( (a_1 + 2d) + b_1 q^2 ) = 5 - 1$
$2d + b_1 q^4 - b_1 q^2 = 4$
$2d + b_1 q^2(q^2 - 1) = 4$ (Уравнение 5)

Теперь у нас есть система из двух уравнений (4) и (5). Поскольку их правые части равны 4, приравняем левые части:
$2d + b_1(q^2 - 1) = 2d + b_1 q^2(q^2 - 1)$
$b_1(q^2 - 1) = b_1 q^2(q^2 - 1)$
Перенесем все в левую часть и вынесем общий множитель $b_1(q^2 - 1)$:
$b_1 q^2(q^2 - 1) - b_1(q^2 - 1) = 0$
$b_1(q^2 - 1)(q^2 - 1) = 0$
$b_1(q^2 - 1)^2 = 0$

Это равенство истинно, если выполняется хотя бы одно из двух условий:
1) $b_1 = 0$
2) $(q^2 - 1)^2 = 0$, что означает $q^2 - 1 = 0$, или $q^2 = 1$.

Рассмотрим оба случая.
Случай 1: $b_1 = 0$
Если первый член геометрической прогрессии равен нулю, то и все остальные ее члены равны нулю ($b_n=0$). Тогда условия задачи относятся только к арифметической прогрессии:
$a_1 = -3$
$a_3 = 1$
$a_5 = 5$
Найдем разность $d$ из формулы $a_3 = a_1 + 2d$:
$1 = -3 + 2d \implies 2d = 4 \implies d = 2$.
Проверим для $a_5$: $a_5 = a_1 + 4d = -3 + 4(2) = 5$. Условие выполняется.
В этом случае $d=2$.

Случай 2: $q^2 = 1$
Подставим это значение в Уравнение 4:
$2d + b_1(q^2 - 1) = 4$
$2d + b_1(1 - 1) = 4$
$2d + 0 = 4$
$2d = 4 \implies d = 2$.
В этом случае мы также получили $d=2$.

Оба возможных варианта приводят к единственному значению разности арифметической прогрессии.

Разность арифметической прогрессии Ответ: 2

Помогло решение? Оставьте отзыв в комментариях ниже.

Присоединяйтесь к Телеграм-группе @gdz_by_belarus

Присоединиться

Мы подготовили для вас ответ c подробным объяснением домашего задания по алгебре за 10 класс, для упражнения номер 15 расположенного на странице 195 к сборнику задач 2020 года издания для учащихся школ и гимназий.

Теперь на нашем сайте ГДЗ.ТОП вы всегда легко и бесплатно найдёте условие с правильным ответом на вопрос «Как решить ДЗ» и «Как сделать» задание по алгебре к упражнению №15 (с. 195), авторов: Арефьева (Ирина Глебовна), Пирютко (Ольга Николаевна), базовый и повышенный уровень обучения учебного пособия издательства Народная асвета.