Страница 225 - гдз по алгебре 10 класс учебник Арефьева, Пирютко

Алгебра, 10 класс Учебник, авторы: Арефьева Ирина Глебовна, Пирютко Ольга Николаевна, издательство Народная асвета, Минск, 2019, голубого цвета

Авторы: Арефьева И. Г., Пирютко О. Н.

Тип: Учебник

Издательство: Народная асвета

Год издания: 2019 - 2025

Цвет обложки: голубой с графиком

Допущено Министерством образования Республики Беларусь

Популярные ГДЗ в 10 классе

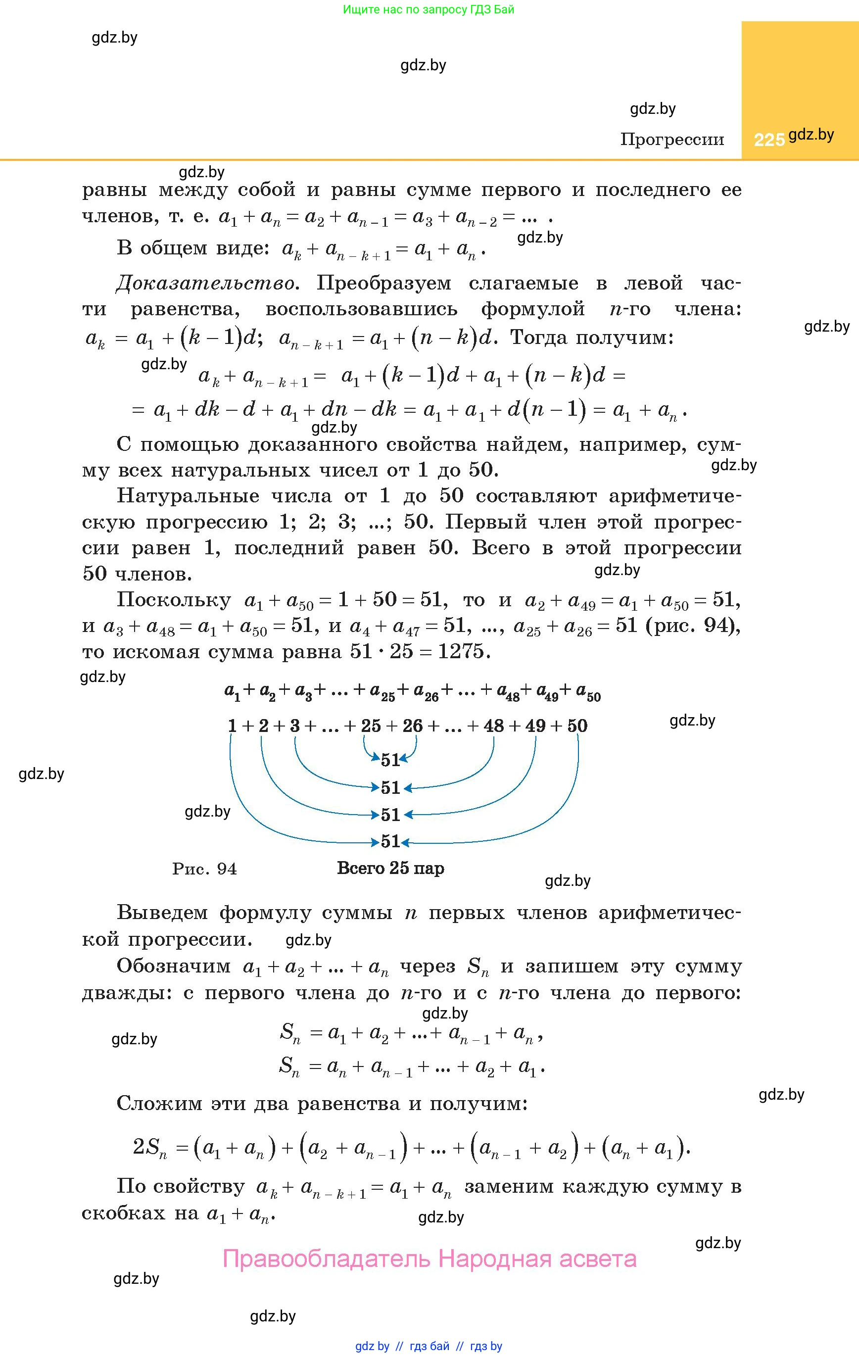
Cтраница 225

Алгебра, 10 класс Учебник, авторы: Арефьева Ирина Глебовна, Пирютко Ольга Николаевна, издательство Народная асвета, Минск, 2019, голубого цвета, страница 225
Ваш номер не отображается здесь?
Такое бывает: задание могло начаться на предыдущей или следующей странице.

Помогло решение? Оставьте отзыв в комментариях ниже.

Присоединяйтесь к Телеграм-группе @gdz_by_belarus

Присоединиться