Номер 31, страница 9 - гдз по математике 5 класс сборник задач Пирютко, Терешко

Математика, 5 класс Сборник задач, авторы: Пирютко Ольга Николаевна, Терешко Оксана Александровна, Герасимов Валерий Дмитриевич, издательство Адукацыя i выхаванне, Минск, 2019, белого цвета

Авторы: Пирютко О. Н., Терешко О. А., Герасимов В. Д.

Тип: Сборник задач

Издательство: Адукацыя i выхаванне

Год издания: 2019 - 2025

Цвет обложки: белый, салатовый, оранжевый с учениками

ISBN: 978-985-599-035-3

Допущено Министерством образования Республики Беларусь

Популярные ГДЗ в 5 классе

Глава 1. Натуральные числа. Параграф 1. Как решать задачу - номер 31, страница 9.

№31 (с. 9)
Условие. №31 (с. 9)
скриншот условия
Математика, 5 класс Сборник задач, авторы: Пирютко Ольга Николаевна, Терешко Оксана Александровна, Герасимов Валерий Дмитриевич, издательство Адукацыя i выхаванне, Минск, 2019, белого цвета, страница 9, номер 31, Условие

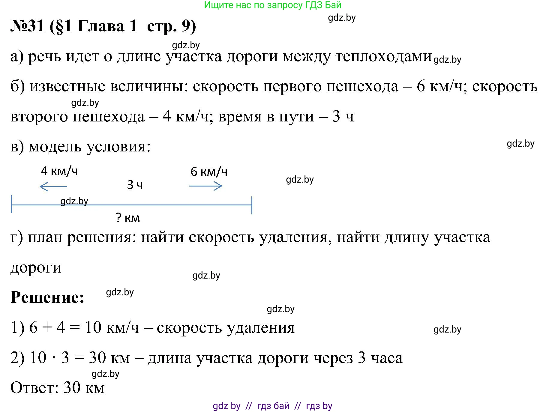
31. Из одного пункта одновременно в противоположных направлениях вышли два пешехода. Скорость одного из них — $6 \text{ км/ч}$, а другого — $4 \text{ км/ч}$. Найдите длину участка дороги между ними через 3 часа.

Решение. №31 (с. 9)
Математика, 5 класс Сборник задач, авторы: Пирютко Ольга Николаевна, Терешко Оксана Александровна, Герасимов Валерий Дмитриевич, издательство Адукацыя i выхаванне, Минск, 2019, белого цвета, страница 9, номер 31, Решение
Решение 2. №31 (с. 9)

Данную задачу можно решить двумя способами.

Способ 1: Использование скорости удаления

Поскольку пешеходы движутся в противоположных направлениях, расстояние между ними постоянно увеличивается. Скорость, с которой они удаляются друг от друга (скорость удаления), равна сумме их индивидуальных скоростей.

1. Найдём скорость удаления пешеходов:
$v_{удаления} = v_1 + v_2 = 6 \text{ км/ч} + 4 \text{ км/ч} = 10 \text{ км/ч}$

2. Теперь, зная скорость удаления и время в пути, мы можем найти расстояние между пешеходами. Для этого умножим скорость удаления на время:
$S = v_{удаления} \times t = 10 \text{ км/ч} \times 3 \text{ ч} = 30 \text{ км}$

Способ 2: Расчёт по действиям

Можно вычислить расстояние, которое прошёл каждый пешеход по отдельности, а затем сложить эти расстояния, так как они двигались в разные стороны от начальной точки.

1. Найдём расстояние, пройденное первым пешеходом за 3 часа:
$S_1 = v_1 \times t = 6 \text{ км/ч} \times 3 \text{ ч} = 18 \text{ км}$

2. Найдём расстояние, пройденное вторым пешеходом за 3 часа:
$S_2 = v_2 \times t = 4 \text{ км/ч} \times 3 \text{ ч} = 12 \text{ км}$

3. Сложим расстояния, пройденные обоими пешеходами, чтобы найти итоговое расстояние между ними:
$S_{общее} = S_1 + S_2 = 18 \text{ км} + 12 \text{ км} = 30 \text{ км}$

Оба способа приводят к одному и тому же результату.

Ответ: 30 км.

Помогло решение? Оставьте отзыв в комментариях ниже.

Присоединяйтесь к Телеграм-группе @gdz_by_belarus

Присоединиться

Мы подготовили для вас ответ c подробным объяснением домашего задания по математике за 5 класс, для упражнения номер 31 расположенного на странице 9 к сборнику задач 2019 года издания для учащихся школ и гимназий.

Теперь на нашем сайте ГДЗ.ТОП вы всегда легко и бесплатно найдёте условие с правильным ответом на вопрос «Как решить ДЗ» и «Как сделать» задание по математике к упражнению №31 (с. 9), авторов: Пирютко (Ольга Николаевна), Терешко (Оксана Александровна), Герасимов (Валерий Дмитриевич), учебного пособия издательства Адукацыя i выхаванне.