Номер 15, страница 179 - гдз по математике 5 класс сборник задач Пирютко, Терешко

Математика, 5 класс Сборник задач, авторы: Пирютко Ольга Николаевна, Терешко Оксана Александровна, Герасимов Валерий Дмитриевич, издательство Адукацыя i выхаванне, Минск, 2019, белого цвета

Авторы: Пирютко О. Н., Терешко О. А., Герасимов В. Д.

Тип: Сборник задач

Издательство: Адукацыя i выхаванне

Год издания: 2019 - 2025

Цвет обложки: белый, салатовый, оранжевый с учениками

ISBN: 978-985-599-035-3

Допущено Министерством образования Республики Беларусь

Популярные ГДЗ в 5 классе

Повторение и обобщение изученного материала. Задачи для повторения - номер 15, страница 179.

№15 (с. 179)
Условие. №15 (с. 179)
скриншот условия
Математика, 5 класс Сборник задач, авторы: Пирютко Ольга Николаевна, Терешко Оксана Александровна, Герасимов Валерий Дмитриевич, издательство Адукацыя i выхаванне, Минск, 2019, белого цвета, страница 179, номер 15, Условие

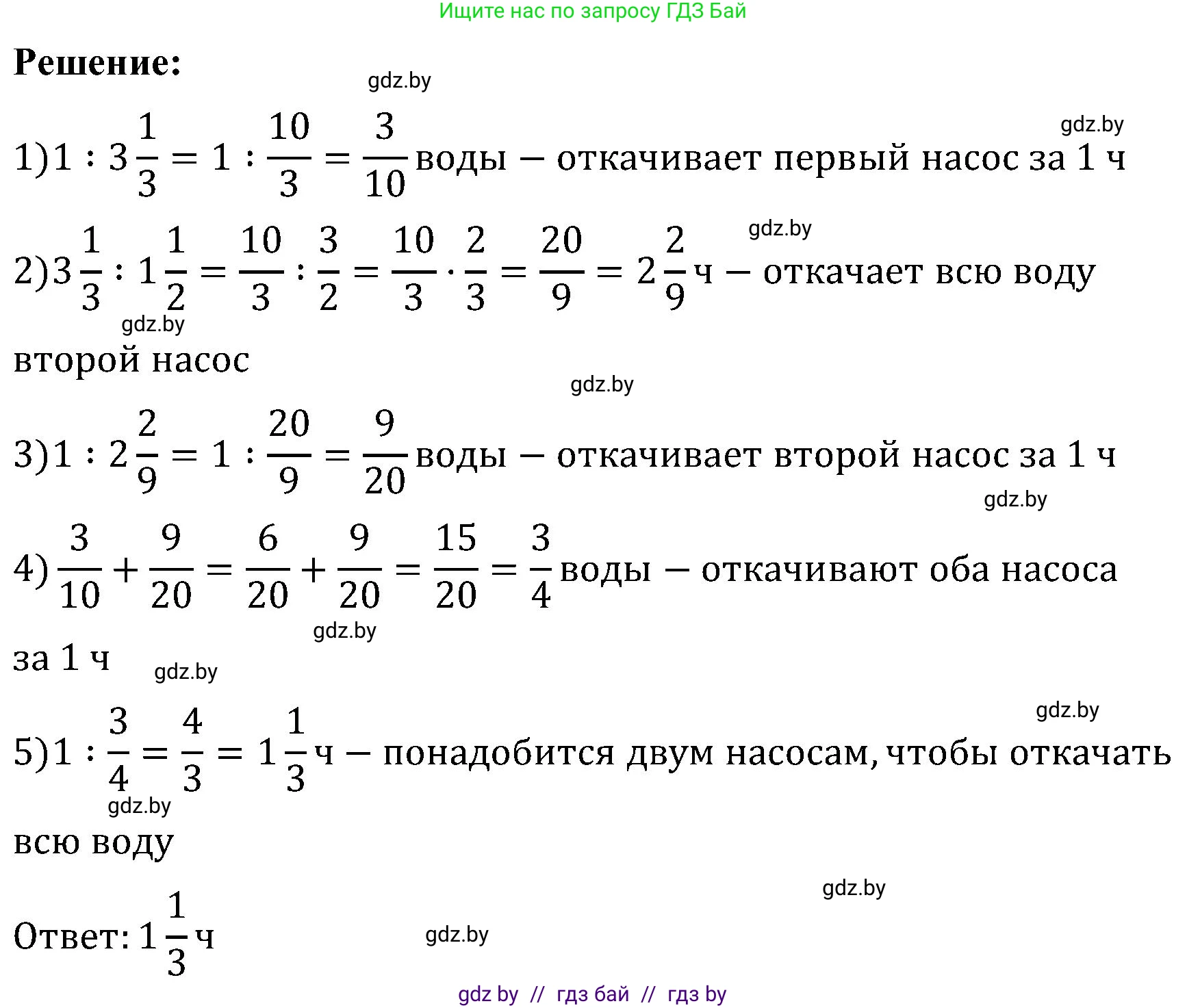
15. Первый насос может откачать воду из котлована за $3\frac{1}{3}$ ч, а второй в $1\frac{1}{2}$ раза быстрее. За сколько часов откачают воду оба насоса, если они будут работать одновременно?

Решение. №15 (с. 179)
Математика, 5 класс Сборник задач, авторы: Пирютко Ольга Николаевна, Терешко Оксана Александровна, Герасимов Валерий Дмитриевич, издательство Адукацыя i выхаванне, Минск, 2019, белого цвета, страница 179, номер 15, Решение Математика, 5 класс Сборник задач, авторы: Пирютко Ольга Николаевна, Терешко Оксана Александровна, Герасимов Валерий Дмитриевич, издательство Адукацыя i выхаванне, Минск, 2019, белого цвета, страница 179, номер 15, Решение (продолжение 2)
Решение 2. №15 (с. 179)

Для решения задачи выполним следующие действия по шагам.

1. Найдём время, за которое второй насос может откачать всю воду.

Сначала переведем смешанные числа в неправильные дроби для удобства расчетов.
Время работы первого насоса: $T_1 = 3 \frac{1}{3} = \frac{3 \times 3 + 1}{3} = \frac{10}{3}$ часа.
Второй насос работает в $1 \frac{1}{2} = \frac{1 \times 2 + 1}{2} = \frac{3}{2}$ раза быстрее. Это означает, что ему потребуется в $\frac{3}{2}$ раза меньше времени.
Время работы второго насоса: $T_2 = T_1 \div \frac{3}{2} = \frac{10}{3} \div \frac{3}{2} = \frac{10}{3} \times \frac{2}{3} = \frac{20}{9}$ часа.

2. Определим производительность (скорость работы) каждого насоса.

Примем весь объем воды в котловане за 1 (единицу). Производительность — это часть работы, выполняемая за 1 час.
Производительность первого насоса: $P_1 = 1 \div T_1 = 1 \div \frac{10}{3} = \frac{3}{10}$ часть котлована в час.
Производительность второго насоса: $P_2 = 1 \div T_2 = 1 \div \frac{20}{9} = \frac{9}{20}$ часть котлована в час.

3. Найдём общую производительность двух насосов при совместной работе.

При одновременной работе производительности насосов складываются.
Общая производительность: $P_{общ} = P_1 + P_2 = \frac{3}{10} + \frac{9}{20}$.
Приведем дроби к общему знаменателю 20:
$P_{общ} = \frac{3 \times 2}{10 \times 2} + \frac{9}{20} = \frac{6}{20} + \frac{9}{20} = \frac{15}{20}$.
Сократим полученную дробь на 5:
$P_{общ} = \frac{15 \div 5}{20 \div 5} = \frac{3}{4}$ часть котлована в час.

4. Рассчитаем время, за которое оба насоса откачают воду вместе.

Чтобы найти общее время, нужно весь объем работы (1) разделить на общую производительность.
Общее время: $T_{общ} = 1 \div P_{общ} = 1 \div \frac{3}{4} = 1 \times \frac{4}{3} = \frac{4}{3}$ часа.
Представим результат в виде смешанного числа:
$T_{общ} = 1 \frac{1}{3}$ часа.

Ответ: оба насоса, работая одновременно, откачают воду за $1 \frac{1}{3}$ часа.

Помогло решение? Оставьте отзыв в комментариях ниже.

Присоединяйтесь к Телеграм-группе @gdz_by_belarus

Присоединиться

Мы подготовили для вас ответ c подробным объяснением домашего задания по математике за 5 класс, для упражнения номер 15 расположенного на странице 179 к сборнику задач 2019 года издания для учащихся школ и гимназий.

Теперь на нашем сайте ГДЗ.ТОП вы всегда легко и бесплатно найдёте условие с правильным ответом на вопрос «Как решить ДЗ» и «Как сделать» задание по математике к упражнению №15 (с. 179), авторов: Пирютко (Ольга Николаевна), Терешко (Оксана Александровна), Герасимов (Валерий Дмитриевич), учебного пособия издательства Адукацыя i выхаванне.