Номер 4, страница 39 - гдз по химии 7 класс учебник Шиманович, Красицкий

Химия, 7 класс Учебник, авторы: Шиманович Игорь Евгеньевич, Красицкий Василий Анатольевич, Сечко Ольга Ивановна, Хвалюк Виктор Николаевич, издательство Народная асвета, Минск, 2023, зелёного цвета

Авторы: Шиманович И. Е., Красицкий В. А., Сечко О. И., Хвалюк В. Н.

Тип: Учебник

Издательство: Народная асвета

Год издания: 2023 - 2025

Цвет обложки: зелёный, синий с колбами

ISBN: 978-985-03-3957-7

Допущено Министерством образования Республики Беларусь

Популярные ГДЗ в 7 классе

Глава I. Первоначальные химические понятия. Параграф 4. Относительная атомная масса химических элементов - номер 4, страница 39.

№4 (с. 39)
Условие. №4 (с. 39)
скриншот условия
Химия, 7 класс Учебник, авторы: Шиманович Игорь Евгеньевич, Красицкий Василий Анатольевич, Сечко Ольга Ивановна, Хвалюк Виктор Николаевич, издательство Народная асвета, Минск, 2023, зелёного цвета, страница 39, номер 4, Условие

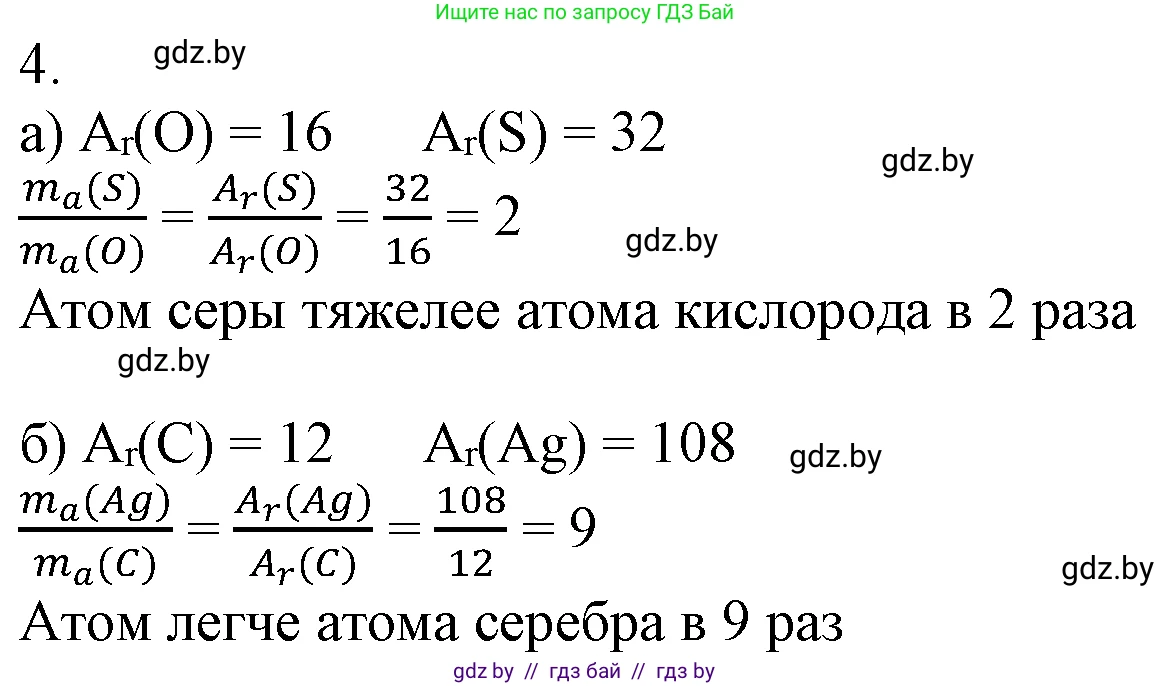
4. Определите, во сколько раз:

а) атом кислорода легче атома серы;

б) атом углерода легче атома серебра.

Решение. №4 (с. 39)
Химия, 7 класс Учебник, авторы: Шиманович Игорь Евгеньевич, Красицкий Василий Анатольевич, Сечко Ольга Ивановна, Хвалюк Виктор Николаевич, издательство Народная асвета, Минск, 2023, зелёного цвета, страница 39, номер 4, Решение
Решение 2. №4 (с. 39)

Дано:

Относительная атомная масса кислорода (округленная): $Ar(O) \approx 16$

Относительная атомная масса серы (округленная): $Ar(S) \approx 32$

Относительная атомная масса углерода (округленная): $Ar(C) \approx 12$

Относительная атомная масса серебра (округленная): $Ar(Ag) \approx 108$

Атомная единица массы (а.е.м.) — внесистемная единица массы, используемая для масс молекул, атомов. $1 \text{ а.е.м.} \approx 1.660539 \cdot 10^{-27} \text{ кг}$.

Переведем массы атомов в систему СИ (килограммы):

Масса атома кислорода: $m(O) = Ar(O) \cdot 1 \text{ а.е.м.} \approx 16 \cdot 1.66 \cdot 10^{-27} \text{ кг} \approx 2.656 \cdot 10^{-26} \text{ кг}$

Масса атома серы: $m(S) = Ar(S) \cdot 1 \text{ а.е.м.} \approx 32 \cdot 1.66 \cdot 10^{-27} \text{ кг} \approx 5.312 \cdot 10^{-26} \text{ кг}$

Масса атома углерода: $m(C) = Ar(C) \cdot 1 \text{ а.е.м.} \approx 12 \cdot 1.66 \cdot 10^{-27} \text{ кг} \approx 1.992 \cdot 10^{-26} \text{ кг}$

Масса атома серебра: $m(Ag) = Ar(Ag) \cdot 1 \text{ а.е.м.} \approx 108 \cdot 1.66 \cdot 10^{-27} \text{ кг} \approx 1.793 \cdot 10^{-25} \text{ кг}$

Найти:

а) $N_1$ — во сколько раз атом кислорода легче атома серы.

б) $N_2$ — во сколько раз атом углерода легче атома серебра.

Решение:

Чтобы определить, во сколько раз атом одного химического элемента легче атома другого, необходимо найти отношение их масс. Отношение абсолютных масс атомов, выраженных в килограммах, равно отношению их относительных атомных масс, так как атомная единица массы является общим множителем и сокращается при делении.

а) атом кислорода легче атома серы;

Чтобы найти, во сколько раз атом кислорода легче атома серы, необходимо массу более тяжелого атома (серы) разделить на массу более легкого атома (кислорода). Это отношение равно отношению их относительных атомных масс.

$N_1 = \frac{m(S)}{m(O)} = \frac{Ar(S)}{Ar(O)}$

Подставим числовые значения:

$N_1 = \frac{32}{16} = 2$

Ответ: атом кислорода легче атома серы в 2 раза.

б) атом углерода легче атома серебра.

Аналогично, чтобы найти, во сколько раз атом углерода легче атома серебра, необходимо массу атома серебра разделить на массу атома углерода.

$N_2 = \frac{m(Ag)}{m(C)} = \frac{Ar(Ag)}{Ar(C)}$

Подставим числовые значения:

$N_2 = \frac{108}{12} = 9$

Ответ: атом углерода легче атома серебра в 9 раз.

Помогло решение? Оставьте отзыв в комментариях ниже.

Присоединяйтесь к Телеграм-группе @gdz_by_belarus

Присоединиться

Мы подготовили для вас ответ c подробным объяснением домашего задания по химии за 7 класс, для упражнения номер 4 расположенного на странице 39 к учебнику 2023 года издания для учащихся школ и гимназий.

Теперь на нашем сайте ГДЗ.ТОП вы всегда легко и бесплатно найдёте условие с правильным ответом на вопрос «Как решить ДЗ» и «Как сделать» задание по химии к упражнению №4 (с. 39), авторов: Шиманович (Игорь Евгеньевич), Красицкий (Василий Анатольевич), Сечко (Ольга Ивановна), Хвалюк (Виктор Николаевич), учебного пособия издательства Народная асвета.