Номер 1.123, страница 42 - гдз по алгебре 8 класс учебник Арефьева, Пирютко

Алгебра, 8 класс Учебник, авторы: Арефьева Ирина Глебовна, Пирютко Ольга Николаевна, издательство Адукацыя i выхаванне, Минск, 2024, бирюзового цвета

Авторы: Арефьева И. Г., Пирютко О. Н.

Тип: Учебник

Издательство: Адукацыя i выхаванне

Год издания: 2024 - 2025

Цвет обложки: бирюзовый с графиком

ISBN: ISBN 978-985-03-4081-8

Допущено Министерством образования Республики Беларусь

Популярные ГДЗ в 8 классе

Глава 1. Квадратные корни и их свойства. Действительные числа. Параграф 3. Свойства квадратных корней - номер 1.123, страница 42.

№1.123 (с. 42)
Условие. №1.123 (с. 42)
скриншот условия
Алгебра, 8 класс Учебник, авторы: Арефьева Ирина Глебовна, Пирютко Ольга Николаевна, издательство Адукацыя i выхаванне, Минск, 2024, бирюзового цвета, страница 42, номер 1.123, Условие

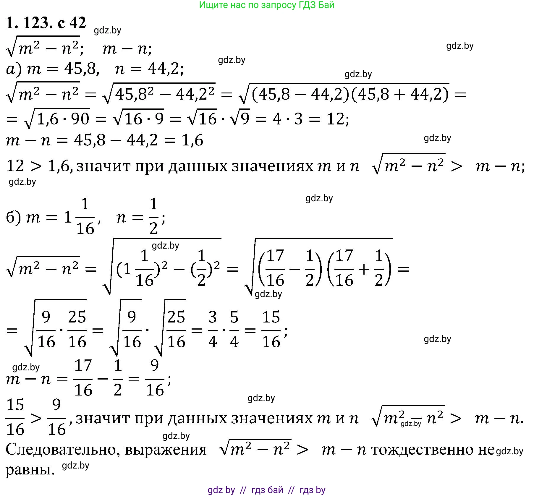
1.123. Сравните значения выражений $\sqrt{m^2 - n^2}$ и $m - n$, если:

a) $m = 45,8, n = 44,2;$

б) $m = 1\frac{1}{16}, n = \frac{1}{2}. $

Верно ли, что выражения $\sqrt{m^2 - n^2}$ и $m - n$ тождественно равны?

Решение. №1.123 (с. 42)
Алгебра, 8 класс Учебник, авторы: Арефьева Ирина Глебовна, Пирютко Ольга Николаевна, издательство Адукацыя i выхаванне, Минск, 2024, бирюзового цвета, страница 42, номер 1.123, Решение
Решение 2. №1.123 (с. 42)

а) Сравним значения выражений $\sqrt{m^2 - n^2}$ и $m - n$ при $m = 45,8$ и $n = 44,2$.
Сначала найдем значение выражения $m - n$:
$m - n = 45,8 - 44,2 = 1,6$
Теперь найдем значение выражения $\sqrt{m^2 - n^2}$. Для удобства вычислений воспользуемся формулой разности квадратов $a^2 - b^2 = (a-b)(a+b)$:
$\sqrt{m^2 - n^2} = \sqrt{(m-n)(m+n)}$
Мы уже вычислили, что $m-n = 1,6$. Найдем сумму $m+n$:
$m+n = 45,8 + 44,2 = 90$
Подставим полученные значения в выражение под корнем:
$\sqrt{1,6 \cdot 90} = \sqrt{144} = 12$
Сравниваем полученные результаты: $12 > 1,6$.
Следовательно, при заданных значениях $\sqrt{m^2 - n^2} > m - n$.
Ответ: $\sqrt{m^2 - n^2} > m - n$.

б) Сравним значения выражений $\sqrt{m^2 - n^2}$ и $m - n$ при $m = 1\frac{1}{16}$ и $n = \frac{1}{2}$.
Сначала преобразуем все числа в дроби с одинаковым знаменателем. Переведем смешанное число в неправильную дробь: $m = 1\frac{1}{16} = \frac{17}{16}$.
Приведем дробь $n$ к знаменателю 16: $n = \frac{1}{2} = \frac{8}{16}$.
Теперь найдем значение выражения $m - n$:
$m - n = \frac{17}{16} - \frac{8}{16} = \frac{9}{16}$
Далее найдем значение выражения $\sqrt{m^2 - n^2}$, используя формулу разности квадратов:
$\sqrt{m^2 - n^2} = \sqrt{(m-n)(m+n)}$
Разность $m-n = \frac{9}{16}$ мы уже нашли. Найдем сумму $m+n$:
$m+n = \frac{17}{16} + \frac{8}{16} = \frac{25}{16}$
Подставим значения в выражение:
$\sqrt{\frac{9}{16} \cdot \frac{25}{16}} = \sqrt{\frac{9 \cdot 25}{16 \cdot 16}} = \frac{\sqrt{9} \cdot \sqrt{25}}{\sqrt{16^2}} = \frac{3 \cdot 5}{16} = \frac{15}{16}$
Сравниваем полученные результаты: $\frac{15}{16} > \frac{9}{16}$.
Следовательно, при заданных значениях $\sqrt{m^2 - n^2} > m - n$.
Ответ: $\sqrt{m^2 - n^2} > m - n$.

Верно ли, что выражения $\sqrt{m^2 - n^2}$ и $m - n$ тождественно равны?
Два выражения являются тождественно равными, если их значения равны при всех допустимых значениях входящих в них переменных. Область допустимых значений для данных выражений определяется условием $m^2 - n^2 \ge 0$, то есть $|m| \ge |n|$.
Проверим, при каких условиях выполняется равенство $\sqrt{m^2 - n^2} = m - n$. Возведем обе части в квадрат (это возможно, если обе части неотрицательны, т.е. $m-n \ge 0$):
$(\sqrt{m^2 - n^2})^2 = (m - n)^2$
$m^2 - n^2 = m^2 - 2mn + n^2$
$-n^2 = -2mn + n^2$
$2mn = 2n^2$
Данное равенство верно, если $n=0$ (тогда $0=0$, что верно для любого $m$) или если $m=n$ (если $n \neq 0$, можно разделить обе части на $2n$).
Таким образом, равенство $\sqrt{m^2 - n^2} = m - n$ выполняется только в частных случаях (когда $n=0$ или $m=n$), а не для всех допустимых значений $m$ и $n$. В пунктах а) и б) мы уже убедились, что при $m > n > 0$ равенство не выполняется. Следовательно, выражения не являются тождественно равными.
Ответ: нет, выражения не являются тождественно равными.

Помогло решение? Оставьте отзыв в комментариях ниже.

Присоединяйтесь к Телеграм-группе @gdz_by_belarus

Присоединиться

Мы подготовили для вас ответ c подробным объяснением домашего задания по алгебре за 8 класс, для упражнения номер 1.123 расположенного на странице 42 к учебнику 2024 года издания для учащихся школ и гимназий.

Теперь на нашем сайте ГДЗ.ТОП вы всегда легко и бесплатно найдёте условие с правильным ответом на вопрос «Как решить ДЗ» и «Как сделать» задание по алгебре к упражнению №1.123 (с. 42), авторов: Арефьева (Ирина Глебовна), Пирютко (Ольга Николаевна), учебного пособия издательства Адукацыя i выхаванне.