Номер 3.40, страница 170 - гдз по алгебре 8 класс учебник Арефьева, Пирютко

Алгебра, 8 класс Учебник, авторы: Арефьева Ирина Глебовна, Пирютко Ольга Николаевна, издательство Адукацыя i выхаванне, Минск, 2024, бирюзового цвета

Авторы: Арефьева И. Г., Пирютко О. Н.

Тип: Учебник

Издательство: Адукацыя i выхаванне

Год издания: 2024 - 2025

Цвет обложки: бирюзовый с графиком

ISBN: ISBN 978-985-03-4081-8

Допущено Министерством образования Республики Беларусь

Популярные ГДЗ в 8 классе

Глава 3. Квадратичная функция. Параграф 13. Квадратичная функция и ее свойства - номер 3.40, страница 170.

№3.40 (с. 170)
Условие. №3.40 (с. 170)
скриншот условия
Алгебра, 8 класс Учебник, авторы: Арефьева Ирина Глебовна, Пирютко Ольга Николаевна, издательство Адукацыя i выхаванне, Минск, 2024, бирюзового цвета, страница 170, номер 3.40, Условие

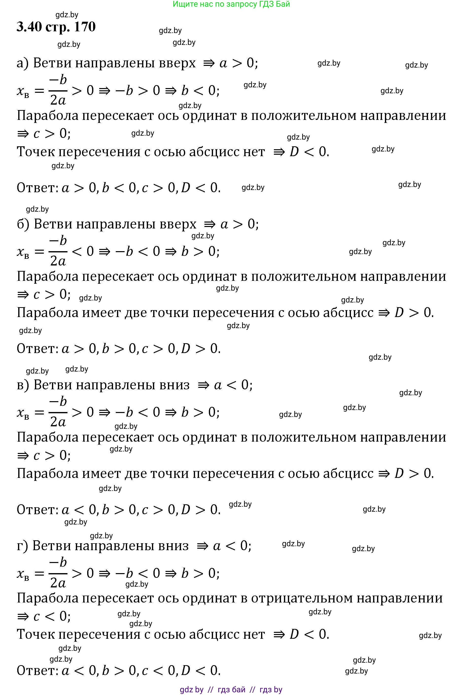
3.40. На рисунке 61 изображены графики парабол $y = ax^2 + bx + c$. Определите знаки коэффициентов $a$, $b$ и $c$, знак дискриминанта соответствующего квадратного трехчлена на $ax^2 + bx + c$ для каждой из парабол.

а) б) в) г) Рис. 61

Решение. №3.40 (с. 170)
Алгебра, 8 класс Учебник, авторы: Арефьева Ирина Глебовна, Пирютко Ольга Николаевна, издательство Адукацыя i выхаванне, Минск, 2024, бирюзового цвета, страница 170, номер 3.40, Решение
Решение 2. №3.40 (с. 170)

Для определения знаков коэффициентов $a, b, c$ и дискриминанта $D$ параболы $y = ax^2 + bx + c$ воспользуемся следующими свойствами:

  • Знак коэффициента $a$ определяется направлением ветвей параболы: если ветви направлены вверх, то $a > 0$; если вниз, то $a < 0$.
  • Знак коэффициента $c$ определяется точкой пересечения параболы с осью $Oy$. Так как при $x=0$, $y=c$, то если точка пересечения лежит выше оси $Ox$, то $c > 0$; если ниже, то $c < 0$.
  • Знак коэффициента $b$ зависит от знака $a$ и положения вершины параболы. Абсцисса вершины $x_0 = -\frac{b}{2a}$. Знак $b$ можно определить из этого соотношения.
  • Знак дискриминанта $D = b^2 - 4ac$ определяется количеством точек пересечения параболы с осью $Ox$. Если точек пересечения две, то $D > 0$; если одна (вершина на оси), то $D = 0$; если точек пересечения нет, то $D < 0$.

а)

  • Ветви параболы направлены вверх, следовательно, $a > 0$.
  • Парабола пересекает ось $Oy$ выше начала координат, значит, $c > 0$.
  • Вершина параболы находится в первой четверти, ее абсцисса $x_0 > 0$. Из формулы $x_0 = -\frac{b}{2a}$ получаем, что $-\frac{b}{2a} > 0$. Так как $a > 0$, то $-b > 0$, откуда $b < 0$.
  • Парабола не пересекает ось $Ox$, следовательно, $D < 0$.

Ответ: $a > 0$, $b < 0$, $c > 0$, $D < 0$.

б)

  • Ветви параболы направлены вверх, следовательно, $a > 0$.
  • Парабола пересекает ось $Oy$ выше начала координат, значит, $c > 0$.
  • Вершина параболы находится во второй четверти, ее абсцисса $x_0 < 0$. Из формулы $x_0 = -\frac{b}{2a}$ получаем, что $-\frac{b}{2a} < 0$. Так как $a > 0$, то $-b < 0$, откуда $b > 0$.
  • Парабола пересекает ось $Ox$ в двух точках, следовательно, $D > 0$.

Ответ: $a > 0$, $b > 0$, $c > 0$, $D > 0$.

в)

  • Ветви параболы направлены вниз, следовательно, $a < 0$.
  • Парабола пересекает ось $Oy$ выше начала координат, значит, $c > 0$.
  • Вершина параболы находится в первой четверти, ее абсцисса $x_0 > 0$. Из формулы $x_0 = -\frac{b}{2a}$ получаем, что $-\frac{b}{2a} > 0$. Так как $a < 0$, то $-b < 0$, откуда $b > 0$.
  • Парабола пересекает ось $Ox$ в двух точках, следовательно, $D > 0$.

Ответ: $a < 0$, $b > 0$, $c > 0$, $D > 0$.

г)

  • Ветви параболы направлены вниз, следовательно, $a < 0$.
  • Парабола пересекает ось $Oy$ ниже начала координат, значит, $c < 0$.
  • Вершина параболы находится в четвертой четверти, ее абсцисса $x_0 > 0$. Из формулы $x_0 = -\frac{b}{2a}$ получаем, что $-\frac{b}{2a} > 0$. Так как $a < 0$, то $-b < 0$, откуда $b > 0$.
  • Парабола не пересекает ось $Ox$, следовательно, $D < 0$.

Ответ: $a < 0$, $b > 0$, $c < 0$, $D < 0$.

Помогло решение? Оставьте отзыв в комментариях ниже.

Присоединяйтесь к Телеграм-группе @gdz_by_belarus

Присоединиться

Мы подготовили для вас ответ c подробным объяснением домашего задания по алгебре за 8 класс, для упражнения номер 3.40 расположенного на странице 170 к учебнику 2024 года издания для учащихся школ и гимназий.

Теперь на нашем сайте ГДЗ.ТОП вы всегда легко и бесплатно найдёте условие с правильным ответом на вопрос «Как решить ДЗ» и «Как сделать» задание по алгебре к упражнению №3.40 (с. 170), авторов: Арефьева (Ирина Глебовна), Пирютко (Ольга Николаевна), учебного пособия издательства Адукацыя i выхаванне.