Номер 6, страница 39 - гдз по физике 8 класс учебник Исаченкова, Громыко

Физика, 8 класс Учебник, авторы: Исаченкова Лариса Артёмовна, Громыко Елена Владимировна, Дорофейчик Владимир Владимирович, Лещинский Юрий Дмитриевич, издательство Адукацыя i выхаванне, Минск, 2024

Авторы: Исаченкова Л. А., Громыко Е. В., Дорофейчик В. В., Лещинский Ю. Д.

Тип: Учебник

Издательство: Адукацыя i выхаванне

Год издания: 2024 - 2025

ISBN: 978-985-03-4116-7

Популярные ГДЗ в 8 классе

Глава 1. Тепловые явления. Параграф 9. Удельная теплота плавления и кристаллизации. Упражнение 7 - номер 6, страница 39.

№6 (с. 39)
Условие. №6 (с. 39)
скриншот условия
Физика, 8 класс Учебник, авторы: Исаченкова Лариса Артёмовна, Громыко Елена Владимировна, Дорофейчик Владимир Владимирович, Лещинский Юрий Дмитриевич, издательство Адукацыя i выхаванне, Минск, 2024, страница 39, номер 6, Условие

6. До какой наименьшей температуры нужно нагреть железный куб, чтобы он, помещенный на лед при температуре $t_0 = 0,0 \text{ }^\circ\text{C}$, полностью в него погрузился? Считайте, что вся теплота, отданная кубом при охлаждении, идет на плавление льда.

Решение 3. №6 (с. 39)
Физика, 8 класс Учебник, авторы: Исаченкова Лариса Артёмовна, Громыко Елена Владимировна, Дорофейчик Владимир Владимирович, Лещинский Юрий Дмитриевич, издательство Адукацыя i выхаванне, Минск, 2024, страница 39, номер 6, Решение 3
Решение 4. №6 (с. 39)

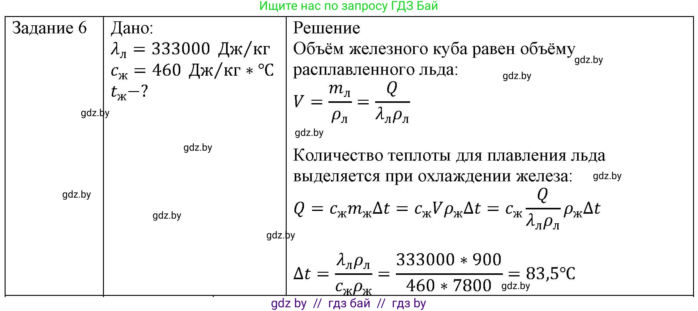
Дано:

Температура льда $t_0 = 0,0 \, \text{°C}$
Удельная теплоемкость железа $c_{ж} = 450 \, \frac{\text{Дж}}{\text{кг} \cdot \text{°C}}$
Плотность железа $\rho_{ж} = 7800 \, \frac{\text{кг}}{\text{м}^3}$
Удельная теплота плавления льда $\lambda = 3,3 \cdot 10^5 \, \frac{\text{Дж}}{\text{кг}}$
Плотность льда $\rho_{л} = 900 \, \frac{\text{кг}}{\text{м}^3}$

Найти:

Наименьшую начальную температуру куба $t$.

Решение:

По условию задачи, железный куб, помещенный на лед, должен полностью в него погрузиться. Это означает, что под кубом должен растаять лед в объеме, равном объему самого куба. Когда куб остывает, он отдает тепло, которое идет на плавление льда. Конечная температура куба и образовавшейся воды будет равна температуре плавления льда, то есть $t_0 = 0,0 \, \text{°C}$.

Составим уравнение теплового баланса. Количество теплоты, отданное железным кубом при охлаждении ($Q_{отд}$), равно количеству теплоты, поглощенному льдом при плавлении ($Q_{погл}$).

$Q_{отд} = Q_{погл}$

Количество теплоты, отданное кубом при охлаждении от начальной температуры $t$ до конечной $t_0$, вычисляется по формуле:

$Q_{отд} = c_{ж} \cdot m_{ж} \cdot (t - t_0)$

где $c_{ж}$ — удельная теплоемкость железа, а $m_{ж}$ — масса куба. Массу куба можно выразить через его плотность $\rho_{ж}$ и объем $V_{ж}$:

$m_{ж} = \rho_{ж} \cdot V_{ж}$

Следовательно:

$Q_{отд} = c_{ж} \cdot \rho_{ж} \cdot V_{ж} \cdot (t - t_0)$

Количество теплоты, необходимое для плавления льда, равно:

$Q_{погл} = \lambda \cdot m_{л}$

где $\lambda$ — удельная теплота плавления льда, а $m_{л}$ — масса расплавленного льда. Чтобы куб полностью погрузился, объем расплавленного льда $V_{л}$ должен быть равен объему куба $V_{ж}$. Масса этого объема льда равна:

$m_{л} = \rho_{л} \cdot V_{л} = \rho_{л} \cdot V_{ж}$

где $\rho_{л}$ — плотность льда.

Тогда теплота, поглощенная льдом:

$Q_{погл} = \lambda \cdot \rho_{л} \cdot V_{ж}$

Приравниваем отданную и поглощенную теплоту:

$c_{ж} \cdot \rho_{ж} \cdot V_{ж} \cdot (t - t_0) = \lambda \cdot \rho_{л} \cdot V_{ж}$

Объем куба $V_{ж}$ присутствует в обеих частях уравнения и его можно сократить:

$c_{ж} \cdot \rho_{ж} \cdot (t - t_0) = \lambda \cdot \rho_{л}$

Выразим искомую температуру $t$:

$t - t_0 = \frac{\lambda \cdot \rho_{л}}{c_{ж} \cdot \rho_{ж}}$

$t = t_0 + \frac{\lambda \cdot \rho_{л}}{c_{ж} \cdot \rho_{ж}}$

Подставим числовые значения. Так как $t_0 = 0,0 \, \text{°C}$, то:

$t = 0 + \frac{3,3 \cdot 10^5 \, \frac{\text{Дж}}{\text{кг}} \cdot 900 \, \frac{\text{кг}}{\text{м}^3}}{450 \, \frac{\text{Дж}}{\text{кг} \cdot \text{°C}} \cdot 7800 \, \frac{\text{кг}}{\text{м}^3}} = \frac{2,97 \cdot 10^8}{3,51 \cdot 10^6} \, \text{°C} \approx 84,615 \, \text{°C}$

Округлим результат до одного знака после запятой.

$t \approx 84,6 \, \text{°C}$

Ответ: железный куб нужно нагреть до температуры приблизительно $84,6 \, \text{°C}$.

Помогло решение? Оставьте отзыв в комментариях ниже.

Присоединяйтесь к Телеграм-группе @gdz_by_belarus

Присоединиться

Мы подготовили для вас ответ c подробным объяснением домашего задания по физике за 8 класс, для упражнения номер 6 расположенного на странице 39 к учебнику 2024 года издания для учащихся школ и гимназий.

Теперь на нашем сайте ГДЗ.ТОП вы всегда легко и бесплатно найдёте условие с правильным ответом на вопрос «Как решить ДЗ» и «Как сделать» задание по физике к упражнению №6 (с. 39), авторов: Исаченкова (Лариса Артёмовна), Громыко (Елена Владимировна), Дорофейчик (Владимир Владимирович), Лещинский (Юрий Дмитриевич), учебного пособия издательства Адукацыя i выхаванне.