Номер 13, страница 49 - гдз по физике 8 класс учебник Исаченкова, Громыко

Физика, 8 класс Учебник, авторы: Исаченкова Лариса Артёмовна, Громыко Елена Владимировна, Дорофейчик Владимир Владимирович, Лещинский Юрий Дмитриевич, издательство Адукацыя i выхаванне, Минск, 2024

Авторы: Исаченкова Л. А., Громыко Е. В., Дорофейчик В. В., Лещинский Ю. Д.

Тип: Учебник

Издательство: Адукацыя i выхаванне

Год издания: 2024 - 2025

ISBN: 978-985-03-4116-7

Популярные ГДЗ в 8 классе

Глава 1. Тепловые явления. Параграф 11. Кипение жидкостей. Удельная теплота парообразования. Упражнение 9 - номер 13, страница 49.

№13 (с. 49)
Условие. №13 (с. 49)
скриншот условия
Физика, 8 класс Учебник, авторы: Исаченкова Лариса Артёмовна, Громыко Елена Владимировна, Дорофейчик Владимир Владимирович, Лещинский Юрий Дмитриевич, издательство Адукацыя i выхаванне, Минск, 2024, страница 49, номер 13, Условие

13. Колбу, содержащую воду массой $m_1 = 300$ г при температуре $t = 40$ °С, нагревают на спиртовке. Какая масса воды превратится в пар, если в спиртовке сгорел спирт массой $m_2 = 20$ г? Коэффициент полезного действия спиртовки $\eta = 20$ %.

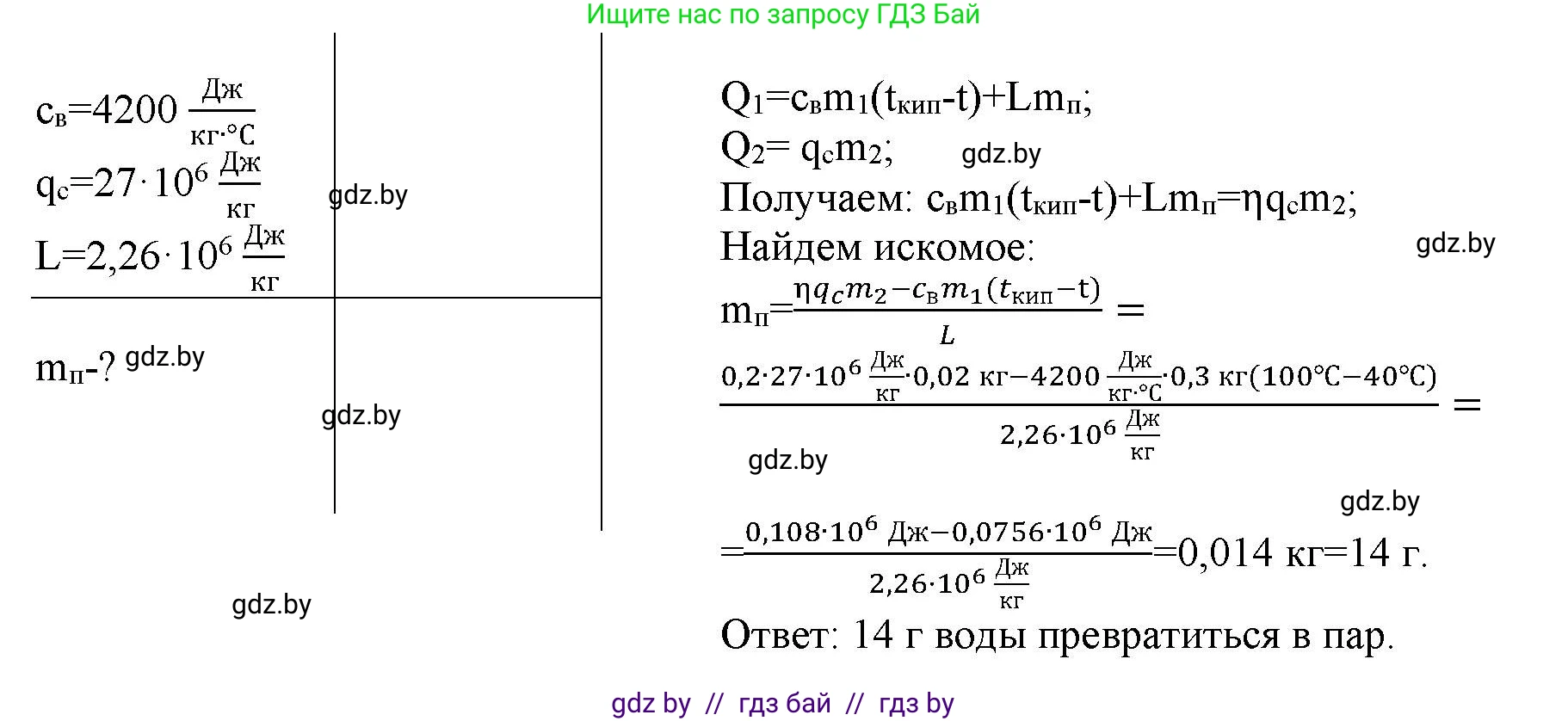
Решение 1. №13 (с. 49)
Физика, 8 класс Учебник, авторы: Исаченкова Лариса Артёмовна, Громыко Елена Владимировна, Дорофейчик Владимир Владимирович, Лещинский Юрий Дмитриевич, издательство Адукацыя i выхаванне, Минск, 2024, страница 49, номер 13, Решение 1 Физика, 8 класс Учебник, авторы: Исаченкова Лариса Артёмовна, Громыко Елена Владимировна, Дорофейчик Владимир Владимирович, Лещинский Юрий Дмитриевич, издательство Адукацыя i выхаванне, Минск, 2024, страница 49, номер 13, Решение 1 (продолжение 2)
Решение 2. №13 (с. 49)
Физика, 8 класс Учебник, авторы: Исаченкова Лариса Артёмовна, Громыко Елена Владимировна, Дорофейчик Владимир Владимирович, Лещинский Юрий Дмитриевич, издательство Адукацыя i выхаванне, Минск, 2024, страница 49, номер 13, Решение 2
Решение 4. №13 (с. 49)

Дано:

Масса воды $m_1 = 300 \text{ г}$
Начальная температура воды $t_1 = 40 \text{ °C}$
Масса сгоревшего спирта $m_2 = 20 \text{ г}$
КПД спиртовки $\eta = 20 \text{ %}$
Удельная теплоемкость воды $c = 4200 \frac{Дж}{кг \cdot °C}$
Удельная теплота парообразования воды $L = 2.3 \cdot 10^6 \frac{Дж}{кг}$
Удельная теплота сгорания спирта $q = 2.9 \cdot 10^7 \frac{Дж}{кг}$
Температура кипения воды $t_2 = 100 \text{ °C}$

$m_1 = 300 \text{ г} = 0.3 \text{ кг}$
$m_2 = 20 \text{ г} = 0.02 \text{ кг}$
$\eta = 20\% = 0.2$

Найти:

Массу воды, превратившуюся в пар $m_{пар}$ - ?

Решение:

Сначала определим общее количество теплоты $Q_{полн}$, которое выделяется при сгорании спирта. Оно рассчитывается по формуле: $$Q_{полн} = q \cdot m_2$$ где $q$ — удельная теплота сгорания спирта, а $m_2$ — масса сгоревшего спирта.

Коэффициент полезного действия спиртовки $\eta$ показывает, какая доля этой теплоты пошла на нагревание воды. Эта полезная теплота $Q_{полезн}$ равна: $$Q_{полезн} = \eta \cdot Q_{полн} = \eta \cdot q \cdot m_2$$

Полученная водой полезная теплота расходуется на два процесса. Во-первых, на нагревание всей массы воды $m_1$ от начальной температуры $t_1$ до температуры кипения $t_2 = 100 \text{ °C}$. Количество теплоты для этого процесса, $Q_1$, равно: $$Q_1 = c \cdot m_1 \cdot (t_2 - t_1)$$ Во-вторых, на превращение некоторой массы воды $m_{пар}$ в пар при температуре кипения. Количество теплоты для этого процесса, $Q_2$, равно: $$Q_2 = L \cdot m_{пар}$$ где $L$ — удельная теплота парообразования воды.

Согласно закону сохранения энергии, полезная теплота от сгорания спирта равна сумме теплоты, пошедшей на нагревание воды и на парообразование: $$Q_{полезн} = Q_1 + Q_2$$ Подставив выражения для каждого вида теплоты, получим уравнение теплового баланса: $$\eta \cdot q \cdot m_2 = c \cdot m_1 \cdot (t_2 - t_1) + L \cdot m_{пар}$$

Из этого уравнения выразим искомую массу пара $m_{пар}$: $$L \cdot m_{пар} = \eta \cdot q \cdot m_2 - c \cdot m_1 \cdot (t_2 - t_1)$$ $$m_{пар} = \frac{\eta \cdot q \cdot m_2 - c \cdot m_1 \cdot (t_2 - t_1)}{L}$$

Подставим числовые значения в полученную формулу, используя данные в системе СИ.

Вычислим количество полезной теплоты: $$Q_{полезн} = 0.2 \cdot 2.9 \cdot 10^7 \frac{Дж}{кг} \cdot 0.02 \text{ кг} = 116000 \text{ Дж}$$

Вычислим количество теплоты, необходимое для нагрева воды до температуры кипения: $$Q_1 = 4200 \frac{Дж}{кг \cdot °C} \cdot 0.3 \text{ кг} \cdot (100 \text{ °C} - 40 \text{ °C}) = 4200 \cdot 0.3 \cdot 60 = 75600 \text{ Дж}$$

Теперь можем найти массу воды, которая превратилась в пар: $$m_{пар} = \frac{116000 \text{ Дж} - 75600 \text{ Дж}}{2.3 \cdot 10^6 \frac{Дж}{кг}} = \frac{40400 \text{ Дж}}{2.3 \cdot 10^6 \frac{Дж}{кг}} \approx 0.017565 \text{ кг}$$

Переведем полученное значение в граммы: $$m_{пар} \approx 0.017565 \text{ кг} \cdot 1000 \frac{г}{кг} \approx 17.6 \text{ г}$$

Ответ: $17.6$ г.

Помогло решение? Оставьте отзыв в комментариях ниже.

Присоединяйтесь к Телеграм-группе @gdz_by_belarus

Присоединиться

Мы подготовили для вас ответ c подробным объяснением домашего задания по физике за 8 класс, для упражнения номер 13 расположенного на странице 49 к учебнику 2024 года издания для учащихся школ и гимназий.

Теперь на нашем сайте ГДЗ.ТОП вы всегда легко и бесплатно найдёте условие с правильным ответом на вопрос «Как решить ДЗ» и «Как сделать» задание по физике к упражнению №13 (с. 49), авторов: Исаченкова (Лариса Артёмовна), Громыко (Елена Владимировна), Дорофейчик (Владимир Владимирович), Лещинский (Юрий Дмитриевич), учебного пособия издательства Адукацыя i выхаванне.