Номер 249, страница 110 - гдз по геометрии 8 класс учебник Казаков, Казакова

Геометрия, 8 класс Учебник, авторы: Казаков Валерий Владимирович, Казакова Ольга Олеговна, издательство Адукацыя i выхаванне, Минск, 2024, оранжевого цвета

Авторы: Казаков В. В., Казакова О. О.

Тип: Учебник

Издательство: Адукацыя i выхаванне

Год издания: 2024 - 2025

Цвет обложки: оранжевый

Допущено Министерством образования Республики Беларусь

Популярные ГДЗ в 8 классе

Глава 2. Площади многоугольников. Параграф 18. Решение задач по теме «Площади многоугольников» - номер 249, страница 110.

№249 (с. 110)
Условие. №249 (с. 110)
скриншот условия
Геометрия, 8 класс Учебник, авторы: Казаков Валерий Владимирович, Казакова Ольга Олеговна, издательство Адукацыя i выхаванне, Минск, 2024, оранжевого цвета, страница 110, номер 249, Условие

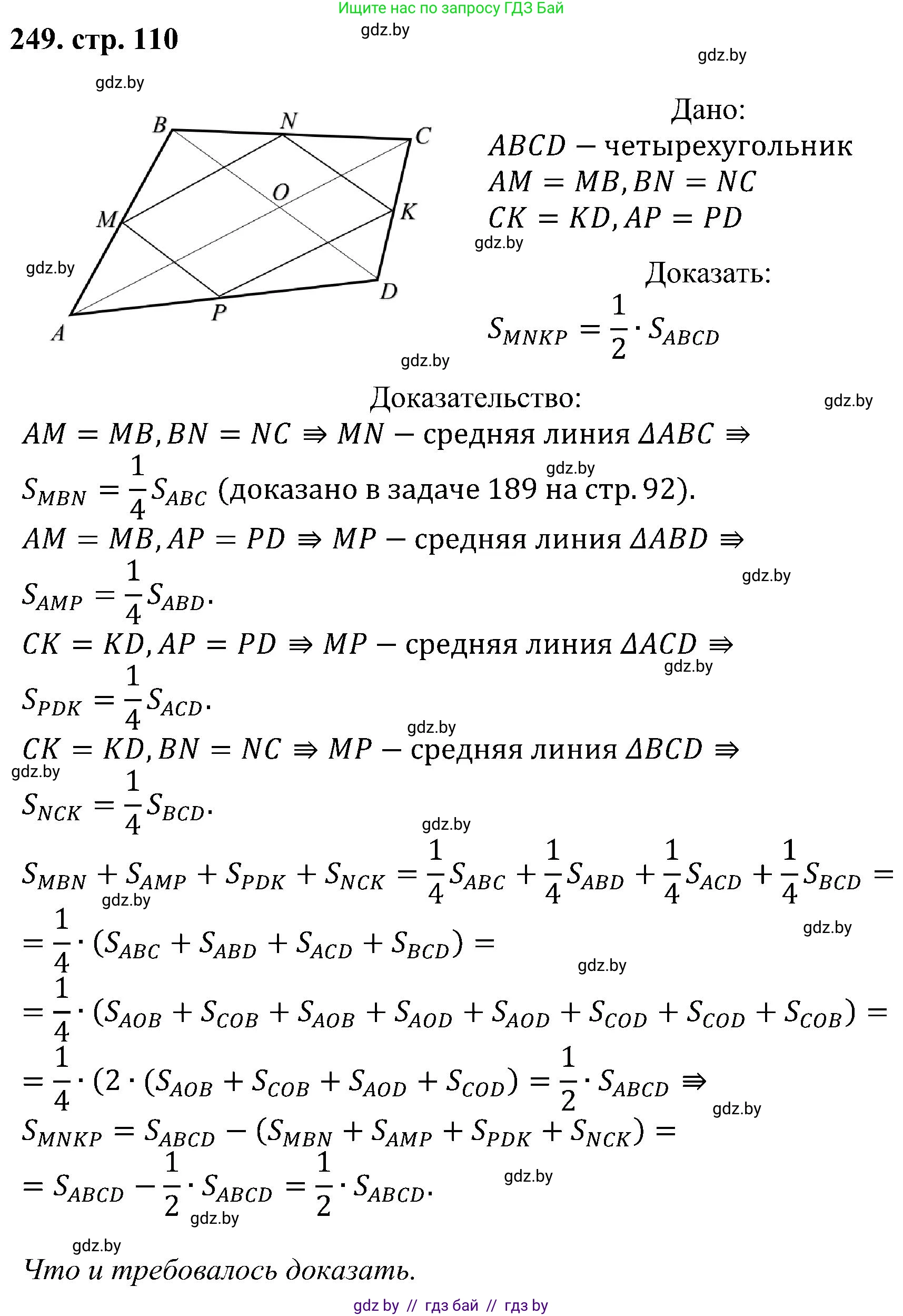
249. Докажите, что площадь четырехугольника, вершины которого являются серединами сторон данного выпуклого четырехугольника, равна половине площади данного.

Решение. №249 (с. 110)
Геометрия, 8 класс Учебник, авторы: Казаков Валерий Владимирович, Казакова Ольга Олеговна, издательство Адукацыя i выхаванне, Минск, 2024, оранжевого цвета, страница 110, номер 249, Решение
Решение 2. №249 (с. 110)
Геометрия, 8 класс Учебник, авторы: Казаков Валерий Владимирович, Казакова Ольга Олеговна, издательство Адукацыя i выхаванне, Минск, 2024, оранжевого цвета, страница 110, номер 249, Решение 2
Решение 3. №249 (с. 110)

Это утверждение известно как теорема Вариньона. Докажем его.

Пусть дан выпуклый четырехугольник $ABCD$. Точки $K, L, M, N$ являются серединами его сторон $AB, BC, CD$ и $DA$ соответственно. Обозначим площадь четырехугольника $ABCD$ как $S_{ABCD}$. Требуется доказать, что площадь четырехугольника $KLMN$ ($S_{KLMN}$) равна половине площади $S_{ABCD}$.

Площадь внутреннего четырехугольника $KLMN$ можно вычислить, вычтя из площади исходного четырехугольника $ABCD$ площади четырех «угловых» треугольников: $\triangle AKN, \triangle KBL, \triangle LCM$ и $\triangle NDM$.

$S_{KLMN} = S_{ABCD} - (S_{\triangle AKN} + S_{\triangle KBL} + S_{\triangle LCM} + S_{\triangle NDM})$

Для нахождения суммарной площади угловых треугольников воспользуемся диагоналями исходного четырехугольника.

1. Проведем диагональ $AC$. Она делит четырехугольник $ABCD$ на два треугольника: $\triangle ABC$ и $\triangle ADC$.

В треугольнике $\triangle ABC$ отрезок $KL$ соединяет середины сторон $AB$ и $BC$. Следовательно, $KL$ — средняя линия $\triangle ABC$. Треугольник $\triangle KBL$ подобен треугольнику $\triangle ABC$ с коэффициентом подобия $k = \frac{KB}{AB} = \frac{1}{2}$. Площади подобных фигур относятся как квадрат коэффициента подобия:

$S_{\triangle KBL} = k^2 \cdot S_{\triangle ABC} = (\frac{1}{2})^2 S_{\triangle ABC} = \frac{1}{4} S_{\triangle ABC}$

Аналогично, в треугольнике $\triangle ADC$ отрезок $NM$ является средней линией. Поэтому:

$S_{\triangle NDM} = \frac{1}{4} S_{\triangle ADC}$

Сумма площадей этих двух треугольников равна:

$S_{\triangle KBL} + S_{\triangle NDM} = \frac{1}{4} S_{\triangle ABC} + \frac{1}{4} S_{\triangle ADC} = \frac{1}{4} (S_{\triangle ABC} + S_{\triangle ADC}) = \frac{1}{4} S_{ABCD}$

2. Теперь проведем диагональ $BD$. Она делит четырехугольник $ABCD$ на треугольники $\triangle ABD$ и $\triangle CBD$.

Аналогично первому случаю, отрезки $KN$ и $LM$ являются средними линиями в треугольниках $\triangle ABD$ и $\triangle CBD$ соответственно. Таким образом:

$S_{\triangle AKN} = \frac{1}{4} S_{\triangle ABD}$

$S_{\triangle LCM} = \frac{1}{4} S_{\triangle CBD}$

Сумма площадей этих двух треугольников равна:

$S_{\triangle AKN} + S_{\triangle LCM} = \frac{1}{4} S_{\triangle ABD} + \frac{1}{4} S_{\triangle CBD} = \frac{1}{4} (S_{\triangle ABD} + S_{\triangle CBD}) = \frac{1}{4} S_{ABCD}$

3. Найдем суммарную площадь всех четырех угловых треугольников, сложив результаты, полученные в пунктах 1 и 2:

$S_{\text{углов}} = (S_{\triangle KBL} + S_{\triangle NDM}) + (S_{\triangle AKN} + S_{\triangle LCM}) = \frac{1}{4} S_{ABCD} + \frac{1}{4} S_{ABCD} = \frac{1}{2} S_{ABCD}$

4. Наконец, вычисляем площадь четырехугольника $KLMN$:

$S_{KLMN} = S_{ABCD} - S_{\text{углов}} = S_{ABCD} - \frac{1}{2} S_{ABCD} = \frac{1}{2} S_{ABCD}$

Таким образом, доказано, что площадь четырехугольника, вершины которого являются серединами сторон данного выпуклого четырехугольника, равна половине площади данного.

Ответ: Утверждение доказано. $S_{KLMN} = \frac{1}{2}S_{ABCD}$.

Помогло решение? Оставьте отзыв в комментариях ниже.

Присоединяйтесь к Телеграм-группе @gdz_by_belarus

Присоединиться

Мы подготовили для вас ответ c подробным объяснением домашего задания по геометрии за 8 класс, для упражнения номер 249 расположенного на странице 110 к учебнику 2024 года издания для учащихся школ и гимназий.

Теперь на нашем сайте ГДЗ.ТОП вы всегда легко и бесплатно найдёте условие с правильным ответом на вопрос «Как решить ДЗ» и «Как сделать» задание по геометрии к упражнению №249 (с. 110), авторов: Казаков (Валерий Владимирович), Казакова (Ольга Олеговна), учебного пособия издательства Адукацыя i выхаванне.