Готовимся к олимпиадам, страница 83 - гдз по химии 8 класс учебник Шиманович, Красицкий

Химия, 8 класс Учебник, авторы: Шиманович Игорь Евгеньевич, Красицкий Василий Анатольевич, Сечко Ольга Ивановна, Хвалюк Виктор Николаевич, издательство Адукацыя i выхаванне, Минск, 2024

Авторы: Шиманович И. Е., Красицкий В. А., Сечко О. И., Хвалюк В. Н.

Тип: Учебник

Издательство: Адукацыя i выхаванне

Год издания: 2024 - 2025

Цвет обложки: синий, розовый с таблицей Менделеева

ISBN: 978-985-03-2941-7

Допущено Министерством образования Республики Беларусь

Популярные ГДЗ в 8 классе

Глава 2. Важнейшие классы неорганических соединений. Параграф 19. Получение и применение кислот - страница 83.

Готовимся к олимпиадам (с. 83)
Условие. Готовимся к олимпиадам (с. 83)
скриншот условия
Химия, 8 класс Учебник, авторы: Шиманович Игорь Евгеньевич, Красицкий Василий Анатольевич, Сечко Ольга Ивановна, Хвалюк Виктор Николаевич, издательство Адукацыя i выхаванне, Минск, 2024, страница 83, Условие

Готовимся к олимпиадам

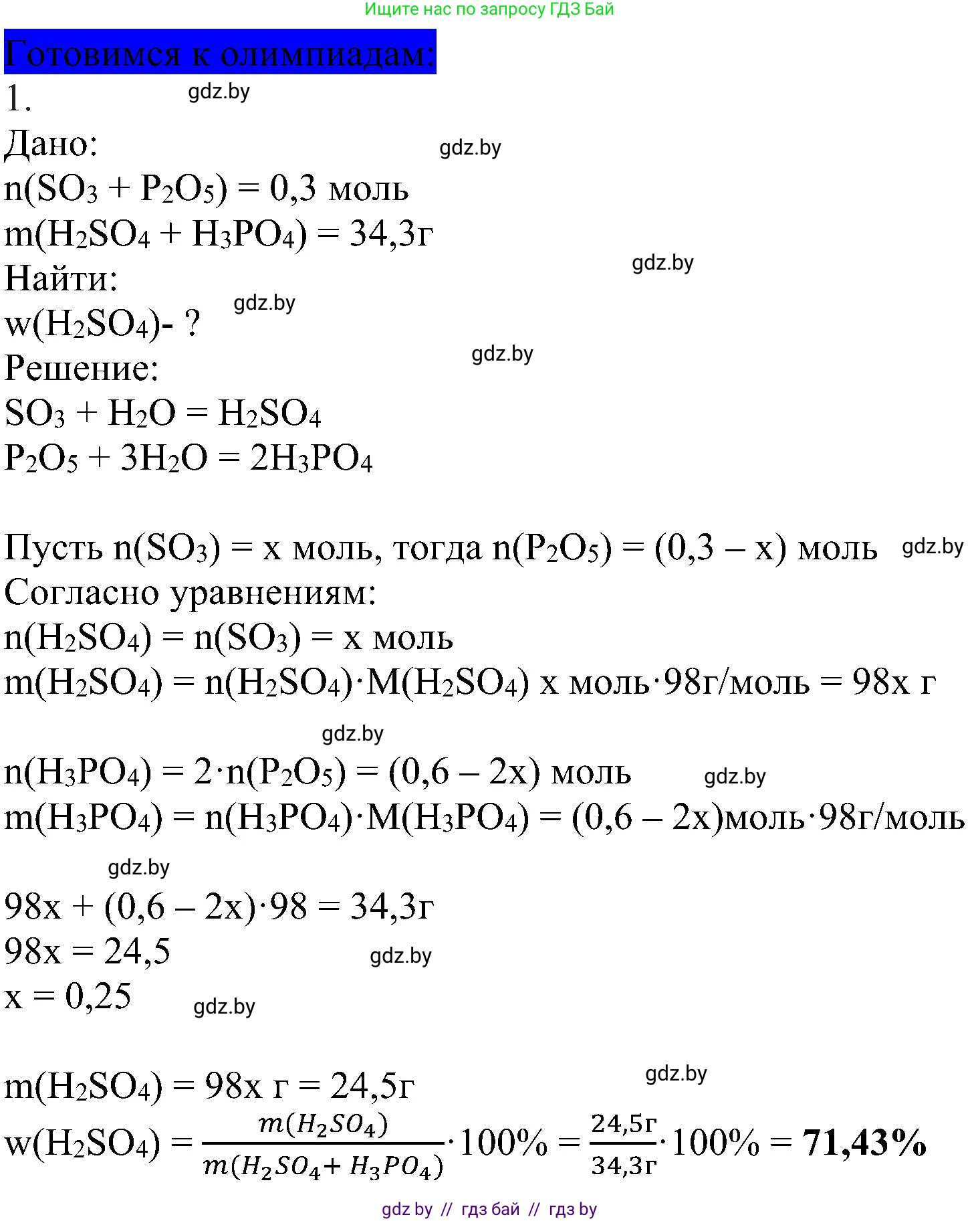
1. Общее химическое количество оксида серы(VI) и оксида фосфора(V) в их смеси равно 0,3 моль. В результате реакций этих оксидов с водой образовалась смесь кислот массой 34,3 г. Рассчитайте массовую долю серной кислоты в этой смеси.

Решение. Готовимся к олимпиадам (с. 83)
Химия, 8 класс Учебник, авторы: Шиманович Игорь Евгеньевич, Красицкий Василий Анатольевич, Сечко Ольга Ивановна, Хвалюк Виктор Николаевич, издательство Адукацыя i выхаванне, Минск, 2024, страница 83, Решение
Решение 2. Готовимся к олимпиадам (с. 83)

1.

Дано:

$n_{общ}(SO_3, P_2O_5) = 0,3 \text{ моль}$

$m_{смеси\;кислот} = 34,3 \text{ г}$

Найти:

$\omega(H_2SO_4) - ?$

Решение:

Оксид серы(VI) ($SO_3$) и оксид фосфора(V) ($P_2O_5$) являются кислотными оксидами и при взаимодействии с водой образуют соответствующие кислоты: серную и ортофосфорную. Запишем уравнения протекающих реакций:

$SO_3 + H_2O \rightarrow H_2SO_4$ (1)

$P_2O_5 + 3H_2O \rightarrow 2H_3PO_4$ (2)

Пусть химическое количество оксида серы(VI) в исходной смеси равно $x$ моль, а химическое количество оксида фосфора(V) равно $y$ моль.

Согласно условию, общее химическое количество оксидов составляет 0,3 моль. Составим первое уравнение системы:

$n(SO_3) + n(P_2O_5) = x + y = 0,3$

Из уравнений реакций (1) и (2) следует, что химические количества образовавшихся кислот соотносятся с количествами исходных оксидов следующим образом:

$n(H_2SO_4) = n(SO_3) = x \text{ моль}$

$n(H_3PO_4) = 2 \cdot n(P_2O_5) = 2y \text{ моль}$

Вычислим молярные массы образовавшихся кислот, используя периодическую таблицу химических элементов:

$M(H_2SO_4) = 2 \cdot 1,008 + 32,06 + 4 \cdot 16,00 \approx 98 \text{ г/моль}$

$M(H_3PO_4) = 3 \cdot 1,008 + 30,97 + 4 \cdot 16,00 \approx 98 \text{ г/моль}$

Теперь можем выразить массы кислот, используя формулу $m = n \cdot M$:

$m(H_2SO_4) = n(H_2SO_4) \cdot M(H_2SO_4) = x \cdot 98 = 98x \text{ г}$

$m(H_3PO_4) = n(H_3PO_4) \cdot M(H_3PO_4) = 2y \cdot 98 = 196y \text{ г}$

Общая масса смеси кислот по условию равна 34,3 г. Составим второе уравнение системы, суммируя массы кислот:

$m(H_2SO_4) + m(H_3PO_4) = 98x + 196y = 34,3$

Получили систему из двух линейных уравнений с двумя неизвестными:

$\begin{cases} x + y = 0,3 \\ 98x + 196y = 34,3 \end{cases}$

Решим эту систему. Выразим $x$ из первого уравнения: $x = 0,3 - y$.

Подставим полученное выражение во второе уравнение:

$98(0,3 - y) + 196y = 34,3$

$29,4 - 98y + 196y = 34,3$

$98y = 34,3 - 29,4$

$98y = 4,9$

$y = \frac{4,9}{98} = 0,05 \text{ моль}$

Таким образом, химическое количество оксида фосфора(V) $n(P_2O_5) = 0,05$ моль.

Теперь найдем $x$:

$x = 0,3 - y = 0,3 - 0,05 = 0,25 \text{ моль}$

Таким образом, химическое количество оксида серы(VI) $n(SO_3) = 0,25$ моль.

Теперь найдем массу серной кислоты, которая образовалась в результате реакции (1):

$m(H_2SO_4) = n(H_2SO_4) \cdot M(H_2SO_4) = 0,25 \text{ моль} \cdot 98 \text{ г/моль} = 24,5 \text{ г}$

Наконец, рассчитаем массовую долю ($\omega$) серной кислоты в полученной смеси кислот:

$\omega(H_2SO_4) = \frac{m(H_2SO_4)}{m_{смеси\;кислот}} = \frac{24,5 \text{ г}}{34,3 \text{ г}} \approx 0,71428...$

Выразим ответ в процентах и округлим до десятых: $0,71428... \cdot 100\% \approx 71,4\%$

Ответ: массовая доля серной кислоты в этой смеси составляет 71,4%.

Помогло решение? Оставьте отзыв в комментариях ниже.

Присоединяйтесь к Телеграм-группе @gdz_by_belarus

Присоединиться

Мы подготовили для вас ответ c подробным объяснением домашего задания по химии за 8 класс, для упражнения Готовимся к олимпиадам расположенного на странице 83 к учебнику 2024 года издания для учащихся школ и гимназий.

Теперь на нашем сайте ГДЗ.ТОП вы всегда легко и бесплатно найдёте условие с правильным ответом на вопрос «Как решить ДЗ» и «Как сделать» задание по химии к упражнению Готовимся к олимпиадам (с. 83), авторов: Шиманович (Игорь Евгеньевич), Красицкий (Василий Анатольевич), Сечко (Ольга Ивановна), Хвалюк (Виктор Николаевич), учебного пособия издательства Адукацыя i выхаванне.