Номер 2, страница 203 - гдз по алгебре 9 класс учебник Арефьева, Пирютко

Алгебра, 9 класс Учебник, авторы: Арефьева Ирина Глебовна, Пирютко Ольга Николаевна, издательство Народная асвета, Минск, 2019, голубого цвета

Авторы: Арефьева И. Г., Пирютко О. Н.

Тип: Учебник

Издательство: Народная асвета

Год издания: 2019 - 2025

Цвет обложки: голубой, синий с графиком

ISBN: 978-985-03-3077-2

Допущено Министерством образования Республики Беларусь

Популярные ГДЗ в 9 классе

Глава 3. Дробно-рациональные уравнения и неравенства. Готовимся к олимпиадам - номер 2, страница 203.

№2 (с. 203)
Условие. №2 (с. 203)
скриншот условия
Алгебра, 9 класс Учебник, авторы: Арефьева Ирина Глебовна, Пирютко Ольга Николаевна, издательство Народная асвета, Минск, 2019, голубого цвета, страница 203, номер 2, Условие

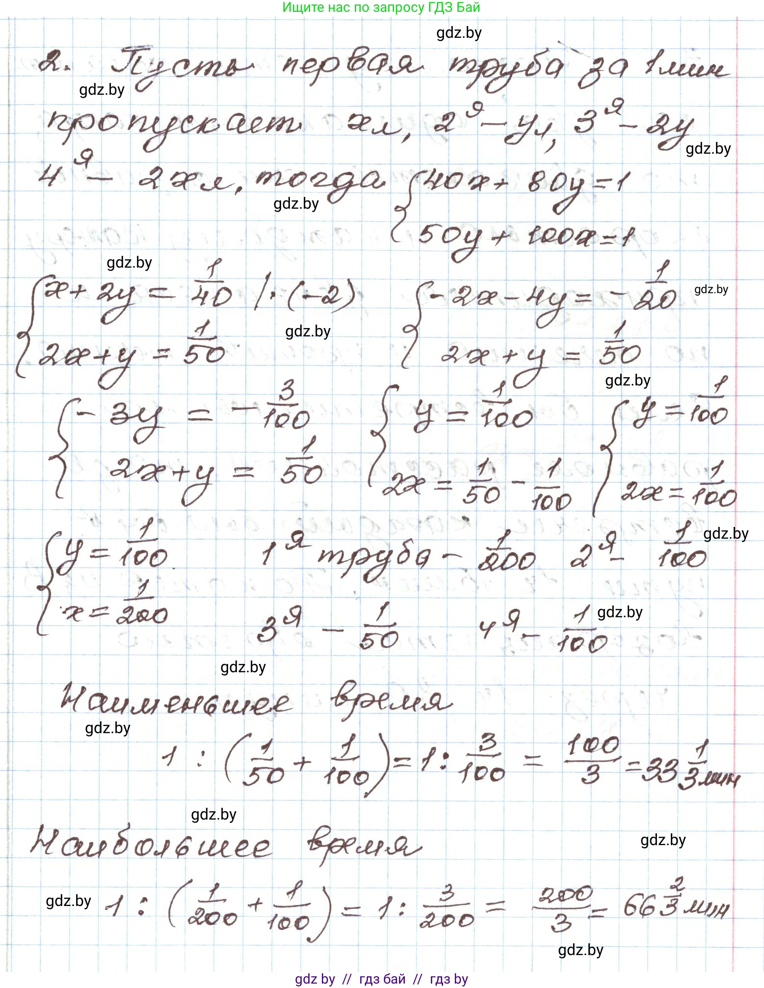
2. К бассейну подведены четыре трубы, причем пропускная способность четвертой трубы в два раза выше пропускной способности первой трубы, а пропускная способность третьей трубы в два раза выше пропускной способности второй трубы. В первый день бассейн заполнялся двумя трубами — первой и третьей — 40 мин, а во второй день — второй и четвертой — 50 мин. Определите максимальное и минимальное время заполнения бассейна двумя трубами.

Решение. №2 (с. 203)
Алгебра, 9 класс Учебник, авторы: Арефьева Ирина Глебовна, Пирютко Ольга Николаевна, издательство Народная асвета, Минск, 2019, голубого цвета, страница 203, номер 2, Решение
Решение 2. №2 (с. 203)

Для решения задачи введем обозначения и составим систему уравнений. Пусть объем бассейна равен 1 условной единице. Пропускную способность (производительность) каждой из четырех труб обозначим как $p_1, p_2, p_3, p_4$ соответственно (в единицах объема бассейна в минуту).

Из условий задачи следуют следующие соотношения:

  1. Пропускная способность четвертой трубы в два раза выше пропускной способности первой: $p_4 = 2p_1$
  2. Пропускная способность третьей трубы в два раза выше пропускной способности второй: $p_3 = 2p_2$
  3. Первая и третья трубы, работая вместе, заполняют бассейн за 40 минут. Их общая производительность составляет $\frac{1}{40}$ бассейна в минуту: $p_1 + p_3 = \frac{1}{40}$
  4. Вторая и четвертая трубы, работая вместе, заполняют бассейн за 50 минут. Их общая производительность составляет $\frac{1}{50}$ бассейна в минуту: $p_2 + p_4 = \frac{1}{50}$

Подставим первые два уравнения в третье и четвертое, чтобы получить систему уравнений с двумя переменными:

$p_1 + 2p_2 = \frac{1}{40}$ (Уравнение А)

$2p_1 + p_2 = \frac{1}{50}$ (Уравнение Б)

Решим эту систему. Умножим Уравнение Б на 2:

$4p_1 + 2p_2 = \frac{2}{50} = \frac{1}{25}$

Теперь вычтем Уравнение А из полученного нового уравнения:

$(4p_1 + 2p_2) - (p_1 + 2p_2) = \frac{1}{25} - \frac{1}{40}$

$3p_1 = \frac{8}{200} - \frac{5}{200}$

$3p_1 = \frac{3}{200}$

$p_1 = \frac{1}{200}$

Подставим найденное значение $p_1$ в Уравнение Б, чтобы найти $p_2$:

$2(\frac{1}{200}) + p_2 = \frac{1}{50}$

$\frac{1}{100} + p_2 = \frac{1}{50}$

$p_2 = \frac{1}{50} - \frac{1}{100} = \frac{2}{100} - \frac{1}{100} = \frac{1}{100}$

Теперь найдем производительности $p_3$ и $p_4$:

$p_3 = 2p_2 = 2 \cdot \frac{1}{100} = \frac{1}{50}$

$p_4 = 2p_1 = 2 \cdot \frac{1}{200} = \frac{1}{100}$

Таким образом, производительности труб равны:

  • $p_1 = \frac{1}{200}$
  • $p_2 = \frac{1}{100}$
  • $p_3 = \frac{1}{50}$
  • $p_4 = \frac{1}{100}$

Теперь необходимо определить максимальное и минимальное время заполнения бассейна двумя любыми трубами. Время заполнения $T$ обратно пропорционально суммарной производительности двух труб ($T = \frac{1}{p_a + p_b}$).

  • Минимальное время будет у пары труб с наибольшей суммарной производительностью.
  • Максимальное время будет у пары труб с наименьшей суммарной производительностью.

Найдем суммарные производительности для всех возможных пар:

  • $p_1 + p_2 = \frac{1}{200} + \frac{1}{100} = \frac{3}{200}$. Время: $T = \frac{200}{3}$ мин.
  • $p_1 + p_3 = \frac{1}{200} + \frac{1}{50} = \frac{5}{200} = \frac{1}{40}$. Время: $T = 40$ мин.
  • $p_1 + p_4 = \frac{1}{200} + \frac{1}{100} = \frac{3}{200}$. Время: $T = \frac{200}{3}$ мин.
  • $p_2 + p_3 = \frac{1}{100} + \frac{1}{50} = \frac{3}{100}$. Время: $T = \frac{100}{3}$ мин.
  • $p_2 + p_4 = \frac{1}{100} + \frac{1}{100} = \frac{2}{100} = \frac{1}{50}$. Время: $T = 50$ мин.
  • $p_3 + p_4 = \frac{1}{50} + \frac{1}{100} = \frac{3}{100}$. Время: $T = \frac{100}{3}$ мин.

Сравним полученные времена в минутах:

$\frac{200}{3} = 66\frac{2}{3}$

$40$

$\frac{100}{3} = 33\frac{1}{3}$

$50$

Наибольшее значение (максимальное время) - $66\frac{2}{3}$ мин. Наименьшее значение (минимальное время) - $33\frac{1}{3}$ мин.

Максимальное время: Ответ: $66\frac{2}{3}$ мин.

Минимальное время: Ответ: $33\frac{1}{3}$ мин.

Помогло решение? Оставьте отзыв в комментариях ниже.

Присоединяйтесь к Телеграм-группе @gdz_by_belarus

Присоединиться

Мы подготовили для вас ответ c подробным объяснением домашего задания по алгебре за 9 класс, для упражнения номер 2 расположенного на странице 203 к учебнику 2019 года издания для учащихся школ и гимназий.

Теперь на нашем сайте ГДЗ.ТОП вы всегда легко и бесплатно найдёте условие с правильным ответом на вопрос «Как решить ДЗ» и «Как сделать» задание по алгебре к упражнению №2 (с. 203), авторов: Арефьева (Ирина Глебовна), Пирютко (Ольга Николаевна), учебного пособия издательства Народная асвета.