Номер 34, страница 268 - гдз по алгебре 9 класс учебник Арефьева, Пирютко

Алгебра, 9 класс Учебник, авторы: Арефьева Ирина Глебовна, Пирютко Ольга Николаевна, издательство Народная асвета, Минск, 2019, голубого цвета

Авторы: Арефьева И. Г., Пирютко О. Н.

Тип: Учебник

Издательство: Народная асвета

Год издания: 2019 - 2025

Цвет обложки: голубой, синий с графиком

ISBN: 978-985-03-3077-2

Допущено Министерством образования Республики Беларусь

Популярные ГДЗ в 9 классе

Итоговое повторение. Числа и вычисления - номер 34, страница 268.

№34 (с. 268)
Условие. №34 (с. 268)
скриншот условия
Алгебра, 9 класс Учебник, авторы: Арефьева Ирина Глебовна, Пирютко Ольга Николаевна, издательство Народная асвета, Минск, 2019, голубого цвета, страница 268, номер 34, Условие

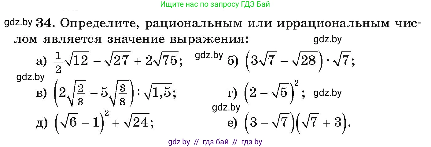
34. Определите, рациональным или иррациональным числом является значение выражения:

а) $\frac{1}{2}\sqrt{12}-\sqrt{27}+2\sqrt{75}$;

б) $(3\sqrt{7}-\sqrt{28})\cdot\sqrt{7}$;

в) $(2\sqrt{\frac{2}{3}}-5\sqrt{\frac{3}{8}}):\sqrt{1,5}$;

г) $(2-\sqrt{5})^2$;

д) $(\sqrt{6}-1)^2+\sqrt{24}$;

е) $(3-\sqrt{7})(\sqrt{7}+3).$

Решение. №34 (с. 268)
Алгебра, 9 класс Учебник, авторы: Арефьева Ирина Глебовна, Пирютко Ольга Николаевна, издательство Народная асвета, Минск, 2019, голубого цвета, страница 268, номер 34, Решение Алгебра, 9 класс Учебник, авторы: Арефьева Ирина Глебовна, Пирютко Ольга Николаевна, издательство Народная асвета, Минск, 2019, голубого цвета, страница 268, номер 34, Решение (продолжение 2)
Решение 2. №34 (с. 268)

Для определения, является ли значение выражения рациональным или иррациональным числом, необходимо упростить каждое выражение.

а) Рассмотрим выражение $ \frac{1}{2}\sqrt{12} - \sqrt{27} + 2\sqrt{75} $.

Упростим каждый член выражения, вынося множитель из-под знака корня:

  • $ \sqrt{12} = \sqrt{4 \cdot 3} = 2\sqrt{3} $
  • $ \sqrt{27} = \sqrt{9 \cdot 3} = 3\sqrt{3} $
  • $ \sqrt{75} = \sqrt{25 \cdot 3} = 5\sqrt{3} $

Теперь подставим упрощенные значения обратно в выражение:

$ \frac{1}{2}(2\sqrt{3}) - 3\sqrt{3} + 2(5\sqrt{3}) = \sqrt{3} - 3\sqrt{3} + 10\sqrt{3} $

Сложим подобные слагаемые:

$ (1 - 3 + 10)\sqrt{3} = 8\sqrt{3} $

Результат $ 8\sqrt{3} $ является иррациональным числом, так как $ \sqrt{3} $ — иррациональное число.

Ответ: $8\sqrt{3}$, иррациональное число.

б) Рассмотрим выражение $ (3\sqrt{7} - \sqrt{28}) \cdot \sqrt{7} $.

Сначала упростим $ \sqrt{28} $:

$ \sqrt{28} = \sqrt{4 \cdot 7} = 2\sqrt{7} $

Подставим это значение в исходное выражение:

$ (3\sqrt{7} - 2\sqrt{7}) \cdot \sqrt{7} $

Выполним вычитание в скобках:

$ (\sqrt{7}) \cdot \sqrt{7} = 7 $

Результат 7 является целым числом, а следовательно, рациональным числом.

Ответ: 7, рациональное число.

в) Рассмотрим выражение $ (2\sqrt{\frac{2}{3}} - 5\sqrt{\frac{3}{8}}) : \sqrt{1,5} $.

Упростим каждый член выражения:

  • $ 2\sqrt{\frac{2}{3}} = 2\frac{\sqrt{2}}{\sqrt{3}} = 2\frac{\sqrt{2}\sqrt{3}}{3} = \frac{2\sqrt{6}}{3} $
  • $ 5\sqrt{\frac{3}{8}} = 5\frac{\sqrt{3}}{\sqrt{8}} = 5\frac{\sqrt{3}}{2\sqrt{2}} = 5\frac{\sqrt{3}\sqrt{2}}{2 \cdot 2} = \frac{5\sqrt{6}}{4} $
  • $ \sqrt{1,5} = \sqrt{\frac{3}{2}} = \frac{\sqrt{3}}{\sqrt{2}} = \frac{\sqrt{3}\sqrt{2}}{2} = \frac{\sqrt{6}}{2} $

Подставим упрощенные значения в выражение:

$ (\frac{2\sqrt{6}}{3} - \frac{5\sqrt{6}}{4}) : \frac{\sqrt{6}}{2} $

Приведем дроби в скобках к общему знаменателю:

$ (\frac{8\sqrt{6}}{12} - \frac{15\sqrt{6}}{12}) : \frac{\sqrt{6}}{2} = \frac{-7\sqrt{6}}{12} : \frac{\sqrt{6}}{2} $

Выполним деление:

$ \frac{-7\sqrt{6}}{12} \cdot \frac{2}{\sqrt{6}} = \frac{-7 \cdot 2}{12} = \frac{-14}{12} = -\frac{7}{6} $

Результат $ -\frac{7}{6} $ является рациональным числом. Представим его в виде смешанной дроби: $ -1\frac{1}{6} $.

Ответ: -116, рациональное число.

г) Рассмотрим выражение $ (2 - \sqrt{5})^2 $.

Воспользуемся формулой квадрата разности $ (a-b)^2 = a^2 - 2ab + b^2 $:

$ (2 - \sqrt{5})^2 = 2^2 - 2 \cdot 2 \cdot \sqrt{5} + (\sqrt{5})^2 = 4 - 4\sqrt{5} + 5 $

Сложим числовые члены:

$ 9 - 4\sqrt{5} $

Результат $ 9 - 4\sqrt{5} $ является иррациональным числом, так как содержит иррациональный член $ -4\sqrt{5} $.

Ответ: $9 - 4\sqrt{5}$, иррациональное число.

д) Рассмотрим выражение $ (\sqrt{6} - 1)^2 + \sqrt{24} $.

Раскроем скобки по формуле квадрата разности:

$ (\sqrt{6} - 1)^2 = (\sqrt{6})^2 - 2 \cdot \sqrt{6} \cdot 1 + 1^2 = 6 - 2\sqrt{6} + 1 = 7 - 2\sqrt{6} $

Упростим $ \sqrt{24} $:

$ \sqrt{24} = \sqrt{4 \cdot 6} = 2\sqrt{6} $

Подставим упрощенные части в исходное выражение:

$ (7 - 2\sqrt{6}) + 2\sqrt{6} = 7 - 2\sqrt{6} + 2\sqrt{6} = 7 $

Результат 7 является целым числом, а значит, рациональным.

Ответ: 7, рациональное число.

е) Рассмотрим выражение $ (3 - \sqrt{7})(\sqrt{7} + 3) $.

Переставим слагаемые во второй скобке, чтобы увидеть формулу разности квадратов $ (a-b)(a+b) = a^2 - b^2 $:

$ (3 - \sqrt{7})(3 + \sqrt{7}) $

Применим формулу:

$ 3^2 - (\sqrt{7})^2 = 9 - 7 = 2 $

Результат 2 является целым числом, следовательно, он рационален.

Ответ: 2, рациональное число.

Помогло решение? Оставьте отзыв в комментариях ниже.

Присоединяйтесь к Телеграм-группе @gdz_by_belarus

Присоединиться

Мы подготовили для вас ответ c подробным объяснением домашего задания по алгебре за 9 класс, для упражнения номер 34 расположенного на странице 268 к учебнику 2019 года издания для учащихся школ и гимназий.

Теперь на нашем сайте ГДЗ.ТОП вы всегда легко и бесплатно найдёте условие с правильным ответом на вопрос «Как решить ДЗ» и «Как сделать» задание по алгебре к упражнению №34 (с. 268), авторов: Арефьева (Ирина Глебовна), Пирютко (Ольга Николаевна), учебного пособия издательства Народная асвета.