Лабораторная работа 3, страница 18 - гдз по физике 9 класс тетрадь для лабораторных работ Исаченкова, Захаревич

Физика, 9 класс Тетрадь для лабораторных работ, авторы: Исаченкова Лариса Артёмовна, Захаревич Екатерина Васильевна, Сокольский Анатолий Алексеевич, издательство Аверсэв, Минск, 2019, белого цвета

Авторы: Исаченкова Л. А., Захаревич Е. В., Сокольский А. А.

Тип: Тетрадь для лабораторных работ

Издательство: Аверсэв

Год издания: 2019 - 2025

Цвет обложки: белый, голубой с учителем на роликах

ISBN: 978-985-19-6940-7

Рекомендовано Научно-методическим учреждением «Национальный институт образования» Министерства образования Республики Беларусь

Популярные ГДЗ в 9 классе

Изучение движения тела по окружности - страница 18.

Лабораторная работа 3 (с. 18)
Решение. Лабораторная работа 3 (с. 18)
Физика, 9 класс Тетрадь для лабораторных работ, авторы: Исаченкова Лариса Артёмовна, Захаревич Екатерина Васильевна, Сокольский Анатолий Алексеевич, издательство Аверсэв, Минск, 2019, белого цвета, страница 18, Решение Физика, 9 класс Тетрадь для лабораторных работ, авторы: Исаченкова Лариса Артёмовна, Захаревич Екатерина Васильевна, Сокольский Анатолий Алексеевич, издательство Аверсэв, Минск, 2019, белого цвета, страница 18, Решение (продолжение 2)
Решение 2. Лабораторная работа 3 (с. 18)

Проверьте себя

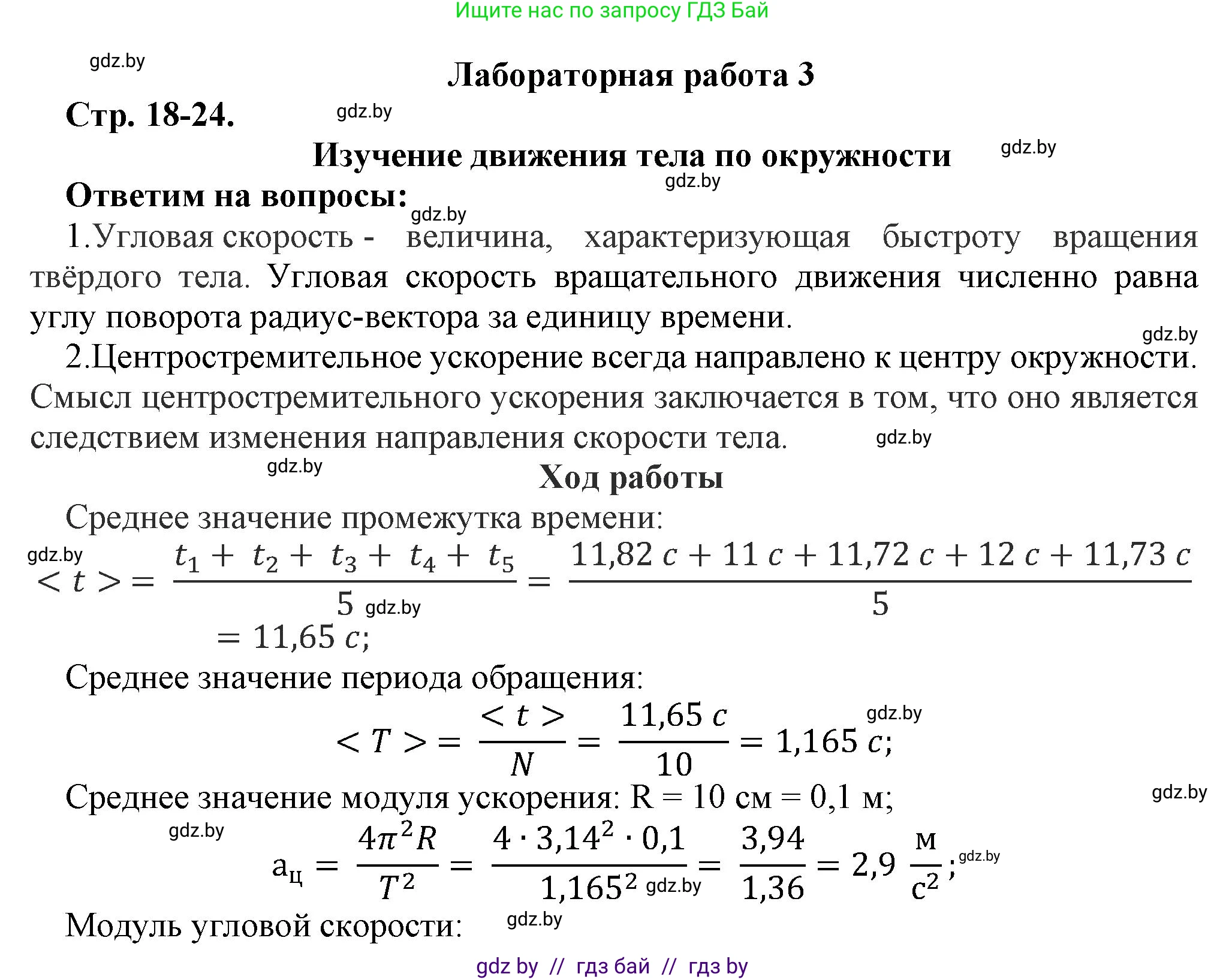
1. Что такое угловая скорость?

Угловая скорость ($\omega$) — это векторная физическая величина, характеризующая скорость вращения (изменения угла поворота) тела. Для равномерного движения по окружности модуль угловой скорости определяется как отношение угла поворота $\Delta\varphi$ к промежутку времени $\Delta t$, за который произошел этот поворот: $\omega = \frac{\Delta\varphi}{\Delta t}$. Если движение совершается за период $T$, то $\omega = \frac{2\pi}{T}$, где $2\pi$ радиан — полный угол окружности. Единица измерения угловой скорости в системе СИ — радиан в секунду (рад/с).

2. Какой смысл имеет центростремительное ускорение при движении тела по окружности с постоянным модулем линейной скорости?

При движении тела по окружности с постоянным модулем линейной скорости ($\vec{v}$) его скорость постоянно меняет направление. Центростремительное (или нормальное) ускорение ($a_ц$) характеризует именно это изменение направления вектора скорости. Оно всегда направлено к центру окружности, по которой движется тело, и перпендикулярно вектору линейной скорости. Модуль центростремительного ускорения равен $a_ц = \frac{v^2}{R}$ или $a_ц = \omega^2 R$, где $v$ — модуль линейной скорости, $\omega$ — модуль угловой скорости, $R$ — радиус окружности. Наличие центростремительного ускорения указывает на то, что на тело действует центростремительная сила, изменяющая направление движения.

Ход работы

3. Рассчитайте и занесите в таблицу среднее значение времени $\langle t \rangle$, за которое шарик совершает $N=10$ оборотов:

Для определения среднего значения времени $\langle t \rangle$ необходимо сложить результаты пяти измерений времени $t_1, t_2, t_3, t_4, t_5$ для $N=10$ оборотов и разделить полученную сумму на количество измерений (в данном случае, 5). Это позволит минимизировать влияние случайных погрешностей измерений. Формула для расчета среднего значения времени:

$\langle t \rangle = \frac{t_1 + t_2 + t_3 + t_4 + t_5}{5}$

После проведения эксперимента и получения значений $t_1, \dots, t_5$, их следует подставить в данную формулу для расчета $\langle t \rangle$, а затем занести результат в соответствующую ячейку таблицы. Конкретные численные значения зависят от результатов измерений.

4. Рассчитайте и занесите в таблицу среднее значение периода обращения $\langle T \rangle$ шарика:

Период обращения $T$ — это время, за которое тело совершает один полный оборот. Поскольку среднее время $\langle t \rangle$ было измерено для $N=10$ оборотов, то для нахождения среднего периода $\langle T \rangle$ необходимо разделить среднее время $\langle t \rangle$ на количество оборотов $N$.

$\langle T \rangle = \frac{\langle t \rangle}{N}$

В данном случае $N=10$. Результат расчета $\langle T \rangle$ следует занести в соответствующую ячейку таблицы. Конкретное значение $\langle T \rangle$ зависит от значения $\langle t \rangle$, полученного в пункте 3.

5. По формуле (4) определите и занесите в таблицу среднее значение модуля ускорения.

Модуль центростремительного ускорения $a_ц$ для тела, движущегося по окружности радиусом $R$ с периодом $T$, определяется по формуле (4), которая выведена из формул (1), (2) и (3):

$a_ц = \frac{4\pi^2 R}{T^2}$

Для определения среднего значения модуля ускорения необходимо использовать среднее значение периода $\langle T \rangle$ и радиус окружности $R$, который по условию составляет 10 см (0.1 м). Таким образом, среднее значение модуля ускорения будет:

$\langle a_ц \rangle = \frac{4\pi^2 R}{\langle T \rangle^2}$

Полученное значение $\langle a_ц \rangle$ следует занести в соответствующую ячейку таблицы. Конкретное значение $\langle a_ц \rangle$ зависит от значения $\langle T \rangle$, полученного в пункте 4.

6. По формулам (1) и (2) определите и занесите в таблицу средние значения модулей угловой и линейной скоростей.

Средние значения модулей угловой скорости $\langle \omega \rangle$ и линейной скорости $\langle v \rangle$ рассчитываются на основе среднего периода обращения $\langle T \rangle$ и радиуса окружности $R$.

Среднее значение угловой скорости по формуле (1):

$\langle \omega \rangle = \frac{2\pi}{\langle T \rangle}$

Среднее значение линейной скорости по формуле (2):

$\langle v \rangle = \langle \omega \rangle R$

Полученные значения $\langle \omega \rangle$ и $\langle v \rangle$ следует занести в соответствующие ячейки таблицы. Конкретные значения зависят от значения $\langle T \rangle$, полученного в пункте 4, и радиуса $R = 0.1$ м.

7. Вычислите максимальное значение абсолютной случайной погрешности $\Delta t_{\text{случ}}^{\text{max}}$ измерения времени $t$.

Максимальное значение абсолютной случайной погрешности $\Delta t_{\text{случ}}^{\text{max}}$ определяется как наибольшее отклонение отдельного измерения времени $t_i$ от среднего значения $\langle t \rangle$. Для этого необходимо вычислить абсолютные разности $|t_i - \langle t \rangle|$ для каждого измерения и выбрать максимальное значение из них:

$\Delta t_{\text{случ}}^{\text{max}} = \max(|t_1 - \langle t \rangle|, |t_2 - \langle t \rangle|, |t_3 - \langle t \rangle|, |t_4 - \langle t \rangle|, |t_5 - \langle t \rangle|)$

Расчет возможен только после проведения измерений и определения среднего значения $\langle t \rangle$ (пункт 3). Без фактических данных измерений численное значение определить невозможно.

8. Определите абсолютную систематическую погрешность $\Delta t_{\text{сист}}$ измерения времени $t$.

Абсолютная систематическая погрешность $\Delta t_{\text{сист}}$ при измерении времени секундомером обычно принимается равной половине цены наименьшего деления шкалы прибора. Например, если секундомер имеет дискретность 0.1 с, то $\Delta t_{\text{сист}} = 0.05$ с. Если секундомер цифровой с дискретностью 0.01 с, то $\Delta t_{\text{сист}} = 0.005$ с. Точное значение зависит от используемого в эксперименте секундомера.

9. Вычислите абсолютную погрешность $\Delta t = \Delta t_{\text{случ}}^{\text{max}} + \Delta t_{\text{сист}}$ прямого измерения времени $t$.

Полная абсолютная погрешность прямого измерения времени $\Delta t$ определяется как сумма максимальной абсолютной случайной погрешности $\Delta t_{\text{случ}}^{\text{max}}$ и абсолютной систематической погрешности $\Delta t_{\text{сист}}$:

$\Delta t = \Delta t_{\text{случ}}^{\text{max}} + \Delta t_{\text{сист}}$

Для расчета необходимо предварительно вычислить $\Delta t_{\text{случ}}^{\text{max}}$ (пункт 7) и определить $\Delta t_{\text{сист}}$ (пункт 8). Без этих значений численное значение $\Delta t$ вычислить невозможно.

10. Вычислите относительную погрешность прямого измерения времени: $\varepsilon_t = \frac{\Delta t}{\langle t \rangle} \cdot 100 \%$.

Относительная погрешность $\varepsilon_t$ выражает абсолютную погрешность как долю от измеряемой величины и часто представляется в процентах. Она позволяет оценить точность измерения относительно его величины:

$\varepsilon_t = \frac{\Delta t}{\langle t \rangle} \cdot 100 \%$

Для расчета требуются значения $\Delta t$ (пункт 9) и $\langle t \rangle$ (пункт 3). Без этих значений численное значение $\varepsilon_t$ вычислить невозможно.

11. Запишите результат прямого измерения времени в интервальной форме:

Результат прямого измерения времени $t$ записывается в интервальной форме, указывая среднее значение и полную абсолютную погрешность. Относительная погрешность также указывается отдельно:

$t = \langle t \rangle \pm \Delta t \text{ (с)}$

$\varepsilon_t = \text{...} \%$

Например, если $\langle t \rangle = 10.5$ с, $\Delta t = 0.2$ с и $\varepsilon_t = 1.9 \%$, то запись будет $t = 10.5 \pm 0.2 \text{ (с)}; \varepsilon_t = 1.9 \%$. Численные значения зависят от результатов предыдущих расчетов.

Контрольные вопросы:

1. Как изменяется линейная скорость $\vec{v}$ шарика при его движении по окружности, если модуль скорости $v = \text{const}$?

Если модуль линейной скорости $v$ шарика при движении по окружности постоянен, то это означает, что величина скорости не меняется. Однако линейная скорость является векторной величиной, имеющей как модуль, так и направление. При движении по окружности направление вектора линейной скорости постоянно меняется, всегда оставаясь касательным к траектории. Следовательно, хотя модуль скорости постоянен, сама векторная линейная скорость $\vec{v}$ непрерывно изменяется по направлению. Это изменение направления и приводит к появлению центростремительного ускорения.

2. Как доказать соотношение $v = \omega R$?

Соотношение $v = \omega R$ связывает модуль линейной скорости $v$, модуль угловой скорости $\omega$ и радиус окружности $R$. Доказать его можно следующим образом:

Рассмотрим тело, движущееся по окружности радиуса $R$. За малый промежуток времени $\Delta t$ тело проходит по дуге окружности расстояние $\Delta l$ и поворачивается на угол $\Delta\varphi$.

По определению модуля линейной скорости: $v = \frac{\Delta l}{\Delta t}$.

По определению модуля угловой скорости: $\omega = \frac{\Delta\varphi}{\Delta t}$.

Для малого угла $\Delta\varphi$ (в радианах) длина дуги $\Delta l$ связана с радиусом $R$ и углом $\Delta\varphi$ соотношением: $\Delta l = R \cdot \Delta\varphi$.

Подставим выражение для $\Delta l$ в формулу для линейной скорости:

$v = \frac{R \cdot \Delta\varphi}{\Delta t}$

Перегруппируем члены:

$v = R \cdot \left(\frac{\Delta\varphi}{\Delta t}\right)$

Заметим, что выражение в скобках является определением угловой скорости $\omega$. Таким образом, получаем:

$v = R \omega$ или $v = \omega R$.

Это соотношение справедливо для любого движения по окружности.

3. Как зависит период обращения $T$ шарика от модуля его линейной скорости?

Период обращения $T$ — это время, необходимое для совершения одного полного оборота по окружности. Длина окружности с радиусом $R$ равна $L = 2\pi R$. Если шарик движется по окружности с постоянным модулем линейной скорости $v$, то время, за которое он проходит полный круг, определяется как отношение длины окружности к модулю линейной скорости:

$T = \frac{L}{v} = \frac{2\pi R}{v}$

Из этой формулы видно, что период обращения $T$ обратно пропорционален модулю линейной скорости $v$. Это означает, что чем больше линейная скорость шарика, тем меньше времени ему требуется для совершения одного полного оборота, и, следовательно, тем меньше его период обращения. И наоборот, чем меньше линейная скорость, тем больше период.

Суперзадание

Дано

Время движения: $t = 1 \text{ с}$

Пройденное расстояние: $L_{пройдено} = \frac{1}{6} L_{окружности}$

Модуль линейной скорости: $v = 10 \frac{\text{м}}{\text{с}}$

Перевод в СИ: Все величины уже в системе СИ.

Найти:

Ускорение шарика $a_ц$

Решение

Для определения ускорения шарика, движущегося по окружности с постоянным модулем линейной скорости, необходимо найти центростремительное ускорение $a_ц$. Формула для центростремительного ускорения: $a_ц = \frac{v^2}{R}$. Нам известна линейная скорость $v$, но неизвестен радиус окружности $R$.

По условию, за время $t=1$ с шарик прошел $\frac{1}{6}$ длины окружности. Длина окружности $L_{окружности} = 2\pi R$.

Пройденное расстояние за время $t$ равно $L_{пройдено} = v \cdot t$.

Таким образом, мы имеем:

$v \cdot t = \frac{1}{6} \cdot 2\pi R$

Подставим известные значения $v = 10 \frac{\text{м}}{\text{с}}$ и $t = 1 \text{ с}$:

$10 \frac{\text{м}}{\text{с}} \cdot 1 \text{ с} = \frac{2\pi R}{6}$

$10 = \frac{\pi R}{3}$

Отсюда выразим радиус $R$:

$R = \frac{10 \cdot 3}{\pi} = \frac{30}{\pi} \text{ м}$

Теперь, когда у нас есть радиус $R$ и линейная скорость $v$, мы можем вычислить центростремительное ускорение $a_ц$:

$a_ц = \frac{v^2}{R}$

$a_ц = \frac{(10 \frac{\text{м}}{\text{с}})^2}{\frac{30}{\pi} \text{ м}} = \frac{100 \frac{\text{м}^2}{\text{с}^2}}{\frac{30}{\pi} \text{ м}}$

$a_ц = \frac{100\pi}{30} \frac{\text{м}}{\text{с}^2} = \frac{10\pi}{3} \frac{\text{м}}{\text{с}^2}$

Вычислим приближенное значение, используя $\pi \approx 3.14159$:

$a_ц \approx \frac{10 \cdot 3.14159}{3} \approx \frac{31.4159}{3} \approx 10.47 \frac{\text{м}}{\text{с}^2}$

Ответ: Ускорение шарика равно $a_ц = \frac{10\pi}{3} \frac{\text{м}}{\text{с}^2}$ (приблизительно $10.47 \frac{\text{м}}{\text{с}^2}$).

Помогло решение? Оставьте отзыв в комментариях ниже.

Присоединяйтесь к Телеграм-группе @gdz_by_belarus

Присоединиться

Мы подготовили для вас ответ c подробным объяснением домашего задания по физике за 9 класс, для упражнения Лабораторная работа 3 расположенного на странице 18 к тетради для лабораторных работ 2019 года издания для учащихся школ и гимназий.

Теперь на нашем сайте ГДЗ.ТОП вы всегда легко и бесплатно найдёте условие с правильным ответом на вопрос «Как решить ДЗ» и «Как сделать» задание по физике к упражнению Лабораторная работа 3 (с. 18), авторов: Исаченкова (Лариса Артёмовна), Захаревич (Екатерина Васильевна), Сокольский (Анатолий Алексеевич), учебного пособия издательства Аверсэв.