Номер 303, страница 155 - гдз по геометрии 9 класс учебник Казаков, Казакова

Геометрия, 9 класс Учебник, авторы: Казаков Валерий Владимирович, Казакова Ольга Олеговна, издательство Адукацыя i выхаванне, Минск, 2025, белого цвета

Авторы: Казаков В. В., Казакова О. О.

Тип: Учебник

Издательство: Адукацыя i выхаванне

Год издания: 2025

Цвет обложки: белый

ISBN: 978-985-03-4055-9 (2025)

Допущено Министерством образования Республики Беларусь

Популярные ГДЗ в 9 классе

Глава 4. Правильные многоугольники. Параграф 19. Нахождение длины окружности и площади круга - номер 303, страница 155.

№303 (с. 155)
Условие 2025. №303 (с. 155)
Геометрия, 9 класс Учебник, авторы: Казаков Валерий Владимирович, Казакова Ольга Олеговна, издательство Адукацыя i выхаванне, Минск, 2025, белого цвета, страница 155, номер 303, Условие 2025 Геометрия, 9 класс Учебник, авторы: Казаков Валерий Владимирович, Казакова Ольга Олеговна, издательство Адукацыя i выхаванне, Минск, 2025, белого цвета, страница 155, номер 303, Условие 2025 (продолжение 2)
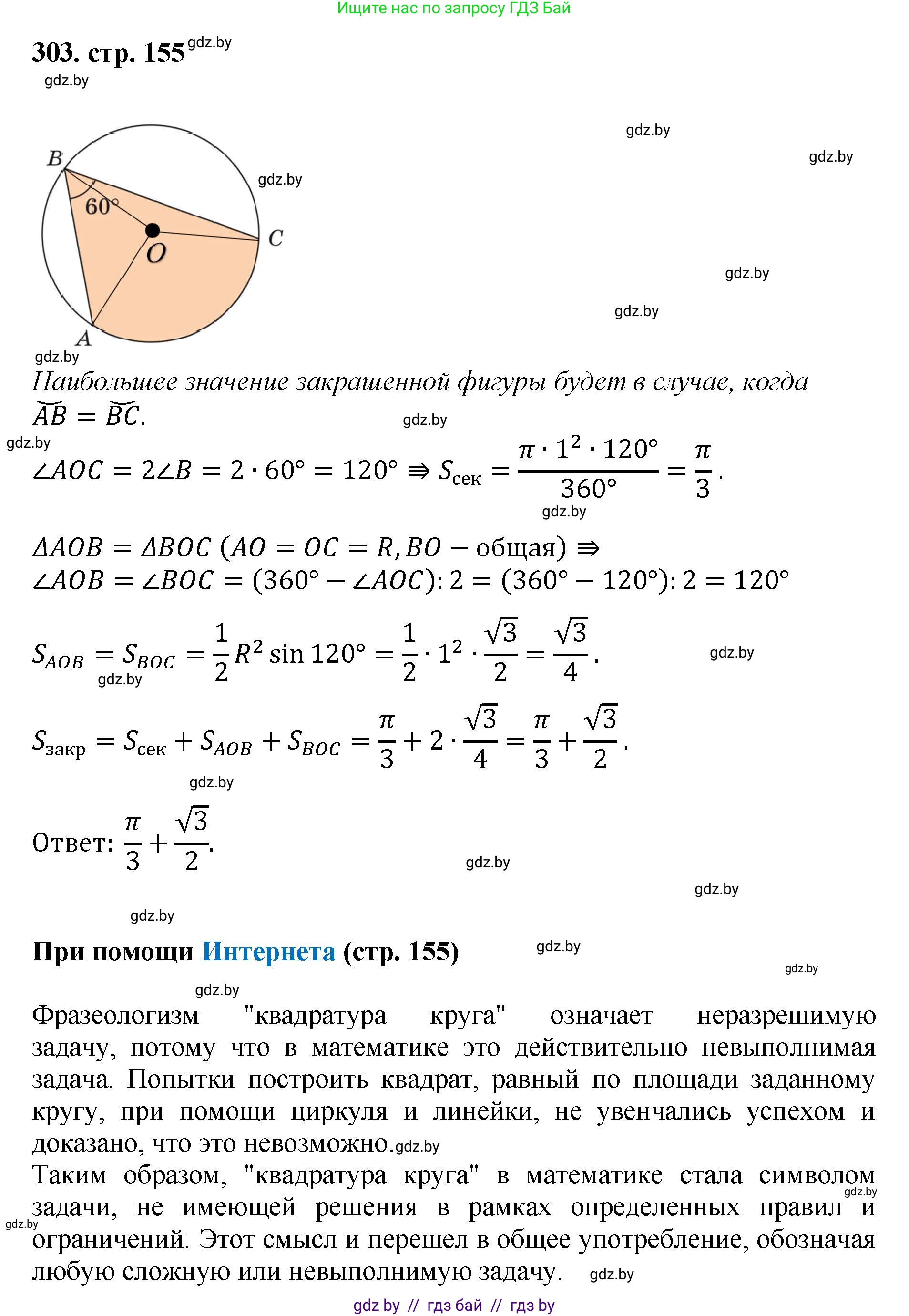
Решение 2025. №303 (с. 155)
Геометрия, 9 класс Учебник, авторы: Казаков Валерий Владимирович, Казакова Ольга Олеговна, издательство Адукацыя i выхаванне, Минск, 2025, белого цвета, страница 155, номер 303, Решение 2025

Помогло решение? Оставьте отзыв в комментариях ниже.

Присоединяйтесь к Телеграм-группе @gdz_by_belarus

Присоединиться

Мы подготовили для вас ответ c подробным объяснением домашего задания по геометрии за 9 класс, для упражнения номер 303 расположенного на странице 155 к учебнику 2025 года издания для учащихся школ и гимназий.

Теперь на нашем сайте ГДЗ.ТОП вы всегда легко и бесплатно найдёте условие с правильным ответом на вопрос «Как решить ДЗ» и «Как сделать» задание по геометрии к упражнению №303 (с. 155), авторов: Казаков (Валерий Владимирович), Казакова (Ольга Олеговна), учебного пособия издательства Адукацыя i выхаванне.