Сложные вопросы, страница 214 - гдз по биологии 10 класс учебник Маглыш, Кравченко

Биология, 10 класс Учебник, авторы: Маглыш Сабина Степановна, Кравченко Вячеслав Анатольевич, Довгун Татьяна Яновна, издательство Народная асвета, Минск, 2020, зелёного цвета

Авторы: Маглыш С. С., Кравченко В. А., Довгун Т. Я.

Тип: Учебник

Издательство: Народная асвета

Год издания: 2020 - 2025

Цвет обложки: зелёный, оранжевый

ISBN: 978-985-03-3182-3

Допущено Министерством образования Республики Беларусь

Популярные ГДЗ в 10 классе

Глава 5. Экосистема — основная единица биосферы. §47. Биомасса и продуктивность экосистем - страница 214.

Сложные вопросы (с. 214)
Условие. Сложные вопросы (с. 214)
скриншот условия
Биология, 10 класс Учебник, авторы: Маглыш Сабина Степановна, Кравченко Вячеслав Анатольевич, Довгун Татьяна Яновна, издательство Народная асвета, Минск, 2020, зелёного цвета, страница 214, Условие

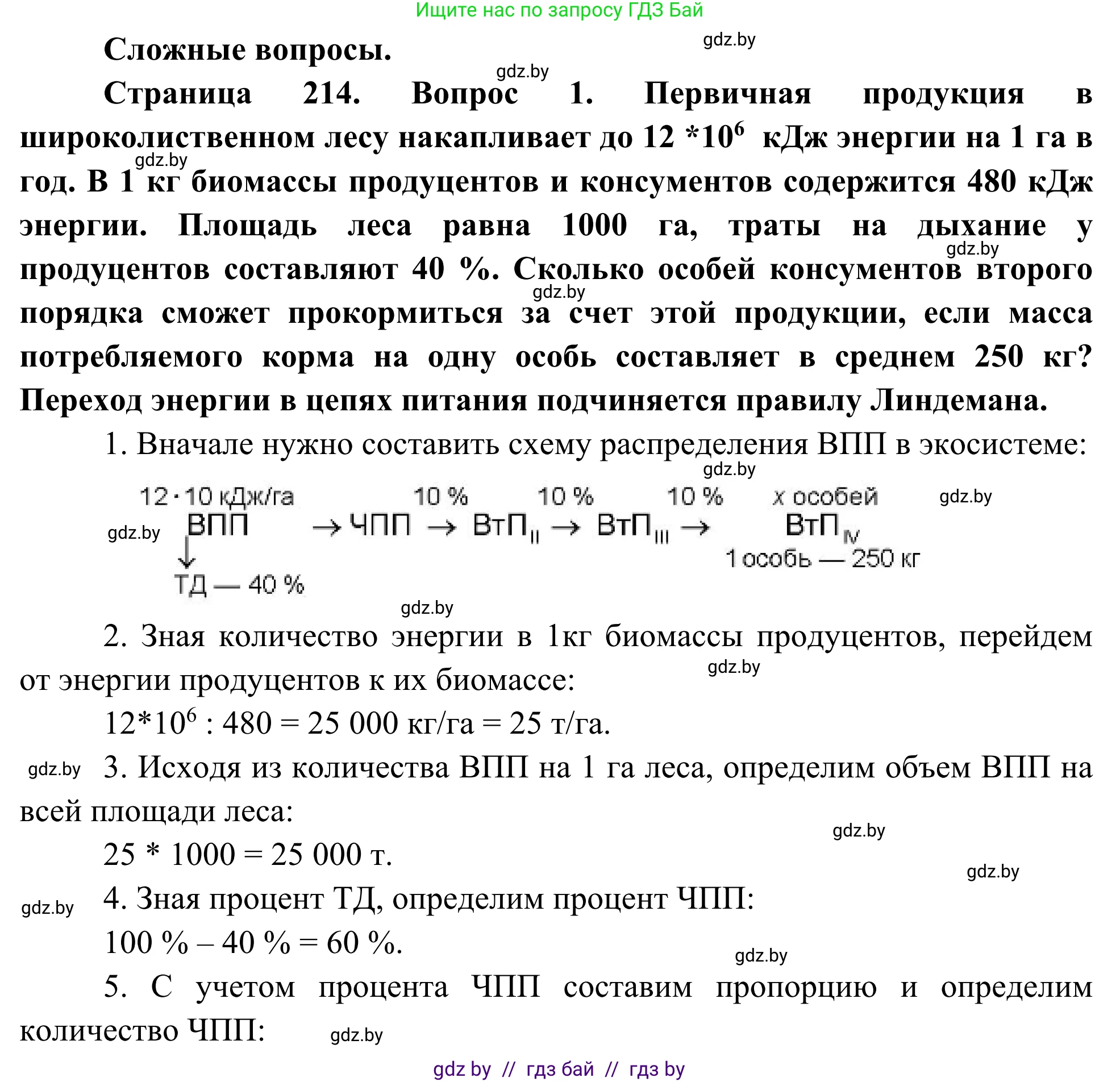
Сложные вопросы. 1. Первичная продукция в широколиственном лесу накапливает до 12 · 10⁶ кДж энергии на 1 га в год. В 1 кг биомассы продуцентов и консументов содержится 480 кДж энергии. Площадь леса равна 1000 га, траты на дыхание у продуцентов составляют 40 %. Сколько особей консументов второго порядка сможет прокормиться за счет этой продукции, если масса потребляемого корма на одну особь составляет в среднем 250 кг? Переход энергии в цепях питания подчиняется правилу Линдемана. 2. Перечисленные в скобках экосистемы (пруд, лес, луг) расположите в последовательности увеличения показателя отношения продукции к биомассе. Объясните причину различий данного показателя в этих экосистемах. Как изменение соотношения продукции и биомассы в экосистеме может повлиять на ее состояние?

Решение. Сложные вопросы (с. 214)
Биология, 10 класс Учебник, авторы: Маглыш Сабина Степановна, Кравченко Вячеслав Анатольевич, Довгун Татьяна Яновна, издательство Народная асвета, Минск, 2020, зелёного цвета, страница 214, Решение Биология, 10 класс Учебник, авторы: Маглыш Сабина Степановна, Кравченко Вячеслав Анатольевич, Довгун Татьяна Яновна, издательство Народная асвета, Минск, 2020, зелёного цвета, страница 214, Решение (продолжение 2)
Решение 2. Сложные вопросы (с. 214)

1. 600 особей.

2. Последовательность экосистем в порядке увеличения показателя отношения продукции к биомассе: лес → луг → пруд.

Причина различий заключается в скорости оборота биомассы и продолжительности жизни продуцентов. В лесу основная биомасса создается многолетними растениями (деревьями), которые накапливают её годами, поэтому их годовая продукция составляет малую часть от общей биомассы. На лугу продуценты (травы) живут один сезон, и их продукция сопоставима с биомассой. В пруду продуценты — фитопланктон, который имеет очень короткий жизненный цикл, и при малой биомассе он обладает высокой скоростью размножения, создавая большую продукцию.

Соотношение продукции и биомассы характеризует интенсивность продукционного процесса и стадию развития экосистемы. Увеличение этого соотношения свидетельствует о нестабильности системы, о том, что она находится на ранних стадиях сукцессии. Уменьшение соотношения продукции к биомассе указывает на созревание экосистемы, её приближение к стабильному (климаксному) состоянию, в котором большая часть энергии тратится на поддержание огромной накопленной биомассы.

Помогло решение? Оставьте отзыв в комментариях ниже.

Присоединяйтесь к Телеграм-группе @gdz_by_belarus

Присоединиться

Мы подготовили для вас ответ c подробным объяснением домашего задания по биологии за 10 класс, для упражнения Сложные вопросы расположенного на странице 214 к учебнику 2020 года издания для учащихся школ и гимназий.

Теперь на нашем сайте ГДЗ.ТОП вы всегда легко и бесплатно найдёте условие с правильным ответом на вопрос «Как решить ДЗ» и «Как сделать» задание по биологии к упражнению Сложные вопросы (с. 214), авторов: Маглыш (Сабина Степановна), Кравченко (Вячеслав Анатольевич), Довгун (Татьяна Яновна), учебного пособия издательства Народная асвета.