Номер 44, страница 75 - гдз по алгебре 11 класс сборник задач Арефьева, Пирютко

Алгебра, 11 класс Сборник задач, авторы: Арефьева Ирина Глебовна, Пирютко Ольга Николаевна, издательство Народная асвета, Минск, 2020, белого цвета

Авторы: Арефьева И. Г., Пирютко О. Н.

Тип: Сборник задач

Издательство: Народная асвета

Год издания: 2020 - 2025

Уровень обучения: базовый и повышенный

Цвет обложки: белый с графиком

Допущено Министерством образования Республики Беларусь

Популярные ГДЗ в 11 классе

Глава 3. Логарифмическая функция. Параграф 9. Логарифмические уравнения - номер 44, страница 75.

№44 (с. 75)
Условие. №44 (с. 75)
скриншот условия
Алгебра, 11 класс Сборник задач, авторы: Арефьева Ирина Глебовна, Пирютко Ольга Николаевна, издательство Народная асвета, Минск, 2020, белого цвета, страница 75, номер 44, Условие

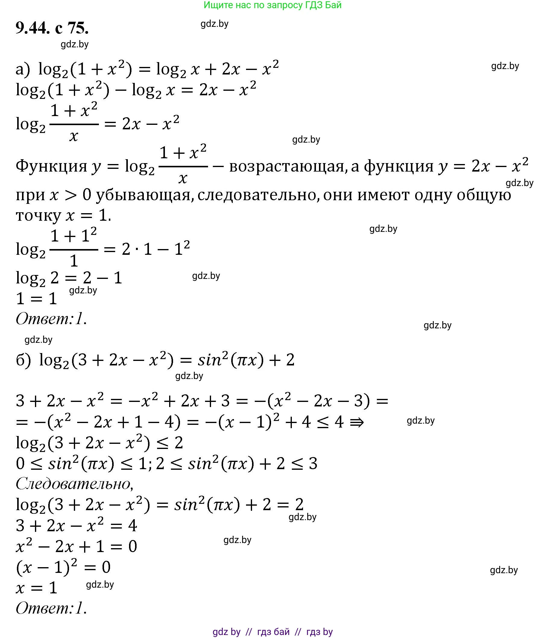
9.44. Воспользуйтесь свойствами функции и решите уравнение:

a) $log_2 (1 + x^2) = log_2 x + 2x - x^2$;

б) $log_2 (3 + 2x - x^2) = \sin^2(\pi x) + 2$.

Решение. №44 (с. 75)
Алгебра, 11 класс Сборник задач, авторы: Арефьева Ирина Глебовна, Пирютко Ольга Николаевна, издательство Народная асвета, Минск, 2020, белого цвета, страница 75, номер 44, Решение
Решение 2. №44 (с. 75)

а) Исходное уравнение: $ \log_2(1+x^2) = \log_2 x + 2x - x^2 $.

Найдем область допустимых значений (ОДЗ). Аргументы логарифмов должны быть строго положительными:

  • $ 1 + x^2 > 0 $ - это неравенство выполняется для любого действительного $x$.
  • $ x > 0 $.

Следовательно, ОДЗ: $ x > 0 $.

Перенесем $ \log_2 x $ в левую часть уравнения:

$ \log_2(1+x^2) - \log_2 x = 2x - x^2 $

Используя свойство логарифмов $ \log_a b - \log_a c = \log_a(b/c) $, получаем:

$ \log_2\left(\frac{1+x^2}{x}\right) = 2x - x^2 $

$ \log_2\left(x + \frac{1}{x}\right) = 2x - x^2 $

Рассмотрим левую и правую части уравнения как две отдельные функции: $ f(x) = \log_2\left(x + \frac{1}{x}\right) $ и $ g(x) = 2x - x^2 $. Для решения уравнения воспользуемся методом оценки.

Оценим левую часть $ f(x) = \log_2\left(x + \frac{1}{x}\right) $:

Согласно неравенству о средних арифметическом и геометрическом для $ x > 0 $, имеем:

$ x + \frac{1}{x} \ge 2\sqrt{x \cdot \frac{1}{x}} = 2 $

Равенство достигается при $ x = \frac{1}{x} $, то есть при $ x = 1 $ (так как $ x > 0 $).

Функция $ y = \log_2 t $ является возрастающей (основание $ 2 > 1 $). Следовательно, наименьшее значение функции $ f(x) $ достигается при наименьшем значении ее аргумента:

$ f(x) \ge \log_2(2) = 1 $.

Оценим правую часть $ g(x) = 2x - x^2 $:

Это квадратичная функция, график которой — парабола с ветвями, направленными вниз. Найдем ее наибольшее значение, выделив полный квадрат:

$ g(x) = -(x^2 - 2x) = -(x^2 - 2x + 1 - 1) = -((x-1)^2 - 1) = 1 - (x-1)^2 $.

Наибольшее значение функции $ g(x) $ равно 1 и достигается при $ x = 1 $.

$ g(x) \le 1 $.

Решение уравнения:

Мы получили, что для всех $ x $ из ОДЗ ($ x > 0 $):

$ f(x) = \log_2\left(x + \frac{1}{x}\right) \ge 1 $

$ g(x) = 2x - x^2 \le 1 $

Равенство $ f(x) = g(x) $ возможно только в том случае, когда обе части равны 1. Это происходит одновременно при $ x = 1 $.

Проверим, принадлежит ли корень $ x = 1 $ ОДЗ. Да, $ 1 > 0 $.

Ответ: 1.

б) Исходное уравнение: $ \log_2(3+2x-x^2) = \sin^2(\pi x) + 2 $.

Найдем область допустимых значений (ОДЗ). Аргумент логарифма должен быть строго положительным:

$ 3+2x-x^2 > 0 $

$ x^2 - 2x - 3 < 0 $

Найдем корни квадратного трехчлена $ x^2 - 2x - 3 = 0 $: $ x_1 = -1 $, $ x_2 = 3 $. Поскольку это парабола с ветвями вверх, неравенство выполняется между корнями.

Следовательно, ОДЗ: $ x \in (-1, 3) $.

Рассмотрим левую и правую части уравнения как две отдельные функции: $ f(x) = \log_2(3+2x-x^2) $ и $ g(x) = \sin^2(\pi x) + 2 $. Для решения уравнения воспользуемся методом оценки.

Оценим левую часть $ f(x) = \log_2(3+2x-x^2) $:

Рассмотрим выражение под логарифмом $ h(x) = 3+2x-x^2 $. Это парабола с ветвями вниз. Найдем ее наибольшее значение, выделив полный квадрат:

$ h(x) = -(x^2 - 2x - 3) = -(x^2 - 2x + 1 - 4) = -((x-1)^2 - 4) = 4 - (x-1)^2 $.

Наибольшее значение аргумента логарифма равно 4 и достигается при $ x = 1 $.

Функция $ y = \log_2 t $ является возрастающей. Следовательно, наибольшее значение функции $ f(x) $ равно:

$ f_{max} = \log_2(4) = 2 $.

Таким образом, для всех $ x $ из ОДЗ имеем $ f(x) \le 2 $.

Оценим правую часть $ g(x) = \sin^2(\pi x) + 2 $:

Известно, что для любого действительного аргумента $ \alpha $ выполняется неравенство $ 0 \le \sin^2(\alpha) \le 1 $. Следовательно, для $ g(x) $ имеем:

$ 0 + 2 \le \sin^2(\pi x) + 2 \le 1 + 2 $

$ 2 \le g(x) \le 3 $.

Наименьшее значение функции $ g(x) $ равно 2. Оно достигается, когда $ \sin^2(\pi x) = 0 $, то есть $ \sin(\pi x) = 0 $. Это происходит, когда $ \pi x = k\pi $, где $ k $ — целое число. Значит, $ x=k $.

Решение уравнения:

Мы получили, что для всех $ x $ из ОДЗ:

$ f(x) = \log_2(3+2x-x^2) \le 2 $

$ g(x) = \sin^2(\pi x) + 2 \ge 2 $

Равенство $ f(x) = g(x) $ возможно только в том случае, когда обе части равны 2. Это требует одновременного выполнения условий:

  1. $ f(x) = 2 \implies \log_2(3+2x-x^2) = 2 \implies 3+2x-x^2=4 \implies x=1 $
  2. $ g(x) = 2 \implies \sin^2(\pi x) = 0 \implies x=k $, где $ k $ - целое число.

Единственное значение $ x $, удовлетворяющее обоим условиям, это $ x=1 $ (при $ k=1 $).

Проверим, принадлежит ли корень $ x=1 $ ОДЗ $ x \in (-1, 3) $. Да, принадлежит.

Ответ: 1.

Помогло решение? Оставьте отзыв в комментариях ниже.

Присоединяйтесь к Телеграм-группе @gdz_by_belarus

Присоединиться

Мы подготовили для вас ответ c подробным объяснением домашего задания по алгебре за 11 класс, для упражнения номер 44 расположенного на странице 75 к сборнику задач 2020 года издания для учащихся школ и гимназий.

Теперь на нашем сайте ГДЗ.ТОП вы всегда легко и бесплатно найдёте условие с правильным ответом на вопрос «Как решить ДЗ» и «Как сделать» задание по алгебре к упражнению №44 (с. 75), авторов: Арефьева (Ирина Глебовна), Пирютко (Ольга Николаевна), базовый и повышенный уровень обучения учебного пособия издательства Народная асвета.