Номер 57, страница 141 - гдз по алгебре 11 класс сборник задач Арефьева, Пирютко

Алгебра, 11 класс Сборник задач, авторы: Арефьева Ирина Глебовна, Пирютко Ольга Николаевна, издательство Народная асвета, Минск, 2020, белого цвета

Авторы: Арефьева И. Г., Пирютко О. Н.

Тип: Сборник задач

Издательство: Народная асвета

Год издания: 2020 - 2025

Уровень обучения: базовый и повышенный

Цвет обложки: белый с графиком

Допущено Министерством образования Республики Беларусь

Популярные ГДЗ в 11 классе

Глава 4. Системы уравнений и неравенств. Параграф 14. Задачи с параметрами. Линейные уравнения с параметрами - номер 57, страница 141.

№57 (с. 141)
Условие. №57 (с. 141)
скриншот условия
Алгебра, 11 класс Сборник задач, авторы: Арефьева Ирина Глебовна, Пирютко Ольга Николаевна, издательство Народная асвета, Минск, 2020, белого цвета, страница 141, номер 57, Условие

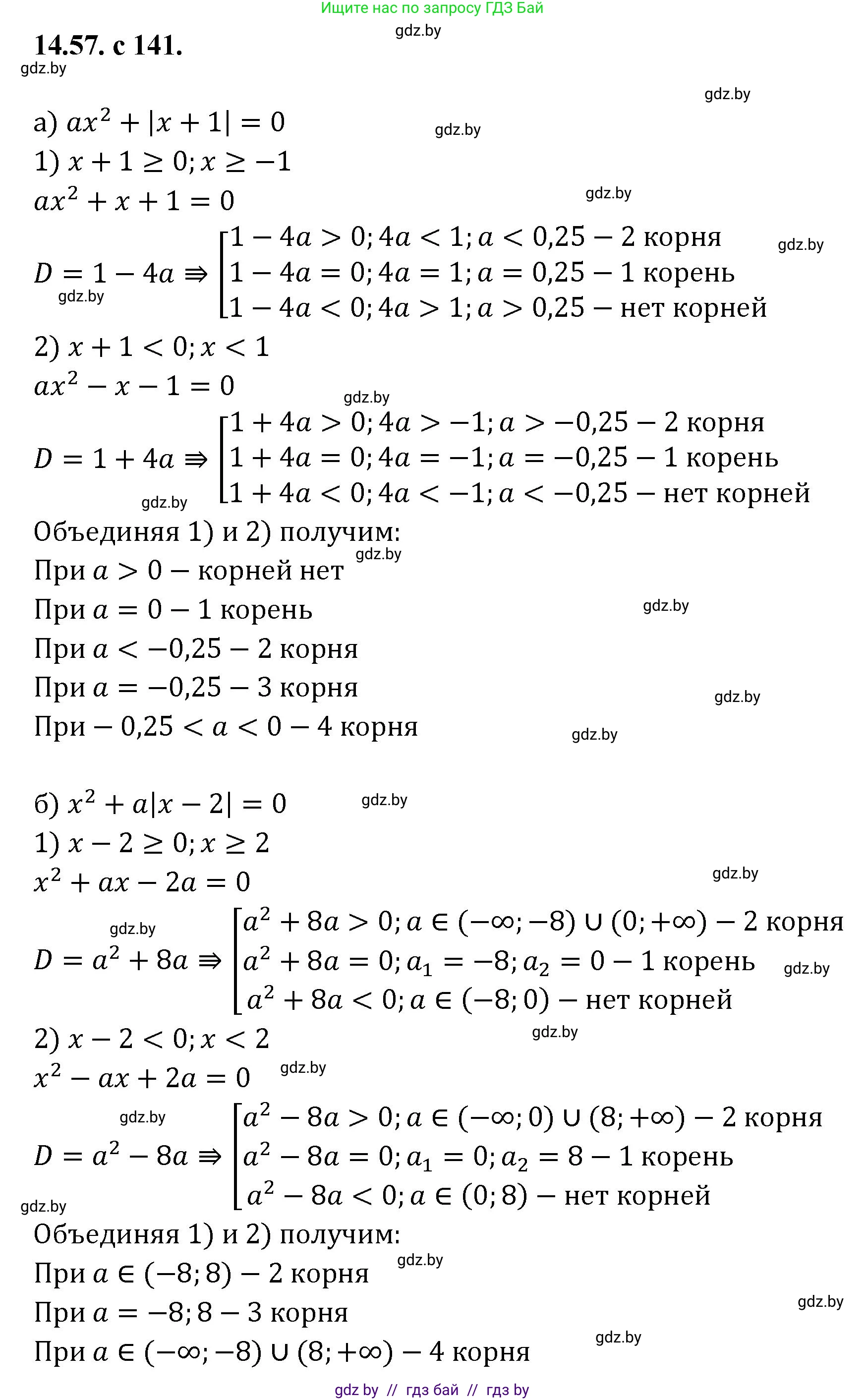
14.57. Сколько корней в зависимости от значения параметра $a$ имеет уравнение:

а) $ax^2 + |x - 1| = 0;$

б) $x^2 + a|x - 2| = 0;$

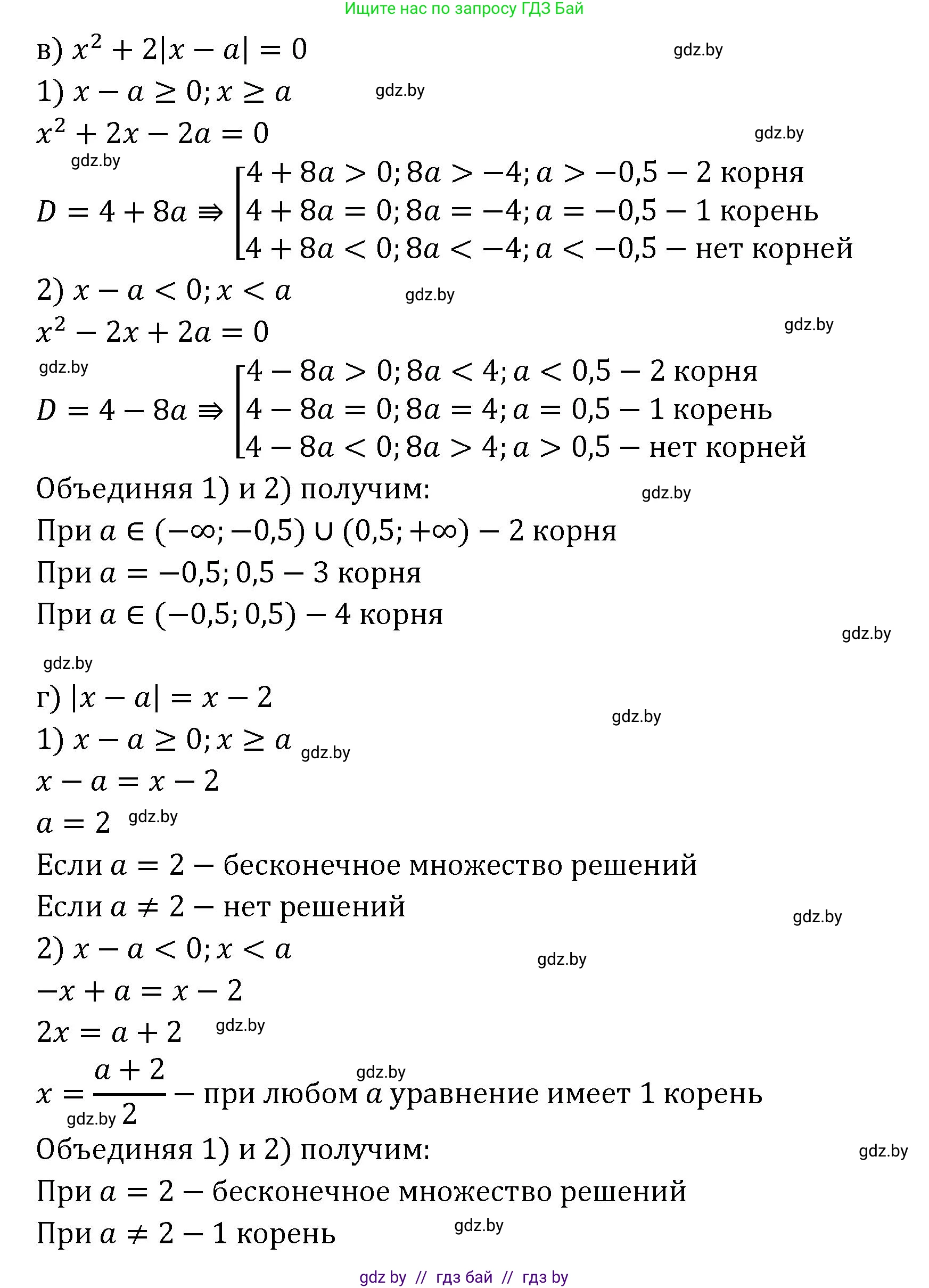
в) $x^2 + 2|x - a| = 0;$

г) $|x - a| = x - 2;$

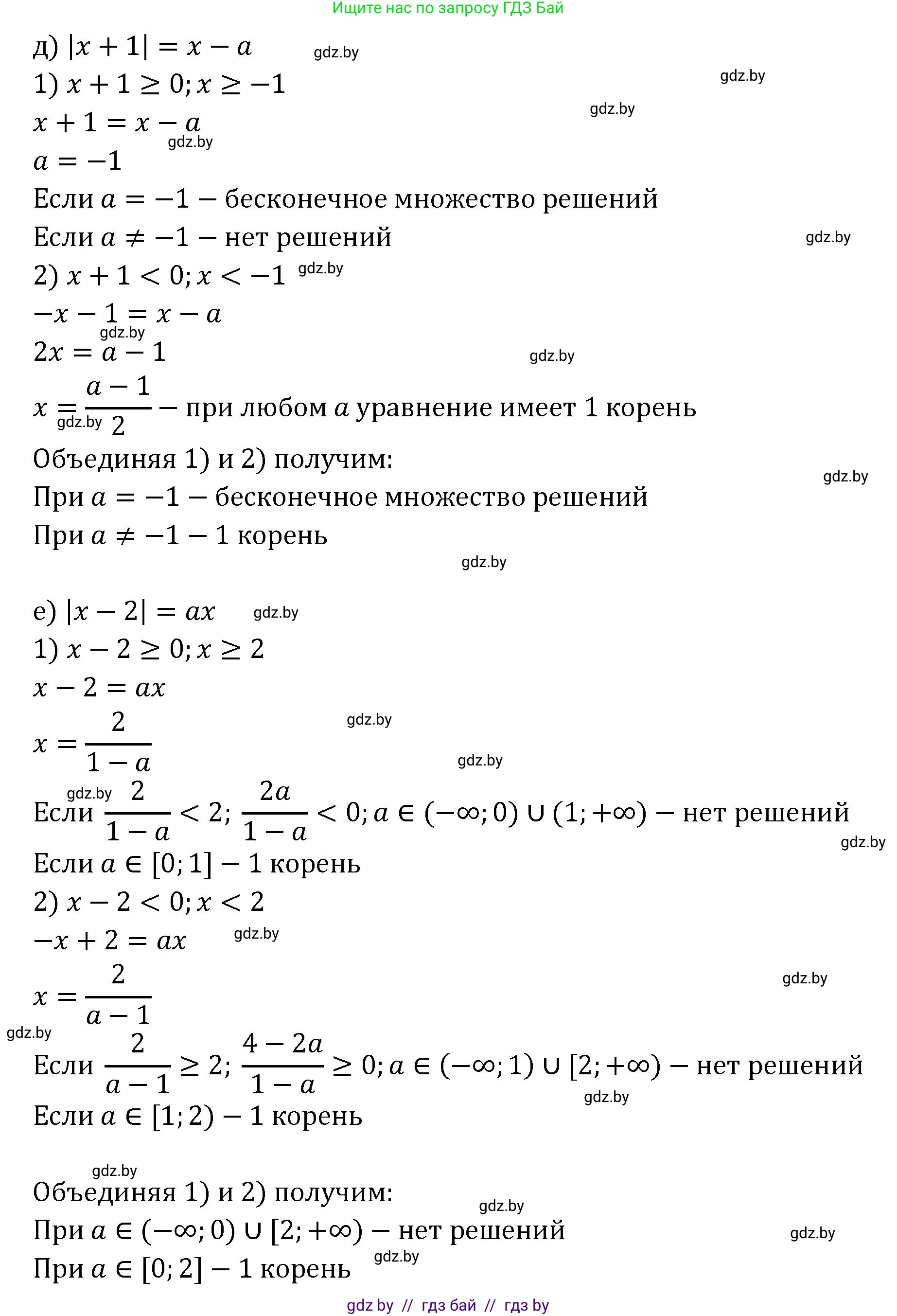
д) $|x + 1| = x - a;$

е) $|x - 2| = ax;$

ж) $|x - 4| = \frac{a}{x};$

з) $||2x| - 6| = x + a?$

Решение. №57 (с. 141)
Алгебра, 11 класс Сборник задач, авторы: Арефьева Ирина Глебовна, Пирютко Ольга Николаевна, издательство Народная асвета, Минск, 2020, белого цвета, страница 141, номер 57, Решение Алгебра, 11 класс Сборник задач, авторы: Арефьева Ирина Глебовна, Пирютко Ольга Николаевна, издательство Народная асвета, Минск, 2020, белого цвета, страница 141, номер 57, Решение (продолжение 2)
Решение 2. №57 (с. 141)

а) $ax^2 + |x-1| = 0$

Перепишем уравнение в виде $|x-1| = -ax^2$. Решим задачу графически, находя количество точек пересечения графиков функций $y = |x-1|$ и $y = -ax^2$.

График функции $y = |x-1|$ — это V-образная кривая (галочка) с вершиной в точке $(1, 0)$.

График функции $y = -ax^2$ — это парабола с вершиной в начале координат $(0, 0)$.

  1. Если $a > 0$, то $-a < 0$, и ветви параболы $y = -ax^2$ направлены вниз. Правая часть уравнения $-ax^2 \le 0$, а левая $|x-1| \ge 0$. Равенство возможно только если обе части равны нулю: $|x-1|=0 \implies x=1$ и $-ax^2=0 \implies x=0$. Так как значения $x$ различны, решений нет.
  2. Если $a = 0$, уравнение принимает вид $|x-1| = 0$, откуда $x=1$. Уравнение имеет один корень.
  3. Если $a < 0$, то $-a > 0$, и ветви параболы $y = -ax^2$ направлены вверх. Пусть $k = -a$, где $k>0$. Уравнение: $|x-1| = kx^2$.
    График $y=|x-1|$ состоит из двух лучей: $y = 1-x$ при $x < 1$ и $y = x-1$ при $x \ge 1$.
    • Ищем пересечения параболы $y=kx^2$ с лучом $y=1-x$ ($x<1$). Уравнение $kx^2 = 1-x \implies kx^2+x-1=0$. Дискриминант $D = 1-4k(-1) = 1+4k > 0$ при $k>0$. Уравнение всегда имеет два корня. Произведение корней равно $-1/k < 0$, значит один корень положительный, а другой отрицательный. Отрицательный корень всегда меньше 1. Положительный корень $x = \frac{-1+\sqrt{1+4k}}{2k}$ также меньше 1. Таким образом, для любого $a<0$ всегда есть 2 корня на этом участке.
    • Ищем пересечения параболы $y=kx^2$ с лучом $y=x-1$ ($x \ge 1$). Уравнение $kx^2 = x-1 \implies kx^2-x+1=0$. Дискриминант $D = 1-4k$.
      • Если $D<0$, т.е. $1-4k<0 \implies k > 1/4 \implies -a > 1/4 \implies a < -1/4$, то пересечений нет. Общее число корней: 2.
      • Если $D=0$, т.е. $k=1/4 \implies a=-1/4$, то есть одна точка касания. Корень $x=1/(2k)=2$, что удовлетворяет условию $x \ge 1$. Общее число корней: $2+1=3$.
      • Если $D>0$, т.е. $0 < k < 1/4 \implies -1/4 < a < 0$, то есть две точки пересечения. Оба корня $x = \frac{1 \pm \sqrt{1-4k}}{2k}$ больше 1. Общее число корней: $2+2=4$.

Ответ:

  • при $a < -1/4$ — два корня;
  • при $a = -1/4$ — три корня;
  • при $a \in (-1/4, 0)$ — четыре корня;
  • при $a = 0$ — один корень;
  • при $a > 0$ — корней нет.

б) $x^2 + a|x-2| = 0$

Перепишем уравнение в виде $|x-2| = -\frac{1}{a}x^2$ (при $a \ne 0$). Решим задачу графически, находя количество точек пересечения графиков функций $y = |x-2|$ и $y = -\frac{1}{a}x^2$.

График $y = |x-2|$ — V-образная кривая с вершиной в $(2, 0)$.

График $y = -\frac{1}{a}x^2$ — парабола с вершиной в $(0, 0)$.

  1. Если $a=0$, уравнение принимает вид $x^2=0$, откуда $x=0$. Один корень.
  2. Если $a>0$, то $-\frac{1}{a} < 0$, ветви параболы направлены вниз. Правая часть уравнения $\le 0$, левая $\ge 0$. Равенство возможно только при $|x-2|=0 \implies x=2$ и $x^2=0 \implies x=0$. Решений нет.
  3. Если $a<0$, то $-\frac{1}{a} > 0$. Пусть $k = -1/a > 0$. Уравнение: $|x-2|=kx^2$.
    График $y=|x-2|$ состоит из лучей $y=2-x$ при $x<2$ и $y=x-2$ при $x \ge 2$.
    • Пересечения с $y=2-x$: $kx^2+x-2=0$. $D = 1-4k(-2)=1+8k>0$. Всегда 2 корня, оба удовлетворяют условию $x<2$.
    • Пересечения с $y=x-2$: $kx^2-x+2=0$. $D = 1-8k$.
      • Если $D<0 \implies k > 1/8 \implies -1/a > 1/8 \implies -8 > a \implies -8 < a < 0$, корней нет. Общее число корней: 2.
      • Если $D=0 \implies k=1/8 \implies a=-8$, один корень $x=1/(2k)=4$. Общее число корней: $2+1=3$.
      • Если $D>0 \implies 0 < k < 1/8 \implies a < -8$, два корня. Оба корня больше 2. Общее число корней: $2+2=4$.

Ответ:

  • при $a < -8$ — четыре корня;
  • при $a = -8$ — три корня;
  • при $a \in (-8, 0)$ — два корня;
  • при $a = 0$ — один корень;
  • при $a > 0$ — корней нет.

в) $x^2 + 2|x-a| = 0$

В данном уравнении $x^2 \ge 0$ и $2|x-a| \ge 0$. Сумма двух неотрицательных выражений равна нулю тогда и только тогда, когда каждое из них равно нулю.

$$\begin{cases} x^2 = 0 \\ 2|x-a| = 0 \end{cases}$$

Из первого уравнения следует $x=0$. Подставляя это значение во второе уравнение, получаем:

$2|0-a| = 0 \implies |a| = 0 \implies a=0$.

Таким образом, уравнение имеет решение только при $a=0$, и это решение $x=0$.

Ответ:

  • при $a=0$ — один корень;
  • при $a \ne 0$ — корней нет.

г) $|x-a| = x-2$

По определению модуля, правая часть уравнения должна быть неотрицательной: $x-2 \ge 0$, то есть $x \ge 2$.

При выполнении этого условия уравнение равносильно совокупности двух уравнений:

1) $x-a = x-2 \implies -a = -2 \implies a=2$.

Если $a=2$, исходное уравнение $|x-2|=x-2$ верно для всех $x$, при которых $x-2 \ge 0$, то есть для $x \in [2, +\infty)$. В этом случае уравнение имеет бесконечно много решений.

2) $x-a = -(x-2) \implies x-a = -x+2 \implies 2x = a+2 \implies x = \frac{a+2}{2}$.

Этот корень существует, только если он удовлетворяет условию $x \ge 2$:
$\frac{a+2}{2} \ge 2 \implies a+2 \ge 4 \implies a \ge 2$.

Объединим результаты:

  • Если $a < 2$, то условие $a \ge 2$ для второго случая не выполняется, а первый случай не дает решений. Корней нет.
  • Если $a=2$, первый случай дает бесконечно много решений.
  • Если $a>2$, первый случай не дает решений, а второй дает один корень $x = \frac{a+2}{2}$, который удовлетворяет условию. Один корень.

Ответ:

  • при $a < 2$ — корней нет;
  • при $a = 2$ — бесконечно много корней;
  • при $a > 2$ — один корень.

д) $|x+1| = x-a$

По определению модуля, $x-a \ge 0 \implies x \ge a$.

Раскрываем модуль:

1) $x+1 = x-a \implies 1 = -a \implies a=-1$.

Если $a=-1$, уравнение $|x+1|=x+1$ верно для всех $x$, при которых $x+1 \ge 0$, то есть для $x \in [-1, +\infty)$. Бесконечно много решений.

2) $x+1 = -(x-a) \implies x+1 = -x+a \implies 2x = a-1 \implies x = \frac{a-1}{2}$.

Этот корень существует, если удовлетворяет условию $x \ge a$:
$\frac{a-1}{2} \ge a \implies a-1 \ge 2a \implies -1 \ge a \implies a \le -1$.

Объединим результаты:

  • Если $a < -1$, первый случай не дает решений, второй дает один корень $x = \frac{a-1}{2}$. Один корень.
  • Если $a = -1$, первый случай дает бесконечно много решений.
  • Если $a > -1$, условие $a \le -1$ для второго случая не выполняется. Корней нет.

Ответ:

  • при $a < -1$ — один корень;
  • при $a = -1$ — бесконечно много корней;
  • при $a > -1$ — корней нет.

е) $|x-2| = ax$

Решим задачу графически, анализируя пересечения графиков $y=|x-2|$ и $y=ax$.

График $y=|x-2|$ — V-образная кривая с вершиной в $(2,0)$. Она состоит из двух лучей: $y=-x+2$ при $x<2$ и $y=x-2$ при $x \ge 2$.

График $y=ax$ — прямая, проходящая через начало координат с угловым коэффициентом $a$.

  • $a \ge 1$: Прямая $y=ax$ пересекает левый луч $y=-x+2$ в одной точке. Если $a=1$, прямая $y=x$ параллельна правому лучу $y=x-2$ (нет пересечений). Если $a>1$, прямая "круче" правого луча и не пересекает его при $x \ge 2$. Итог: один корень.
  • $0 < a < 1$: Прямая пересекает и левый луч $y=-x+2$, и правый луч $y=x-2$. Итог: два корня.
  • $a=0$: Прямая $y=0$ пересекает V-образный график в его вершине $x=2$. Итог: один корень.
  • $-1 < a < 0$: Прямая проходит "ниже" левого луча и не пересекает его (для $x<2$). Правый луч она также не пересекает. Итог: корней нет.
  • $a = -1$: Прямая $y=-x$ параллельна левому лучу $y=-x+2$. Пересечений нет. Итог: корней нет.
  • $a < -1$: Прямая пересекает левый луч $y=-x+2$ при отрицательном $x$. С правым лучом пересечений нет. Итог: один корень.

Ответ:

  • при $a \in (-1, 0)$ — корней нет;
  • при $a = -1$ — корней нет;
  • при $a \in (-\infty, -1) \cup \{0\} \cup [1, +\infty)$ — один корень;
  • при $a \in (0, 1)$ — два корня.

ж) $|x-4| = \frac{a}{x}$

ОДЗ: $x \ne 0$. Решим задачу графически, анализируя пересечения $y=|x-4|$ и $y=a/x$.

График $y=|x-4|$ — V-образная кривая с вершиной в $(4,0)$.

График $y=a/x$ — гипербола.

  • $a < 0$: Ветви гиперболы находятся во II и IV квадрантах. График $y=|x-4|$ всегда неотрицателен, поэтому пересечение возможно только во II квадранте ($x<0$). Луч $y=-x+4$ и ветвь гиперболы $y=a/x$ пересекаются ровно один раз. Итог: один корень.
  • $a = 0$: Уравнение $|x-4|=0$, откуда $x=4$. Итог: один корень.
  • $a > 0$: Ветви гиперболы в I и III квадрантах. Пересечение возможно только в I квадранте ($x>0$).
    • Пересечение с правым лучом $y=x-4$ ($x \ge 4$): $x-4=a/x \implies x^2-4x-a=0$. Уравнение всегда имеет один корень $x=2+\sqrt{4+a}$, который больше 4. Значит, всегда одно пересечение.
    • Пересечение с левым лучом $y=-x+4$ ($0 < x < 4$): $-x+4=a/x \implies x^2-4x+a=0$. Дискриминант $D=16-4a$.
      • Если $a>4$, $D<0$, пересечений нет. Общее число корней: 1.
      • Если $a=4$, $D=0$, одно пересечение (касание) в точке $x=2$. Общее число корней: $1+1=2$.
      • Если $0 < a < 4$, $D>0$, два пересечения в этом интервале. Общее число корней: $1+2=3$.

Ответ:

  • при $a \in (-\infty, 0] \cup (4, +\infty)$ — один корень;
  • при $a = 4$ — два корня;
  • при $a \in (0, 4)$ — три корня.

з) $||2x|-6| = x+a$

Перепишем уравнение в виде $a = ||2x|-6|-x$. Исследуем количество решений в зависимости от $a$, анализируя график функции $f(x)=||2x|-6|-x$. Число корней равно числу точек пересечения графика $y=f(x)$ с горизонтальной прямой $y=a$.

Раскрывая модули, получаем кусочно-линейную функцию:

$$ f(x) = \begin{cases} -3x-6, & x < -3 \\ x+6, & -3 \le x < 0 \\ -3x+6, & 0 \le x < 3 \\ x-6, & x \ge 3 \end{cases} $$

График этой функции имеет W-образную форму. Ключевые точки (локальные экстремумы):

  • Локальный минимум в точке $(3, -3)$. Это также глобальный минимум.
  • Локальный максимум в точке $(0, 6)$.
  • "Угловой" минимум в точке $(-3, 3)$.

Анализируя пересечение этого графика с прямой $y=a$, получаем:

  • $a > 6$: прямая пересекает два крайних луча. Два корня.
  • $a = 6$: прямая проходит через локальный максимум и пересекает два крайних луча. Три корня.
  • $3 < a < 6$: прямая пересекает все четыре линейных участка графика. Четыре корня.
  • $a = 3$: прямая проходит через "угловой" минимум и пересекает два участка справа от него. Три корня.
  • $-3 < a < 3$: прямая находится между двумя минимумами, пересекая два правых участка графика. Два корня.
  • $a = -3$: прямая касается графика в точке глобального минимума. Один корень.
  • $a < -3$: прямая проходит ниже графика. Корней нет.

Ответ:

  • при $a < -3$ — корней нет;
  • при $a = -3$ — один корень;
  • при $a \in (-3, 3) \cup (6, +\infty)$ — два корня;
  • при $a = 3$ или $a=6$ — три корня;
  • при $a \in (3, 6)$ — четыре корня.

Помогло решение? Оставьте отзыв в комментариях ниже.

Присоединяйтесь к Телеграм-группе @gdz_by_belarus

Присоединиться

Мы подготовили для вас ответ c подробным объяснением домашего задания по алгебре за 11 класс, для упражнения номер 57 расположенного на странице 141 к сборнику задач 2020 года издания для учащихся школ и гимназий.

Теперь на нашем сайте ГДЗ.ТОП вы всегда легко и бесплатно найдёте условие с правильным ответом на вопрос «Как решить ДЗ» и «Как сделать» задание по алгебре к упражнению №57 (с. 141), авторов: Арефьева (Ирина Глебовна), Пирютко (Ольга Николаевна), базовый и повышенный уровень обучения учебного пособия издательства Народная асвета.