Номер 12.16, страница 50 - гдз по алгебре 7-9 класс сборник задач Арефьева, Пирютко

Алгебра, 7-9 класс Сборник задач, авторы: Арефьева Ирина Глебовна, Пирютко Ольга Николаевна, издательство Народная асвета, Минск, 2020

Авторы: Арефьева И. Г., Пирютко О. Н.

Тип: Сборник задач

Издательство: Народная асвета

Год издания: 2020 - 2025

Цвет обложки: синий с графиками

Допущено Министерством образования Республики Беларусь

Популярные ГДЗ в 7 классе

7 класс. Параграф 12. Формулы сокращенного умножения - номер 12.16, страница 50.

№12.16 (с. 50)
Условие. №12.16 (с. 50)
скриншот условия
Алгебра, 7-9 класс Сборник задач, авторы: Арефьева Ирина Глебовна, Пирютко Ольга Николаевна, издательство Народная асвета, Минск, 2020, страница 50, номер 12.16, Условие

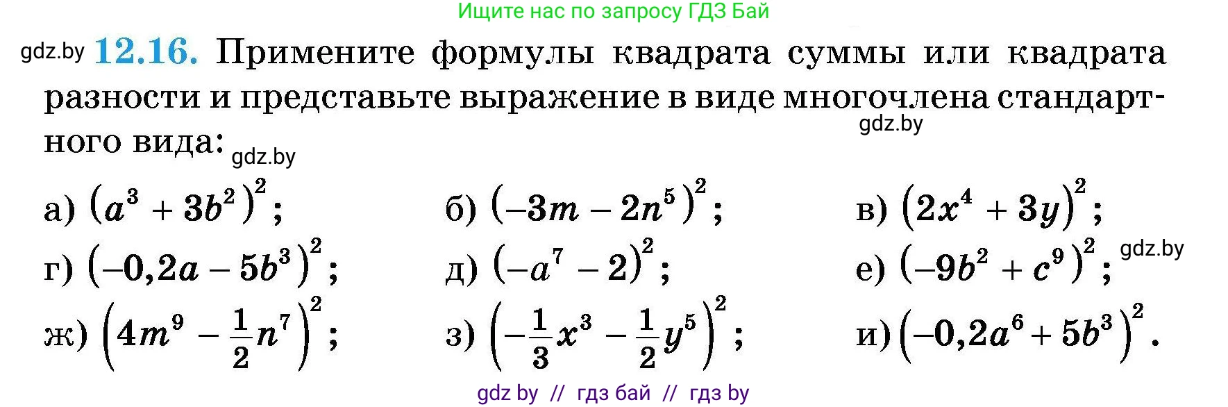
12.16. Примените формулы квадрата суммы или квадрата разности и представьте выражение в виде многочлена стандартного вида:

а) $(-3m - 2n^5)^2$;

б) $(a^3 + 3b^2)^2$;

в) $(2x^4 + 3y)^2$;

г) $(-0.2a - 5b^3)^2$;

д) $(-a^7 - 2)^2$;

е) $(-9b^2 + c^9)^2$;

ж) $(4m^9 - \frac{1}{2}n^7)^2$;

з) $(-\frac{1}{3}x^3 - \frac{1}{2}y^5)^2$;

и) $(-0.2a^6 + 5b^3)^2$.

Решение. №12.16 (с. 50)
Алгебра, 7-9 класс Сборник задач, авторы: Арефьева Ирина Глебовна, Пирютко Ольга Николаевна, издательство Народная асвета, Минск, 2020, страница 50, номер 12.16, Решение Алгебра, 7-9 класс Сборник задач, авторы: Арефьева Ирина Глебовна, Пирютко Ольга Николаевна, издательство Народная асвета, Минск, 2020, страница 50, номер 12.16, Решение (продолжение 2)
Решение 2. №12.16 (с. 50)

Для решения данных задач используются формулы сокращенного умножения:

  • Квадрат суммы: $(a+b)^2 = a^2 + 2ab + b^2$
  • Квадрат разности: $(a-b)^2 = a^2 - 2ab + b^2$

Также полезно помнить, что $(-a-b)^2 = (-(a+b))^2 = (a+b)^2$ и $(-a+b)^2 = (b-a)^2$.

а) Применим формулу квадрата суммы для выражения $(a^3 + 3b^2)^2$.
Здесь $a$ из формулы равно $a^3$, а $b$ из формулы равно $3b^2$.
$(a^3 + 3b^2)^2 = (a^3)^2 + 2 \cdot a^3 \cdot 3b^2 + (3b^2)^2 = a^{3 \cdot 2} + 6a^3b^2 + 3^2 \cdot (b^2)^2 = a^6 + 6a^3b^2 + 9b^4$.
Ответ: $a^6 + 6a^3b^2 + 9b^4$.

б) Преобразуем выражение $(-3m - 2n^5)^2$. Вынесем минус за скобки: $(-(3m + 2n^5))^2 = (3m + 2n^5)^2$.
Теперь применим формулу квадрата суммы, где $a = 3m$ и $b = 2n^5$.
$(3m + 2n^5)^2 = (3m)^2 + 2 \cdot 3m \cdot 2n^5 + (2n^5)^2 = 9m^2 + 12mn^5 + 4n^{10}$.
Ответ: $9m^2 + 12mn^5 + 4n^{10}$.

в) Применим формулу квадрата суммы для выражения $(2x^4 + 3y)^2$.
Здесь $a = 2x^4$ и $b = 3y$.
$(2x^4 + 3y)^2 = (2x^4)^2 + 2 \cdot 2x^4 \cdot 3y + (3y)^2 = 4x^8 + 12x^4y + 9y^2$.
Ответ: $4x^8 + 12x^4y + 9y^2$.

г) Преобразуем выражение $(-0,2a - 5b^3)^2$. Вынесем минус за скобки: $(-(0,2a + 5b^3))^2 = (0,2a + 5b^3)^2$.
Применим формулу квадрата суммы, где $a = 0,2a$ и $b = 5b^3$.
$(0,2a + 5b^3)^2 = (0,2a)^2 + 2 \cdot 0,2a \cdot 5b^3 + (5b^3)^2 = 0,04a^2 + 2ab^3 + 25b^6$.
Ответ: $0,04a^2 + 2ab^3 + 25b^6$.

д) Преобразуем выражение $(-a^7 - 2)^2$ по аналогии с предыдущими: $(-(a^7 + 2))^2 = (a^7 + 2)^2$.
Применим формулу квадрата суммы, где $a = a^7$ и $b = 2$.
$(a^7 + 2)^2 = (a^7)^2 + 2 \cdot a^7 \cdot 2 + 2^2 = a^{14} + 4a^7 + 4$.
Ответ: $a^{14} + 4a^7 + 4$.

е) Выражение $(-9b^2 + c^9)^2$ можно переписать как $(c^9 - 9b^2)^2$ и применить формулу квадрата разности.
Здесь $a = c^9$ и $b = 9b^2$.
$(c^9 - 9b^2)^2 = (c^9)^2 - 2 \cdot c^9 \cdot 9b^2 + (9b^2)^2 = c^{18} - 18b^2c^9 + 81b^4$.
Ответ: $c^{18} - 18b^2c^9 + 81b^4$.

ж) Применим формулу квадрата разности для выражения $(4m^9 - \frac{1}{2}n^7)^2$.
Здесь $a = 4m^9$ и $b = \frac{1}{2}n^7$.
$(4m^9 - \frac{1}{2}n^7)^2 = (4m^9)^2 - 2 \cdot 4m^9 \cdot \frac{1}{2}n^7 + (\frac{1}{2}n^7)^2 = 16m^{18} - 4m^9n^7 + \frac{1}{4}n^{14}$.
Ответ: $16m^{18} - 4m^9n^7 + \frac{1}{4}n^{14}$.

з) Преобразуем выражение $(-\frac{1}{3}x^3 - \frac{1}{2}y^5)^2$: $(-(\frac{1}{3}x^3 + \frac{1}{2}y^5))^2 = (\frac{1}{3}x^3 + \frac{1}{2}y^5)^2$.
Применим формулу квадрата суммы, где $a = \frac{1}{3}x^3$ и $b = \frac{1}{2}y^5$.
$(\frac{1}{3}x^3 + \frac{1}{2}y^5)^2 = (\frac{1}{3}x^3)^2 + 2 \cdot \frac{1}{3}x^3 \cdot \frac{1}{2}y^5 + (\frac{1}{2}y^5)^2 = \frac{1}{9}x^6 + \frac{1}{3}x^3y^5 + \frac{1}{4}y^{10}$.
Ответ: $\frac{1}{9}x^6 + \frac{1}{3}x^3y^5 + \frac{1}{4}y^{10}$.

и) Выражение $(-0,2a^6 + 5b^3)^2$ можно переписать как $(5b^3 - 0,2a^6)^2$ и применить формулу квадрата разности.
Здесь $a = 5b^3$ и $b = 0,2a^6$.
$(5b^3 - 0,2a^6)^2 = (5b^3)^2 - 2 \cdot 5b^3 \cdot 0,2a^6 + (0,2a^6)^2 = 25b^6 - 2a^6b^3 + 0,04a^{12}$.
Представим многочлен в стандартном виде, упорядочив члены по убыванию степени переменной $a$: $0,04a^{12} - 2a^6b^3 + 25b^6$.
Ответ: $0,04a^{12} - 2a^6b^3 + 25b^6$.

Помогло решение? Оставьте отзыв в комментариях ниже.

Присоединяйтесь к Телеграм-группе @gdz_by_belarus

Присоединиться

Мы подготовили для вас ответ c подробным объяснением домашего задания по алгебре за 7-9 класс, для упражнения номер 12.16 расположенного на странице 50 к сборнику задач 2020 года издания для учащихся школ и гимназий.

Теперь на нашем сайте ГДЗ.ТОП вы всегда легко и бесплатно найдёте условие с правильным ответом на вопрос «Как решить ДЗ» и «Как сделать» задание по алгебре к упражнению №12.16 (с. 50), авторов: Арефьева (Ирина Глебовна), Пирютко (Ольга Николаевна), учебного пособия издательства Народная асвета.