исследовательское задание 2, страница 144 - гдз по алгебре 7 класс учебник Арефьева, Пирютко

Алгебра, 7 класс Учебник, авторы: Арефьева Ирина Глебовна, Пирютко Ольга Николаевна, издательство Народная асвета, Минск, 2022, зелёного цвета

Авторы: Арефьева И. Г., Пирютко О. Н.

Тип: Учебник

Издательство: Народная асвета

Год издания: 2022 - 2025

Цвет обложки: зелёный с графиком

ISBN: ISBN 978-985-03-3770-2

Допущено Министерством образования Республики Беларусь

Популярные ГДЗ в 7 классе

Глава 2. Выражения и их преобразования. Увлекательная математика - страница 144.

исследовательское задание 2 (с. 144)
Условие. исследовательское задание 2 (с. 144)
скриншот условия
Алгебра, 7 класс Учебник, авторы: Арефьева Ирина Глебовна, Пирютко Ольга Николаевна, издательство Народная асвета, Минск, 2022, зелёного цвета, страница 144, Условие

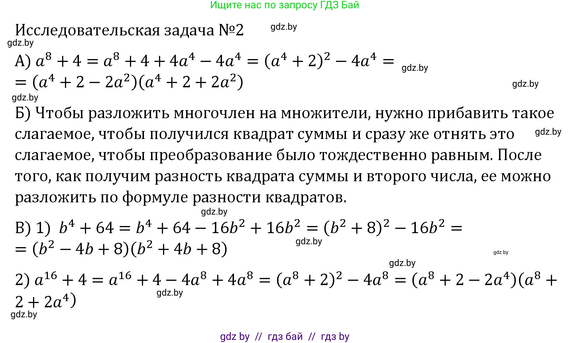
Исследовательская задача 2. а) Разложим на множители многочлен

$a^4 + 4 = a^4 + 4 + 4a^2 - 4a^2 = (a^2 + 2)^2 - 4a^2 = (a^2 + 2 - 2a)(a^2 + 2 + 2a).$

Придумайте пример на разложение многочлена на множители, в котором можно использовать эту идею.

б) Выполните обобщение этого приема и сформулируйте его в виде правила.

в) Придумайте примеры на применение этого приема и предложите их друзьям.

Решение. исследовательское задание 2 (с. 144)
Алгебра, 7 класс Учебник, авторы: Арефьева Ирина Глебовна, Пирютко Ольга Николаевна, издательство Народная асвета, Минск, 2022, зелёного цвета, страница 144, Решение
Решение 2. исследовательское задание 2 (с. 144)

Данная задача посвящена методу разложения на множители, который иногда называют тождеством Софи Жермен. Идея заключается в дополнении выражения до полного квадрата с последующим применением формулы разности квадратов.

a) Придумайте пример на разложение многочлена на множители, в котором можно использовать эту идею.

Рассмотрим многочлен $x^4 + 64$. Он похож на исходный пример $a^4+4$. Чтобы разложить его на множители, мы можем дополнить его до полного квадрата.

Для выражения $(x^2)^2 + 8^2$ полный квадрат $(x^2+8)^2$ равен $x^4 + 16x^2 + 64$. Нам не хватает слагаемого $16x^2$. Добавим и вычтем его:

$x^4 + 64 = x^4 + 16x^2 + 64 - 16x^2$

Теперь сгруппируем первые три слагаемых в полный квадрат, а оставшееся слагаемое представим как квадрат одночлена:

$(x^4 + 16x^2 + 64) - 16x^2 = (x^2 + 8)^2 - (4x)^2$

Применим формулу разности квадратов $A^2 - B^2 = (A-B)(A+B)$, где $A = x^2+8$ и $B = 4x$:

$(x^2 + 8 - 4x)(x^2 + 8 + 4x)$

Расположим слагаемые в стандартном порядке:

$(x^2 - 4x + 8)(x^2 + 4x + 8)$

Ответ: Пример: $x^4 + 64 = (x^2 - 4x + 8)(x^2 + 4x + 8)$.

б) Выполните обобщение этого приема и сформулируйте его в виде правила.

Данный прием можно обобщить для любого выражения вида $A^4 + 4B^4$. Это частный случай тождества Софи Жермен.

Рассмотрим выражение $A^4 + 4B^4$. Его можно представить как $(A^2)^2 + (2B^2)^2$. Для получения полного квадрата $(A^2 + 2B^2)^2$ не хватает удвоенного произведения $2 \cdot A^2 \cdot 2B^2 = 4A^2B^2$.

Выполним преобразования:

  1. Добавим и вычтем слагаемое $4A^2B^2$:
    $A^4 + 4B^4 = A^4 + 4A^2B^2 + 4B^4 - 4A^2B^2$
  2. Сгруппируем слагаемые в полный квадрат и представим вычитаемое как квадрат:
    $(A^2 + 2B^2)^2 - (2AB)^2$
  3. Применим формулу разности квадратов:
    $(A^2 + 2B^2 - 2AB)(A^2 + 2B^2 + 2AB)$

Ответ: Правило: для разложения на множители выражения вида $A^4 + 4B^4$ необходимо дополнить его до полного квадрата $(A^2+2B^2)^2$ путем прибавления и вычитания слагаемого $4A^2B^2$, а затем применить формулу разности квадратов. Итоговая формула разложения: $A^4 + 4B^4 = (A^2 - 2AB + 2B^2)(A^2 + 2AB + 2B^2)$.

в) Придумайте примеры на применение этого приема и предложите их друзьям.

Вот несколько примеров, которые можно предложить друзьям для тренировки:

  • Пример 1: Разложить на множители $81y^4 + 4$.
    Решение: Здесь $A=3y$, $B=1$. $81y^4 + 4 = (3y)^4 + 4 \cdot 1^4 = ((3y)^2 - 2(3y)(1) + 2 \cdot 1^2)((3y)^2 + 2(3y)(1) + 2 \cdot 1^2) = (9y^2 - 6y + 2)(9y^2 + 6y + 2)$.
  • Пример 2: Разложить на множители $x^8 + 64$.
    Решение: Представим как $x^8 + 4 \cdot 16 = (x^2)^4 + 4 \cdot (2)^4$. Здесь $A=x^2$, $B=2$. $(x^8 + 64) = ((x^2)^2 - 2(x^2)(2) + 2 \cdot 2^2)((x^2)^2 + 2(x^2)(2) + 2 \cdot 2^2) = (x^4 - 4x^2 + 8)(x^4 + 4x^2 + 8)$.
  • Пример 3: Показать, что число $5^4 + 4$ является составным, и найти его множители.
    Решение: Здесь $A=5$, $B=1$. $5^4 + 4 = (5^2 - 2 \cdot 5 \cdot 1 + 2 \cdot 1^2)(5^2 + 2 \cdot 5 \cdot 1 + 2 \cdot 1^2) = (25 - 10 + 2)(25 + 10 + 2) = 17 \cdot 37$. Число $629 = 17 \cdot 37$ является составным.

Ответ:
1. Разложите на множители: $81y^4 + 4$. Ответ: $(9y^2 - 6y + 2)(9y^2 + 6y + 2)$.
2. Разложите на множители: $x^8 + 64$. Ответ: $(x^4 - 4x^2 + 8)(x^4 + 4x^2 + 8)$.
3. Разложите на множители число $629$ ($5^4+4$). Ответ: $17 \cdot 37$.

Помогло решение? Оставьте отзыв в комментариях ниже.

Присоединяйтесь к Телеграм-группе @gdz_by_belarus

Присоединиться

Мы подготовили для вас ответ c подробным объяснением домашего задания по алгебре за 7 класс, для упражнения исследовательское задание 2 расположенного на странице 144 к учебнику 2022 года издания для учащихся школ и гимназий.

Теперь на нашем сайте ГДЗ.ТОП вы всегда легко и бесплатно найдёте условие с правильным ответом на вопрос «Как решить ДЗ» и «Как сделать» задание по алгебре к упражнению исследовательское задание 2 (с. 144), авторов: Арефьева (Ирина Глебовна), Пирютко (Ольга Николаевна), учебного пособия издательства Народная асвета.