Номер 1, страница 253 - гдз по алгебре 7 класс учебник Арефьева, Пирютко

Алгебра, 7 класс Учебник, авторы: Арефьева Ирина Глебовна, Пирютко Ольга Николаевна, издательство Народная асвета, Минск, 2022, зелёного цвета

Авторы: Арефьева И. Г., Пирютко О. Н.

Тип: Учебник

Издательство: Народная асвета

Год издания: 2022 - 2025

Цвет обложки: зелёный с графиком

ISBN: ISBN 978-985-03-3770-2

Допущено Министерством образования Республики Беларусь

Популярные ГДЗ в 7 классе

Глава 3. Линейные уравнения. Линейные неравенства. Линейная функция. Готовимся к олимпиадам - номер 1, страница 253.

№1 (с. 253)
Условие. №1 (с. 253)
скриншот условия
Алгебра, 7 класс Учебник, авторы: Арефьева Ирина Глебовна, Пирютко Ольга Николаевна, издательство Народная асвета, Минск, 2022, зелёного цвета, страница 253, номер 1, Условие

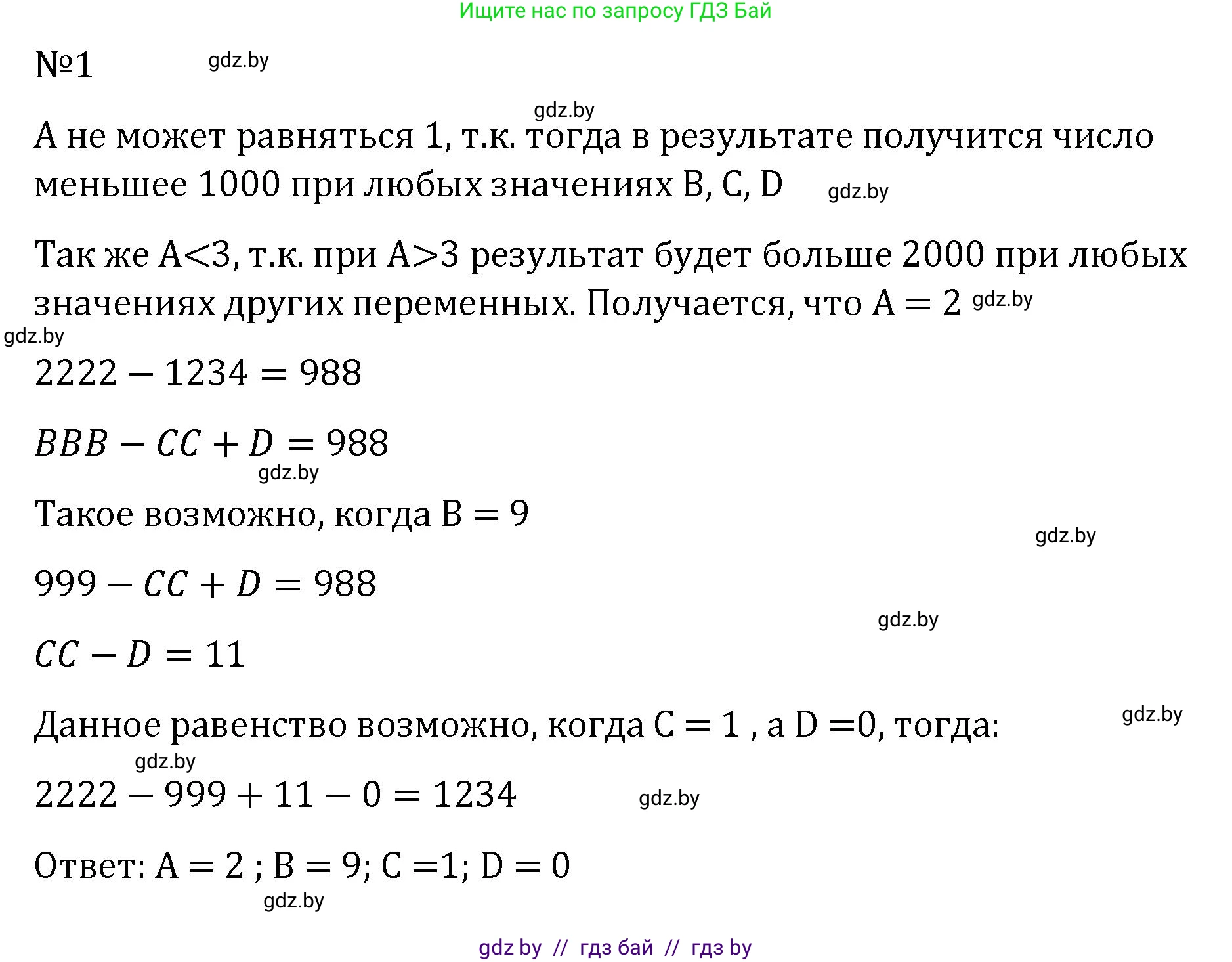
1. Решите числовой ребус: $AAAA - BBB + CC - D = 1234$ (одинаковыми буквами обозначены одинаковые цифры, разными — разные).

Решение. №1 (с. 253)
Алгебра, 7 класс Учебник, авторы: Арефьева Ирина Глебовна, Пирютко Ольга Николаевна, издательство Народная асвета, Минск, 2022, зелёного цвета, страница 253, номер 1, Решение
Решение 2. №1 (с. 253)

Дан числовой ребус, в котором одинаковые буквы заменяют одинаковые цифры, а разные буквы — разные цифры. Необходимо найти значения цифр A, B, C и D.

1. Преобразование ребуса в математическое уравнение

Каждое число в ребусе можно представить в виде суммы разрядных слагаемых:

  • $AAAA = 1000 \cdot A + 100 \cdot A + 10 \cdot A + A = 1111 \cdot A$
  • $BBB = 100 \cdot B + 10 \cdot B + B = 111 \cdot B$
  • $CC = 10 \cdot C + C = 11 \cdot C$
  • $D$ - это просто цифра $D$

Подставив эти выражения в исходное равенство, получаем уравнение:

$$1111 \cdot A - 111 \cdot B + 11 \cdot C - D = 1234$$

По условию, A, B, C не могут быть нулем, так как они являются первыми цифрами в числах. A, B, C, D — различные цифры от 0 до 9.

2. Анализ уравнения и нахождение цифр

Будем подбирать значение для A, начиная с 1.

Если A = 1:

$1111 \cdot 1 - 111 \cdot B + 11 \cdot C - D = 1234$
$1111 = 1234 + 111 \cdot B - 11 \cdot C + D$
$111 \cdot B - 11 \cdot C + D = 1111 - 1234 = -123$
Поскольку B, C, D — цифры (причем B и C не 0), выражение в левой части всегда будет положительным. Например, если взять минимально возможное значение для B (B=2, так как A=1) и максимальное для C (C=9), получим: $111 \cdot 2 - 11 \cdot 9 + D = 222 - 99 + D = 123 + D \ge 123$. Так как $123 > -123$, A не может быть равно 1.

Если A = 2:

$1111 \cdot 2 - 111 \cdot B + 11 \cdot C - D = 1234$
$2222 = 1234 + 111 \cdot B - 11 \cdot C + D$
$111 \cdot B - 11 \cdot C + D = 2222 - 1234 = 988$
Значение $111 \cdot B$ должно быть близко к 988. Проверим $B = 9$ (B не может быть 2, так как A=2).
$111 \cdot 9 - 11 \cdot C + D = 988$
$999 - 11 \cdot C + D = 988$
$999 - 988 = 11 \cdot C - D$
$11 = 11 \cdot C - D$ или $11 \cdot C = 11 + D$
Поскольку D — это цифра от 0 до 9, значение $11+D$ может быть в диапазоне от 11 до 20. Выражение $11 \cdot C$ должно делиться на 11. Единственное такое число в этом диапазоне — это 11.
Следовательно, $11 \cdot C = 11$, что дает $C = 1$.
Подставляем C=1 обратно: $11 = 11 + D$, откуда $D = 0$.
Мы получили набор цифр: A=2, B=9, C=1, D=0. Все цифры разные, и условия ребуса выполнены.

Если A = 3:

$1111 \cdot 3 - 111 \cdot B + 11 \cdot C - D = 1234$
$3333 = 1234 + 111 \cdot B - 11 \cdot C + D$
$111 \cdot B - 11 \cdot C + D = 3333 - 1234 = 2099$
Максимальное возможное значение левой части (при B=9, C=1, D=8, все цифры разные): $111 \cdot 9 - 11 \cdot 1 + 8 = 999 - 11 + 8 = 996$.
Так как $996 < 2099$, то A не может быть равно 3 или больше.

3. Проверка и окончательный ответ

Единственное возможное решение — A=2, B=9, C=1, D=0. Проверим его:

$2222 - 999 + 11 - 0 = 1223 + 11 = 1234$

$1234 = 1234$

Равенство выполняется.


A: Ответ: 2

B: Ответ: 9

C: Ответ: 1

D: Ответ: 0

Помогло решение? Оставьте отзыв в комментариях ниже.

Присоединяйтесь к Телеграм-группе @gdz_by_belarus

Присоединиться

Мы подготовили для вас ответ c подробным объяснением домашего задания по алгебре за 7 класс, для упражнения номер 1 расположенного на странице 253 к учебнику 2022 года издания для учащихся школ и гимназий.

Теперь на нашем сайте ГДЗ.ТОП вы всегда легко и бесплатно найдёте условие с правильным ответом на вопрос «Как решить ДЗ» и «Как сделать» задание по алгебре к упражнению №1 (с. 253), авторов: Арефьева (Ирина Глебовна), Пирютко (Ольга Николаевна), учебного пособия издательства Народная асвета.