Номер 1.163, страница 47 - гдз по алгебре 8 класс учебник Арефьева, Пирютко

Алгебра, 8 класс Учебник, авторы: Арефьева Ирина Глебовна, Пирютко Ольга Николаевна, издательство Адукацыя i выхаванне, Минск, 2024, бирюзового цвета

Авторы: Арефьева И. Г., Пирютко О. Н.

Тип: Учебник

Издательство: Адукацыя i выхаванне

Год издания: 2024 - 2025

Цвет обложки: бирюзовый с графиком

ISBN: ISBN 978-985-03-4081-8

Допущено Министерством образования Республики Беларусь

Популярные ГДЗ в 8 классе

Глава 1. Квадратные корни и их свойства. Действительные числа. Параграф 3. Свойства квадратных корней - номер 1.163, страница 47.

№1.163 (с. 47)
Условие. №1.163 (с. 47)
скриншот условия
Алгебра, 8 класс Учебник, авторы: Арефьева Ирина Глебовна, Пирютко Ольга Николаевна, издательство Адукацыя i выхаванне, Минск, 2024, бирюзового цвета, страница 47, номер 1.163, Условие

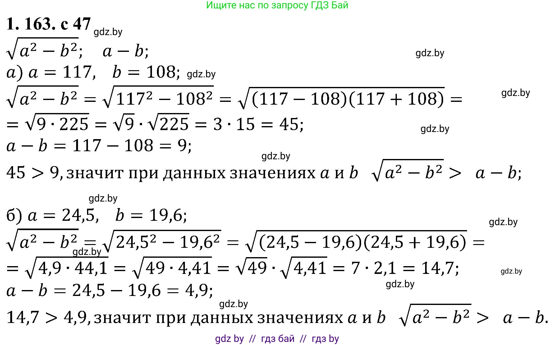
1.163. Сравните значения выражений $\sqrt{a^2 - b^2}$ и $a - b$, если:

a) a = 117, b = 108;

б) a = 24,5, b = 19,6.

Решение. №1.163 (с. 47)
Алгебра, 8 класс Учебник, авторы: Арефьева Ирина Глебовна, Пирютко Ольга Николаевна, издательство Адукацыя i выхаванне, Минск, 2024, бирюзового цвета, страница 47, номер 1.163, Решение
Решение 2. №1.163 (с. 47)

а) Сравним значения выражений $\sqrt{a^2 - b^2}$ и $a - b$ при $a = 117$ и $b = 108$.

1. Вычислим значение первого выражения $\sqrt{a^2 - b^2}$. Для упрощения вычислений применим формулу разности квадратов $x^2 - y^2 = (x-y)(x+y)$:

$\sqrt{117^2 - 108^2} = \sqrt{(117 - 108)(117 + 108)} = \sqrt{9 \cdot 225}$

Извлекая квадратный корень из каждого множителя, получаем:

$\sqrt{9} \cdot \sqrt{225} = 3 \cdot 15 = 45$.

2. Вычислим значение второго выражения $a - b$:

$117 - 108 = 9$.

3. Сравним полученные результаты:

$45 > 9$.

Следовательно, при данных значениях $\sqrt{a^2 - b^2} > a - b$.

Ответ: $\sqrt{a^2 - b^2} > a - b$.

б) Сравним значения выражений $\sqrt{a^2 - b^2}$ и $a - b$ при $a = 24,5$ и $b = 19,6$.

1. Вычислим значение первого выражения $\sqrt{a^2 - b^2}$, используя тот же подход:

$\sqrt{24,5^2 - 19,6^2} = \sqrt{(24,5 - 19,6)(24,5 + 19,6)} = \sqrt{4,9 \cdot 44,1}$

Произведение под корнем равно $4,9 \cdot 44,1 = 216,09$.

$\sqrt{216,09} = 14,7$.

2. Вычислим значение второго выражения $a - b$:

$24,5 - 19,6 = 4,9$.

3. Сравним полученные результаты:

$14,7 > 4,9$.

Следовательно, и в этом случае $\sqrt{a^2 - b^2} > a - b$.

Ответ: $\sqrt{a^2 - b^2} > a - b$.

Помогло решение? Оставьте отзыв в комментариях ниже.

Присоединяйтесь к Телеграм-группе @gdz_by_belarus

Присоединиться

Мы подготовили для вас ответ c подробным объяснением домашего задания по алгебре за 8 класс, для упражнения номер 1.163 расположенного на странице 47 к учебнику 2024 года издания для учащихся школ и гимназий.

Теперь на нашем сайте ГДЗ.ТОП вы всегда легко и бесплатно найдёте условие с правильным ответом на вопрос «Как решить ДЗ» и «Как сделать» задание по алгебре к упражнению №1.163 (с. 47), авторов: Арефьева (Ирина Глебовна), Пирютко (Ольга Николаевна), учебного пособия издательства Адукацыя i выхаванне.