Номер 1.254, страница 63 - гдз по алгебре 8 класс учебник Арефьева, Пирютко

Алгебра, 8 класс Учебник, авторы: Арефьева Ирина Глебовна, Пирютко Ольга Николаевна, издательство Адукацыя i выхаванне, Минск, 2024, бирюзового цвета

Авторы: Арефьева И. Г., Пирютко О. Н.

Тип: Учебник

Издательство: Адукацыя i выхаванне

Год издания: 2024 - 2025

Цвет обложки: бирюзовый с графиком

ISBN: ISBN 978-985-03-4081-8

Допущено Министерством образования Республики Беларусь

Популярные ГДЗ в 8 классе

Глава 1. Квадратные корни и их свойства. Действительные числа. Параграф 4. Применение свойств квадратных корней - номер 1.254, страница 63.

№1.254 (с. 63)
Условие. №1.254 (с. 63)
скриншот условия
Алгебра, 8 класс Учебник, авторы: Арефьева Ирина Глебовна, Пирютко Ольга Николаевна, издательство Адукацыя i выхаванне, Минск, 2024, бирюзового цвета, страница 63, номер 1.254, Условие

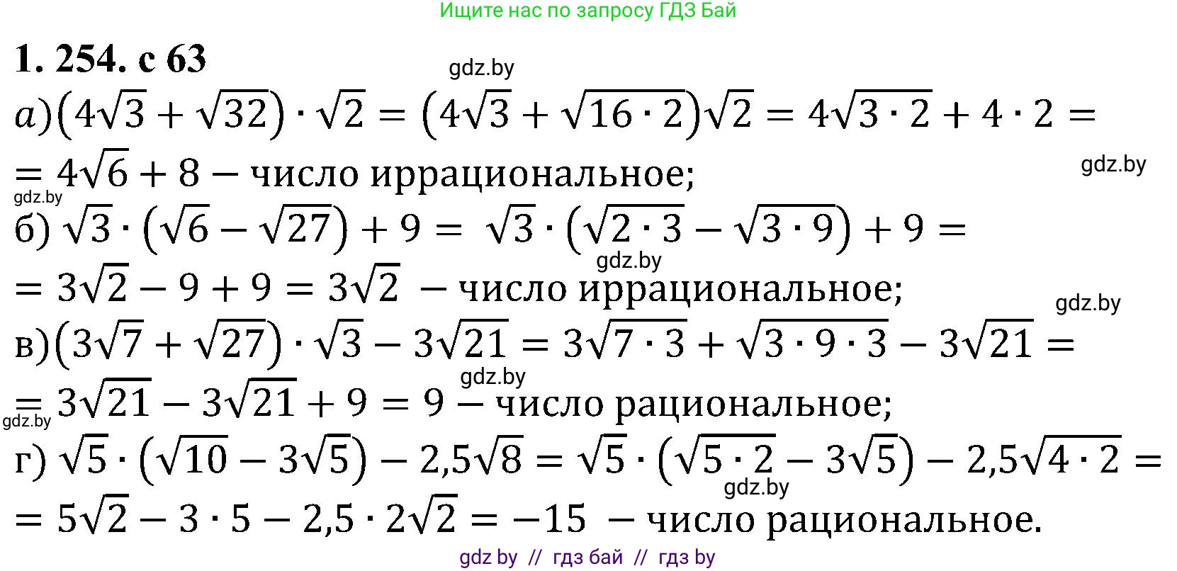
1.254. Определите, рациональным или иррациональным числом является значение выражения:

а) $(4\sqrt{3} + \sqrt{32}) \cdot \sqrt{2};$

б) $\sqrt{3} \cdot (\sqrt{6} - \sqrt{27}) + 9;$

в) $(3\sqrt{7} + \sqrt{27}) \cdot \sqrt{3} - 3\sqrt{21};$

г) $\sqrt{5} \cdot (\sqrt{10} - 3\sqrt{5}) - 2,5\sqrt{8}.$

Решение. №1.254 (с. 63)
Алгебра, 8 класс Учебник, авторы: Арефьева Ирина Глебовна, Пирютко Ольга Николаевна, издательство Адукацыя i выхаванне, Минск, 2024, бирюзового цвета, страница 63, номер 1.254, Решение
Решение 2. №1.254 (с. 63)

а) Чтобы определить, является ли значение выражения рациональным или иррациональным числом, упростим его. Сначала упростим корень в скобках: $\sqrt{32} = \sqrt{16 \cdot 2} = 4\sqrt{2}$.
Теперь выражение выглядит так: $(4\sqrt{3} + 4\sqrt{2}) \cdot \sqrt{2}$.
Применим распределительный закон умножения (раскроем скобки):
$(4\sqrt{3} + 4\sqrt{2}) \cdot \sqrt{2} = 4\sqrt{3} \cdot \sqrt{2} + 4\sqrt{2} \cdot \sqrt{2} = 4\sqrt{3 \cdot 2} + 4(\sqrt{2})^2 = 4\sqrt{6} + 4 \cdot 2 = 8 + 4\sqrt{6}$.
Число 8 является рациональным, а число $4\sqrt{6}$ — иррациональным, так как 6 не является полным квадратом. Сумма рационального и иррационального чисел всегда является иррациональным числом.
Ответ: иррациональное число.

б) Упростим данное выражение. Сначала упростим корень в скобках: $\sqrt{27} = \sqrt{9 \cdot 3} = 3\sqrt{3}$.
Выражение принимает вид: $\sqrt{3} \cdot (\sqrt{6} - 3\sqrt{3}) + 9$.
Раскроем скобки:
$\sqrt{3} \cdot \sqrt{6} - \sqrt{3} \cdot 3\sqrt{3} + 9 = \sqrt{18} - 3(\sqrt{3})^2 + 9 = \sqrt{18} - 3 \cdot 3 + 9 = \sqrt{18} - 9 + 9 = \sqrt{18}$.
Упростим оставшийся корень: $\sqrt{18} = \sqrt{9 \cdot 2} = 3\sqrt{2}$.
Результат равен $3\sqrt{2}$. Это иррациональное число, так как является произведением рационального числа (3) и иррационального числа ($\sqrt{2}$).
Ответ: иррациональное число.

в) Упростим выражение. Начнем с корня в скобках: $\sqrt{27} = \sqrt{9 \cdot 3} = 3\sqrt{3}$.
Подставим в исходное выражение: $(3\sqrt{7} + 3\sqrt{3}) \cdot \sqrt{3} - 3\sqrt{21}$.
Раскроем скобки:
$3\sqrt{7} \cdot \sqrt{3} + 3\sqrt{3} \cdot \sqrt{3} - 3\sqrt{21} = 3\sqrt{21} + 3(\sqrt{3})^2 - 3\sqrt{21} = 3\sqrt{21} + 3 \cdot 3 - 3\sqrt{21}$.
Упростим дальше: $3\sqrt{21} + 9 - 3\sqrt{21} = 9$.
Результат равен 9. Это целое число, следовательно, оно является рациональным.
Ответ: рациональное число, равное 9.

г) Упростим данное выражение. Сначала раскроем скобки:
$\sqrt{5} \cdot (\sqrt{10} - 3\sqrt{5}) - 2,5\sqrt{8} = \sqrt{5} \cdot \sqrt{10} - \sqrt{5} \cdot 3\sqrt{5} - 2,5\sqrt{8} = \sqrt{50} - 3(\sqrt{5})^2 - 2,5\sqrt{8}$.
$\sqrt{50} - 3 \cdot 5 - 2,5\sqrt{8} = \sqrt{50} - 15 - 2,5\sqrt{8}$.
Теперь упростим оставшиеся корни: $\sqrt{50} = \sqrt{25 \cdot 2} = 5\sqrt{2}$ и $\sqrt{8} = \sqrt{4 \cdot 2} = 2\sqrt{2}$.
Подставим упрощенные значения в выражение:
$5\sqrt{2} - 15 - 2,5 \cdot (2\sqrt{2}) = 5\sqrt{2} - 15 - 5\sqrt{2}$.
Сократим подобные члены: $(5\sqrt{2} - 5\sqrt{2}) - 15 = -15$.
Результат равен -15. Это целое число, следовательно, оно является рациональным.
Ответ: рациональное число, равное -15.

Помогло решение? Оставьте отзыв в комментариях ниже.

Присоединяйтесь к Телеграм-группе @gdz_by_belarus

Присоединиться

Мы подготовили для вас ответ c подробным объяснением домашего задания по алгебре за 8 класс, для упражнения номер 1.254 расположенного на странице 63 к учебнику 2024 года издания для учащихся школ и гимназий.

Теперь на нашем сайте ГДЗ.ТОП вы всегда легко и бесплатно найдёте условие с правильным ответом на вопрос «Как решить ДЗ» и «Как сделать» задание по алгебре к упражнению №1.254 (с. 63), авторов: Арефьева (Ирина Глебовна), Пирютко (Ольга Николаевна), учебного пособия издательства Адукацыя i выхаванне.