Номер 2.90, страница 116 - гдз по алгебре 8 класс учебник Арефьева, Пирютко

Алгебра, 8 класс Учебник, авторы: Арефьева Ирина Глебовна, Пирютко Ольга Николаевна, издательство Адукацыя i выхаванне, Минск, 2024, бирюзового цвета

Авторы: Арефьева И. Г., Пирютко О. Н.

Тип: Учебник

Издательство: Адукацыя i выхаванне

Год издания: 2024 - 2025

Цвет обложки: бирюзовый с графиком

ISBN: ISBN 978-985-03-4081-8

Допущено Министерством образования Республики Беларусь

Популярные ГДЗ в 8 классе

Глава 2. Квадратные уравнения. Параграф 8. Формулы корней квадратного уравнения - номер 2.90, страница 116.

№2.90 (с. 116)
Условие. №2.90 (с. 116)
скриншот условия
Алгебра, 8 класс Учебник, авторы: Арефьева Ирина Глебовна, Пирютко Ольга Николаевна, издательство Адукацыя i выхаванне, Минск, 2024, бирюзового цвета, страница 116, номер 2.90, Условие

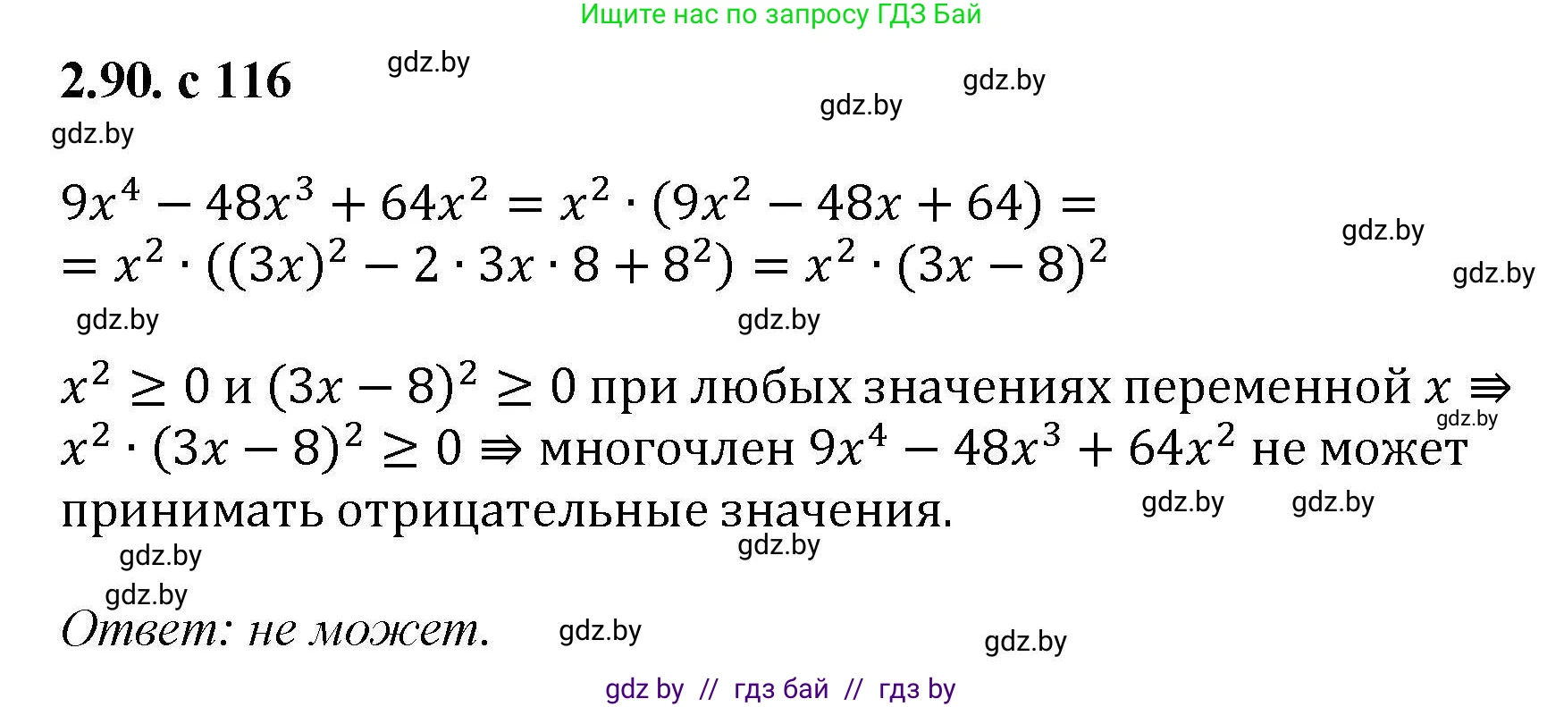
2.90. Выясните, может ли многочлен $9x^4 - 48x^3 + 64x^2$ принимать отрицательные значения.

Решение. №2.90 (с. 116)
Алгебра, 8 класс Учебник, авторы: Арефьева Ирина Глебовна, Пирютко Ольга Николаевна, издательство Адукацыя i выхаванне, Минск, 2024, бирюзового цвета, страница 116, номер 2.90, Решение
Решение 2. №2.90 (с. 116)

Чтобы выяснить, может ли многочлен принимать отрицательные значения, преобразуем его, разложив на множители. Сначала вынесем за скобки общий множитель $x^2$:

$9x^4 - 48x^3 + 64x^2 = x^2(9x^2 - 48x + 64)$

Выражение в скобках $9x^2 - 48x + 64$ является полным квадратом разности. Это можно увидеть, применив формулу $(a - b)^2 = a^2 - 2ab + b^2$, где $a = 3x$ и $b = 8$:

$(3x - 8)^2 = (3x)^2 - 2 \cdot (3x) \cdot 8 + 8^2 = 9x^2 - 48x + 64$

Таким образом, исходный многочлен можно представить в виде произведения двух квадратов:

$9x^4 - 48x^3 + 64x^2 = x^2(3x - 8)^2$

Так как квадрат любого действительного числа всегда неотрицателен (то есть больше или равен нулю), то оба множителя, $x^2$ и $(3x - 8)^2$, всегда неотрицательны. Произведение двух неотрицательных выражений также всегда неотрицательно.

Следовательно, для любого действительного значения $x$ выполняется неравенство:

$x^2(3x - 8)^2 \ge 0$

Это означает, что многочлен не может принимать отрицательные значения. Он может быть равен нулю при $x = 0$ или $x = \frac{8}{3}$, а во всех остальных случаях он строго положителен.

Ответ: Нет, данный многочлен не может принимать отрицательные значения.

Помогло решение? Оставьте отзыв в комментариях ниже.

Присоединяйтесь к Телеграм-группе @gdz_by_belarus

Присоединиться

Мы подготовили для вас ответ c подробным объяснением домашего задания по алгебре за 8 класс, для упражнения номер 2.90 расположенного на странице 116 к учебнику 2024 года издания для учащихся школ и гимназий.

Теперь на нашем сайте ГДЗ.ТОП вы всегда легко и бесплатно найдёте условие с правильным ответом на вопрос «Как решить ДЗ» и «Как сделать» задание по алгебре к упражнению №2.90 (с. 116), авторов: Арефьева (Ирина Глебовна), Пирютко (Ольга Николаевна), учебного пособия издательства Адукацыя i выхаванне.