Номер 3.107, страница 187 - гдз по алгебре 8 класс учебник Арефьева, Пирютко

Алгебра, 8 класс Учебник, авторы: Арефьева Ирина Глебовна, Пирютко Ольга Николаевна, издательство Адукацыя i выхаванне, Минск, 2024, бирюзового цвета

Авторы: Арефьева И. Г., Пирютко О. Н.

Тип: Учебник

Издательство: Адукацыя i выхаванне

Год издания: 2024 - 2025

Цвет обложки: бирюзовый с графиком

ISBN: ISBN 978-985-03-4081-8

Допущено Министерством образования Республики Беларусь

Популярные ГДЗ в 8 классе

Глава 3. Квадратичная функция. Параграф 14. Монотонность, промежутки знакопостоянства квадратичной функции - номер 3.107, страница 187.

№3.107 (с. 187)
Условие. №3.107 (с. 187)
скриншот условия
Алгебра, 8 класс Учебник, авторы: Арефьева Ирина Глебовна, Пирютко Ольга Николаевна, издательство Адукацыя i выхаванне, Минск, 2024, бирюзового цвета, страница 187, номер 3.107, Условие

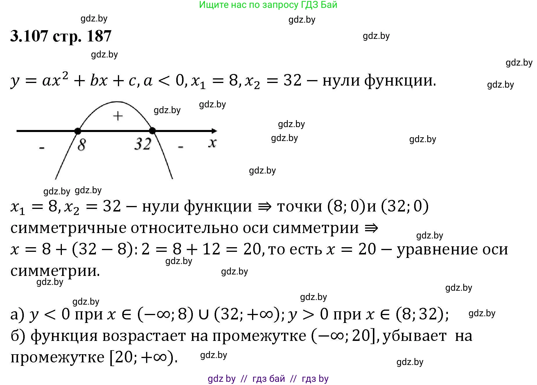
3.107. Известно, что ветви параболы $y = ax^2 + bx + c$ направлены вниз, а нулями функции являются числа 8 и 32.Найдите промежутки:

а) знакопостоянства функции;

б) монотонности функции.

Решение. №3.107 (с. 187)
Алгебра, 8 класс Учебник, авторы: Арефьева Ирина Глебовна, Пирютко Ольга Николаевна, издательство Адукацыя i выхаванне, Минск, 2024, бирюзового цвета, страница 187, номер 3.107, Решение
Решение 2. №3.107 (с. 187)

Дана квадратичная функция $y = ax^2 + bx + c$. Из условия задачи известно:

  1. Ветви параболы направлены вниз. Это означает, что старший коэффициент $a < 0$.
  2. Нулями функции являются числа 8 и 32. Это означает, что парабола пересекает ось абсцисс (ось Ox) в точках $x_1 = 8$ и $x_2 = 32$.

На основе этих данных найдем требуемые промежутки.

а) знаконопостоянства функции;

Промежутки знакопостоянства — это интервалы, на которых функция принимает только положительные или только отрицательные значения. Поскольку ветви параболы направлены вниз, её график находится выше оси Ox между корнями и ниже оси Ox за пределами интервала между корнями.

  • Функция положительна ($y > 0$) на интервале между нулями: $(8; 32)$.
  • Функция отрицательна ($y < 0$) на интервалах левее меньшего корня и правее большего корня: $(-\infty; 8)$ и $(32; \infty)$.

Ответ: функция положительна на промежутке $(8; 32)$; функция отрицательна на промежутках $(-\infty; 8) \cup (32; \infty)$.

б) монотонности функции.

Промежутки монотонности (возрастания и убывания) параболы определяются её вершиной. Абсцисса вершины $x_v$ является точкой, где возрастание сменяется убыванием (или наоборот). Для параболы, абсцисса вершины находится ровно посередине между её нулями.
Найдем абсциссу вершины:
$x_v = \frac{x_1 + x_2}{2} = \frac{8 + 32}{2} = \frac{40}{2} = 20$.
Так как ветви параболы направлены вниз ($a < 0$), функция возрастает до вершины и убывает после неё.

  • Промежуток возрастания: $(-\infty; 20]$.
  • Промежуток убывания: $[20; \infty)$.

Ответ: функция возрастает на промежутке $(-\infty; 20]$; функция убывает на промежутке $[20; \infty)$.

Помогло решение? Оставьте отзыв в комментариях ниже.

Присоединяйтесь к Телеграм-группе @gdz_by_belarus

Присоединиться

Мы подготовили для вас ответ c подробным объяснением домашего задания по алгебре за 8 класс, для упражнения номер 3.107 расположенного на странице 187 к учебнику 2024 года издания для учащихся школ и гимназий.

Теперь на нашем сайте ГДЗ.ТОП вы всегда легко и бесплатно найдёте условие с правильным ответом на вопрос «Как решить ДЗ» и «Как сделать» задание по алгебре к упражнению №3.107 (с. 187), авторов: Арефьева (Ирина Глебовна), Пирютко (Ольга Николаевна), учебного пособия издательства Адукацыя i выхаванне.