Номер 3.111, страница 187 - гдз по алгебре 8 класс учебник Арефьева, Пирютко

Алгебра, 8 класс Учебник, авторы: Арефьева Ирина Глебовна, Пирютко Ольга Николаевна, издательство Адукацыя i выхаванне, Минск, 2024, бирюзового цвета

Авторы: Арефьева И. Г., Пирютко О. Н.

Тип: Учебник

Издательство: Адукацыя i выхаванне

Год издания: 2024 - 2025

Цвет обложки: бирюзовый с графиком

ISBN: ISBN 978-985-03-4081-8

Допущено Министерством образования Республики Беларусь

Популярные ГДЗ в 8 классе

Глава 3. Квадратичная функция. Параграф 14. Монотонность, промежутки знакопостоянства квадратичной функции - номер 3.111, страница 187.

№3.111 (с. 187)
Условие. №3.111 (с. 187)
скриншот условия
Алгебра, 8 класс Учебник, авторы: Арефьева Ирина Глебовна, Пирютко Ольга Николаевна, издательство Адукацыя i выхаванне, Минск, 2024, бирюзового цвета, страница 187, номер 3.111, Условие

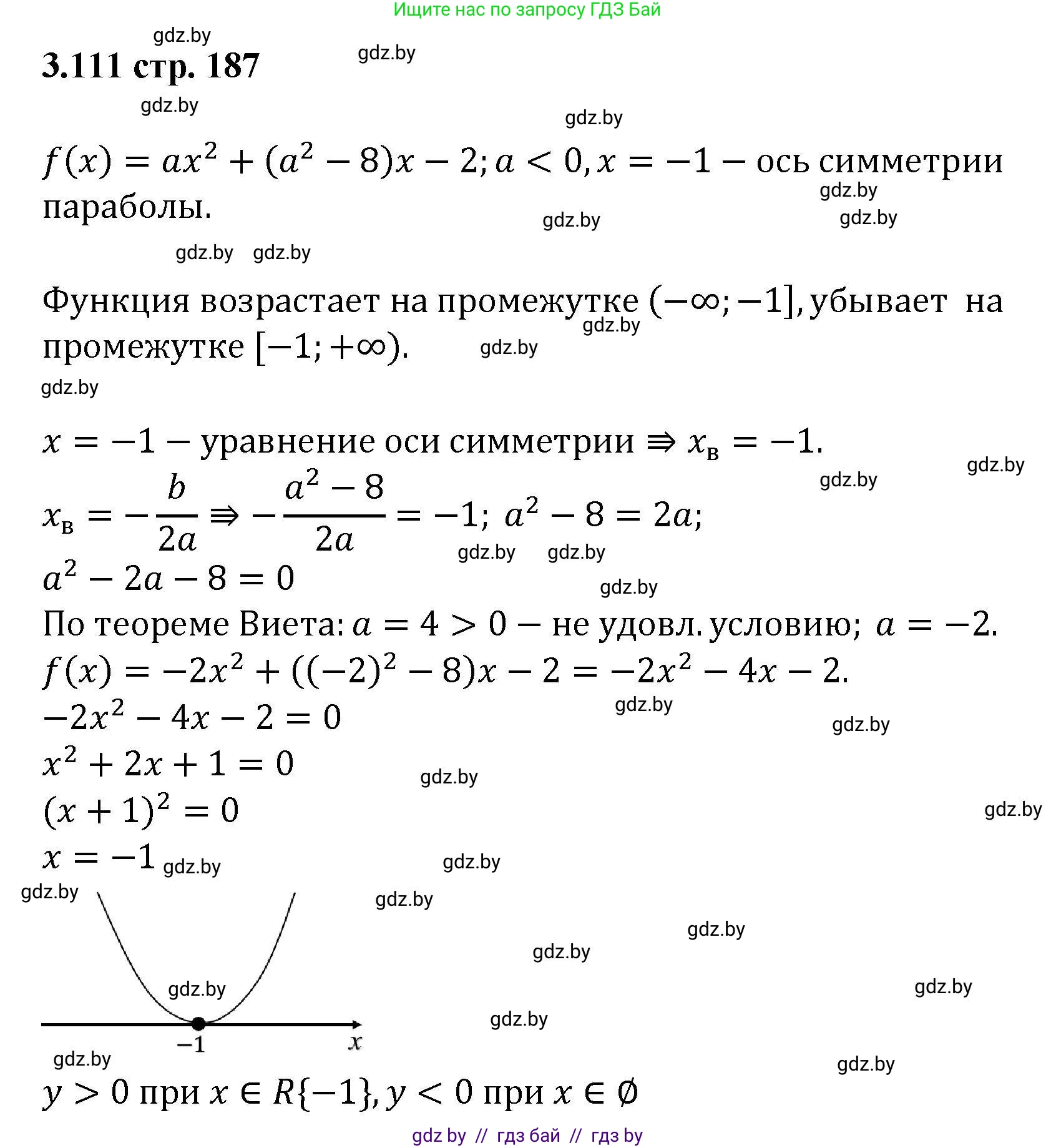
3.111. Прямая $x = -1$ является осью симметрии параболы $f(x) = ax^2 + (a^2 - 8)x - 2$, ветви которой направлены вниз. Найдите промежутки монотонности и промежутки знакопостоянства функции $y = f(x)$.

Решение. №3.111 (с. 187)
Алгебра, 8 класс Учебник, авторы: Арефьева Ирина Глебовна, Пирютко Ольга Николаевна, издательство Адукацыя i выхаванне, Минск, 2024, бирюзового цвета, страница 187, номер 3.111, Решение
Решение 2. №3.111 (с. 187)

Дана квадратичная функция $f(x) = ax^2 + (a^2 - 8)x - 2$. Графиком этой функции является парабола.

1. Нахождение коэффициента $a$

Уравнение оси симметрии параболы $y = Ax^2 + Bx + C$ определяется формулой $x_0 = -\frac{B}{2A}$. В нашем случае $A=a$ и $B = a^2-8$. По условию задачи, осью симметрии является прямая $x = -1$.

Составим и решим уравнение:

$-1 = -\frac{a^2-8}{2a}$

$1 = \frac{a^2-8}{2a}$

При условии $a \neq 0$, имеем:

$2a = a^2 - 8$

$a^2 - 2a - 8 = 0$

Решим полученное квадратное уравнение. По теореме Виета, сумма корней равна 2, а их произведение равно -8. Следовательно, корни уравнения: $a_1 = 4$ и $a_2 = -2$.

В условии сказано, что ветви параболы направлены вниз. Это означает, что коэффициент при $x^2$ должен быть отрицательным, то есть $a < 0$. Из двух найденных значений этому условию удовлетворяет только $a = -2$.

2. Определение итогового вида функции

Подставим найденное значение $a = -2$ в исходное уравнение функции:

$f(x) = -2x^2 + ((-2)^2 - 8)x - 2$

$f(x) = -2x^2 + (4 - 8)x - 2$

$f(x) = -2x^2 - 4x - 2$

3. Нахождение промежутков монотонности и знакопостоянства

Теперь, имея уравнение параболы $f(x) = -2x^2 - 4x - 2$, мы можем определить требуемые промежутки.

Промежутки монотонности:Вершина параболы находится на оси симметрии $x = -1$. Так как ветви параболы направлены вниз ($a = -2 < 0$), функция возрастает на промежутке слева от вершины и убывает на промежутке справа от нее. Ответ: функция возрастает на промежутке $(-\infty, -1]$ и убывает на промежутке $[-1, \infty)$.

Промежутки знакопостоянства:Для нахождения промежутков знакопостоянства найдем нули функции (точки пересечения с осью абсцисс), решив уравнение $f(x) = 0$.

$-2x^2 - 4x - 2 = 0$

Разделим обе части уравнения на -2:

$x^2 + 2x + 1 = 0$

$(x + 1)^2 = 0$

Уравнение имеет один корень $x = -1$. Это означает, что парабола касается оси Ox в своей вершине. Поскольку ветви параболы направлены вниз, функция принимает значение 0 в точке $x = -1$ и отрицательные значения во всех остальных точках. Положительных значений функция не принимает. Ответ: функция отрицательна ($f(x) < 0$) при $x \in (-\infty, -1) \cup (-1, \infty)$.

Помогло решение? Оставьте отзыв в комментариях ниже.

Присоединяйтесь к Телеграм-группе @gdz_by_belarus

Присоединиться

Мы подготовили для вас ответ c подробным объяснением домашего задания по алгебре за 8 класс, для упражнения номер 3.111 расположенного на странице 187 к учебнику 2024 года издания для учащихся школ и гимназий.

Теперь на нашем сайте ГДЗ.ТОП вы всегда легко и бесплатно найдёте условие с правильным ответом на вопрос «Как решить ДЗ» и «Как сделать» задание по алгебре к упражнению №3.111 (с. 187), авторов: Арефьева (Ирина Глебовна), Пирютко (Ольга Николаевна), учебного пособия издательства Адукацыя i выхаванне.