Номер 3.118, страница 188 - гдз по алгебре 8 класс учебник Арефьева, Пирютко

Алгебра, 8 класс Учебник, авторы: Арефьева Ирина Глебовна, Пирютко Ольга Николаевна, издательство Адукацыя i выхаванне, Минск, 2024, бирюзового цвета

Авторы: Арефьева И. Г., Пирютко О. Н.

Тип: Учебник

Издательство: Адукацыя i выхаванне

Год издания: 2024 - 2025

Цвет обложки: бирюзовый с графиком

ISBN: ISBN 978-985-03-4081-8

Допущено Министерством образования Республики Беларусь

Популярные ГДЗ в 8 классе

Глава 3. Квадратичная функция. Параграф 14. Монотонность, промежутки знакопостоянства квадратичной функции - номер 3.118, страница 188.

№3.118 (с. 188)
Условие. №3.118 (с. 188)
скриншот условия
Алгебра, 8 класс Учебник, авторы: Арефьева Ирина Глебовна, Пирютко Ольга Николаевна, издательство Адукацыя i выхаванне, Минск, 2024, бирюзового цвета, страница 188, номер 3.118, Условие

3.118. Постройте график квадратичной функции и найдите промежуток возрастания функции:

а) $y = (x + 2)^2$;

б) $y = -x^2 + 1$;

в) $y = -2(x - 3)^2$.

Решение. №3.118 (с. 188)
Алгебра, 8 класс Учебник, авторы: Арефьева Ирина Глебовна, Пирютко Ольга Николаевна, издательство Адукацыя i выхаванне, Минск, 2024, бирюзового цвета, страница 188, номер 3.118, Решение Алгебра, 8 класс Учебник, авторы: Арефьева Ирина Глебовна, Пирютко Ольга Николаевна, издательство Адукацыя i выхаванне, Минск, 2024, бирюзового цвета, страница 188, номер 3.118, Решение (продолжение 2)
Решение 2. №3.118 (с. 188)

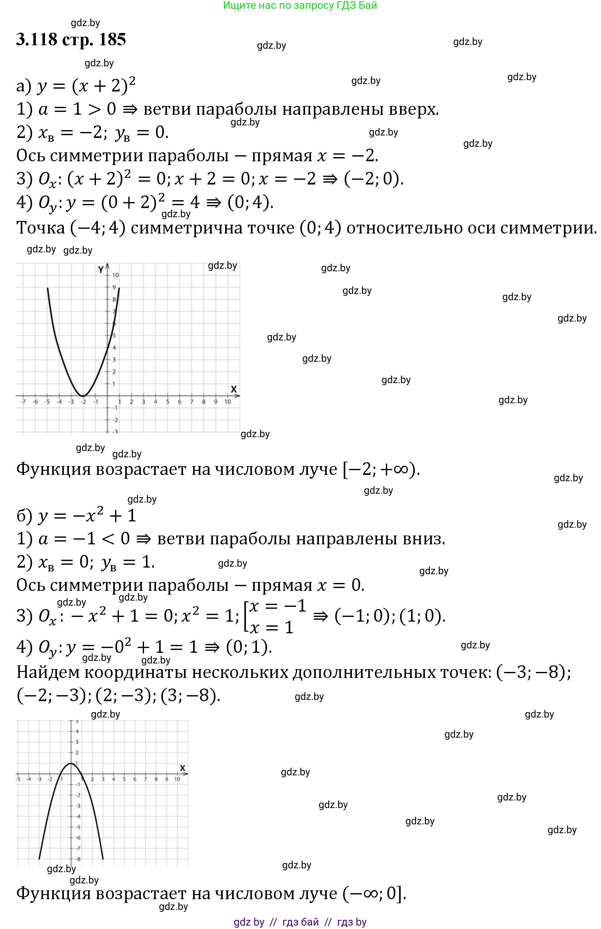
а) $y = (x + 2)^2$

График функции $y = (x + 2)^2$ — это парабола. Данная функция является частным случаем квадратичной функции в вершинной форме $y = a(x - h)^2 + k$, где коэффициент $a=1$, а вершина находится в точке $(h, k)$.

Построение графика:

  1. Функция $y = (x + 2)^2$ может быть записана как $y = (x - (-2))^2 + 0$. Отсюда видно, что вершина параболы находится в точке с координатами $(-2, 0)$.
  2. Коэффициент при скобке $a = 1$. Так как $a > 0$, ветви параболы направлены вверх.
  3. График данной функции можно получить из графика базовой параболы $y = x^2$ путем сдвига на 2 единицы влево по оси абсцисс (Ox).
  4. Ось симметрии параболы — вертикальная прямая $x = -2$.
  5. Для более точного построения найдем несколько точек, принадлежащих графику:
    • Вершина: $(-2, 0)$
    • Если $x = -1$, то $y = (-1 + 2)^2 = 1^2 = 1$. Точка $(-1, 1)$.
    • Если $x = -3$, то $y = (-3 + 2)^2 = (-1)^2 = 1$. Точка $(-3, 1)$.
    • Если $x = 0$, то $y = (0 + 2)^2 = 2^2 = 4$. Точка $(0, 4)$.

Промежуток возрастания:
Поскольку ветви параболы направлены вверх, функция убывает на луче слева от вершины и возрастает на луче справа от вершины. Координата x вершины равна -2. Следовательно, функция возрастает при $x \ge -2$.

Ответ: $[-2; +\infty)$.


б) $y = -x^2 + 1$

График функции $y = -x^2 + 1$ — это парабола. Запишем функцию в вершинной форме $y = a(x - h)^2 + k$: $y = -1(x - 0)^2 + 1$.

Построение графика:

  1. Из вершинной формы $y = -1(x - 0)^2 + 1$ видно, что вершина параболы находится в точке с координатами $(0, 1)$.
  2. Коэффициент $a = -1$. Так как $a < 0$, ветви параболы направлены вниз.
  3. График данной функции можно получить из графика параболы $y = -x^2$ (которая является отражением $y = x^2$ относительно оси Ox) путем сдвига на 1 единицу вверх по оси ординат (Oy).
  4. Ось симметрии параболы — прямая $x = 0$ (совпадает с осью Oy).
  5. Найдем несколько точек для построения:
    • Вершина: $(0, 1)$
    • Если $x = 1$, то $y = -1^2 + 1 = 0$. Точка $(1, 0)$.
    • Если $x = -1$, то $y = -(-1)^2 + 1 = 0$. Точка $(-1, 0)$.
    • Если $x = 2$, то $y = -2^2 + 1 = -3$. Точка $(2, -3)$.

Промежуток возрастания:
Поскольку ветви параболы направлены вниз, функция возрастает на луче слева от вершины и убывает на луче справа от вершины. Координата x вершины равна 0. Следовательно, функция возрастает при $x \le 0$.

Ответ: $(-\infty; 0]$.


в) $y = -2(x - 3)^2$

График функции $y = -2(x - 3)^2$ — это парабола. Функция уже представлена в вершинной форме $y = a(x - h)^2 + k$, где $a=-2$, $h=3$, $k=0$.

Построение графика:

  1. Из уравнения $y = -2(x - 3)^2 + 0$ определяем, что вершина параболы находится в точке $(3, 0)$.
  2. Коэффициент $a = -2$. Так как $a < 0$, ветви параболы направлены вниз. Поскольку $|a| = 2 > 1$, парабола будет "уже" (растянута вдоль оси Oy в 2 раза) по сравнению с параболой $y=-x^2$.
  3. График данной функции можно получить из графика $y = -2x^2$ путем сдвига на 3 единицы вправо по оси Ox.
  4. Ось симметрии параболы — вертикальная прямая $x = 3$.
  5. Найдем несколько точек для построения:
    • Вершина: $(3, 0)$
    • Если $x = 4$, то $y = -2(4 - 3)^2 = -2(1)^2 = -2$. Точка $(4, -2)$.
    • Если $x = 2$, то $y = -2(2 - 3)^2 = -2(-1)^2 = -2$. Точка $(2, -2)$.
    • Если $x = 5$, то $y = -2(5 - 3)^2 = -2(2)^2 = -8$. Точка $(5, -8)$.

Промежуток возрастания:
Поскольку ветви параболы направлены вниз, функция возрастает на луче слева от вершины и убывает на луче справа от нее. Координата x вершины равна 3. Следовательно, функция возрастает при $x \le 3$.

Ответ: $(-\infty; 3]$.

Помогло решение? Оставьте отзыв в комментариях ниже.

Присоединяйтесь к Телеграм-группе @gdz_by_belarus

Присоединиться

Мы подготовили для вас ответ c подробным объяснением домашего задания по алгебре за 8 класс, для упражнения номер 3.118 расположенного на странице 188 к учебнику 2024 года издания для учащихся школ и гимназий.

Теперь на нашем сайте ГДЗ.ТОП вы всегда легко и бесплатно найдёте условие с правильным ответом на вопрос «Как решить ДЗ» и «Как сделать» задание по алгебре к упражнению №3.118 (с. 188), авторов: Арефьева (Ирина Глебовна), Пирютко (Ольга Николаевна), учебного пособия издательства Адукацыя i выхаванне.