Номер 3.123, страница 189 - гдз по алгебре 8 класс учебник Арефьева, Пирютко
Авторы: Арефьева И. Г., Пирютко О. Н.
Тип: Учебник
Издательство: Адукацыя i выхаванне
Год издания: 2024 - 2025
Цвет обложки: бирюзовый с графиком
ISBN: ISBN 978-985-03-4081-8
Допущено Министерством образования Республики Беларусь
Популярные ГДЗ в 8 классе
Глава 3. Квадратичная функция. Параграф 14. Монотонность, промежутки знакопостоянства квадратичной функции - номер 3.123, страница 189.
№3.123 (с. 189)
Условие. №3.123 (с. 189)
скриншот условия
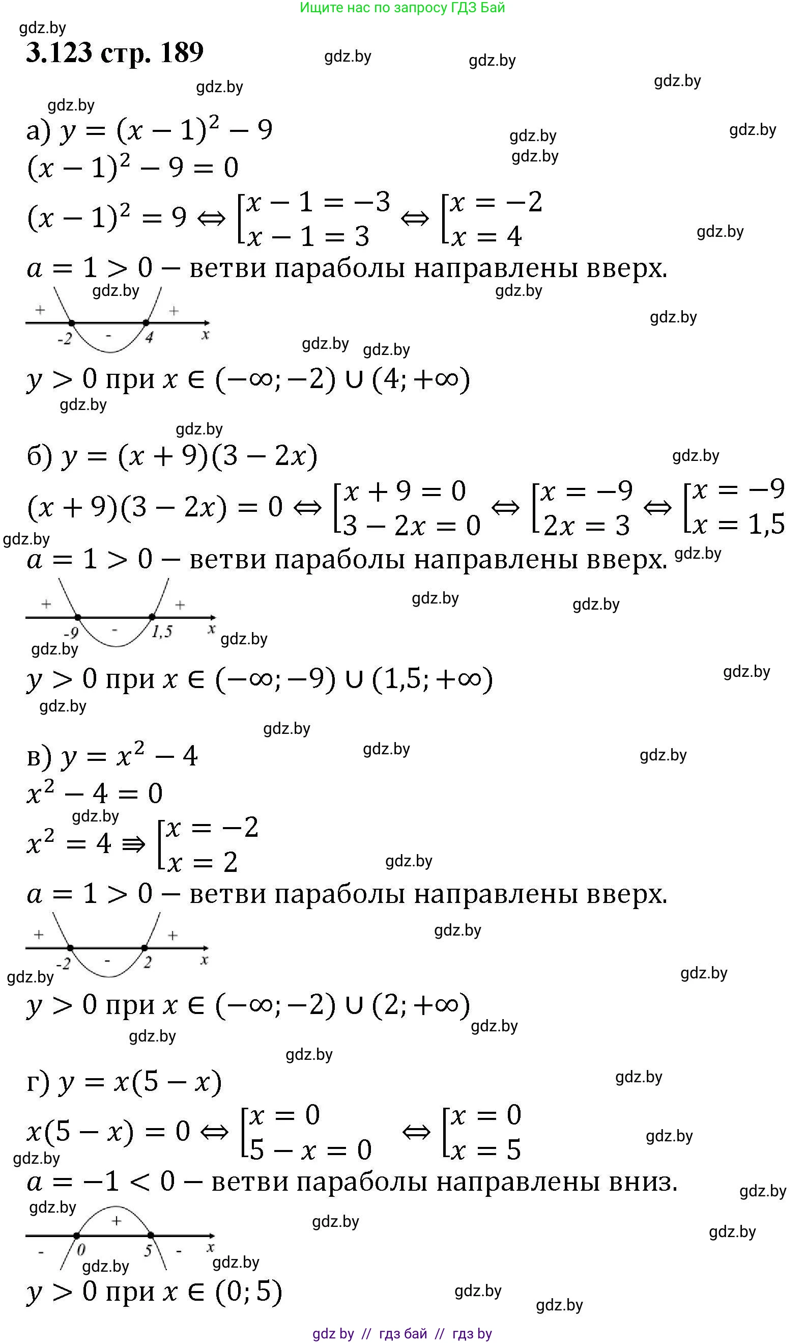
3.123. Найдите значения аргумента, при которых функция принимает положительные значения:
а) $y = (x - 1)^2 - 9$;
б) $y = (x + 9)(3 - 2x)$;
в) $y = x^2 - 4$;
г) $y = x(5 - x)$.
Решение. №3.123 (с. 189)
Решение 2. №3.123 (с. 189)
а) Решим неравенство для функции $y = (x - 1)^2 - 9$:$$(x - 1)^2 - 9 > 0$$
Воспользуемся формулой разности квадратов $a^2 - b^2 = (a-b)(a+b)$:$$((x - 1) - 3)((x - 1) + 3) > 0$$$$(x - 4)(x + 2) > 0$$
Корни соответствующего уравнения $(x - 4)(x + 2) = 0$ равны $x_1 = -2$ и $x_2 = 4$. Графиком функции является парабола, ветви которой направлены вверх (коэффициент при $x^2$ положителен). Следовательно, функция принимает положительные значения при значениях аргумента, находящихся вне интервала между корнями.
Ответ: $x \in (-\infty; -2) \cup (4; +\infty)$.
б) Решим неравенство для функции $y = (x + 9)(3 - 2x)$:$$(x + 9)(3 - 2x) > 0$$
Найдем корни соответствующего уравнения $(x + 9)(3 - 2x) = 0$:$$x + 9 = 0 \implies x_1 = -9$$$$3 - 2x = 0 \implies 2x = 3 \implies x_2 = \frac{3}{2}$$
Графиком функции является парабола. Раскрыв скобки, получим $y = -2x^2 - 15x + 27$. Так как коэффициент при $x^2$ отрицателен (-2), ветви параболы направлены вниз. Следовательно, функция принимает положительные значения между корнями.
Ответ: $x \in (-9; 1\frac{1}{2})$.
в) Решим неравенство для функции $y = x^2 - 4$:$$x^2 - 4 > 0$$
Разложим левую часть по формуле разности квадратов:$$(x - 2)(x + 2) > 0$$
Корни уравнения $(x - 2)(x + 2) = 0$ равны $x_1 = -2$ и $x_2 = 2$. Графиком функции является парабола с ветвями, направленными вверх. Следовательно, функция положительна вне интервала между корнями.
Ответ: $x \in (-\infty; -2) \cup (2; +\infty)$.
г) Решим неравенство для функции $y = x(5 - x)$:$$x(5 - x) > 0$$
Корни уравнения $x(5 - x) = 0$ равны $x_1 = 0$ и $x_2 = 5$.
Графиком функции является парабола $y = -x^2 + 5x$. Ветви параболы направлены вниз, так как коэффициент при $x^2$ отрицателен (-1). Следовательно, функция принимает положительные значения между корнями.
Ответ: $x \in (0; 5)$.
Другие задания:
Помогло решение? Оставьте отзыв в комментариях ниже.
Присоединяйтесь к Телеграм-группе @gdz_by_belarus
ПрисоединитьсяМы подготовили для вас ответ c подробным объяснением домашего задания по алгебре за 8 класс, для упражнения номер 3.123 расположенного на странице 189 к учебнику 2024 года издания для учащихся школ и гимназий.
Теперь на нашем сайте ГДЗ.ТОП вы всегда легко и бесплатно найдёте условие с правильным ответом на вопрос «Как решить ДЗ» и «Как сделать» задание по алгебре к упражнению №3.123 (с. 189), авторов: Арефьева (Ирина Глебовна), Пирютко (Ольга Николаевна), учебного пособия издательства Адукацыя i выхаванне.