Номер 3.115, страница 188 - гдз по алгебре 8 класс учебник Арефьева, Пирютко

Алгебра, 8 класс Учебник, авторы: Арефьева Ирина Глебовна, Пирютко Ольга Николаевна, издательство Адукацыя i выхаванне, Минск, 2024, бирюзового цвета

Авторы: Арефьева И. Г., Пирютко О. Н.

Тип: Учебник

Издательство: Адукацыя i выхаванне

Год издания: 2024 - 2025

Цвет обложки: бирюзовый с графиком

ISBN: ISBN 978-985-03-4081-8

Допущено Министерством образования Республики Беларусь

Популярные ГДЗ в 8 классе

Глава 3. Квадратичная функция. Параграф 14. Монотонность, промежутки знакопостоянства квадратичной функции - номер 3.115, страница 188.

№3.115 (с. 188)
Условие. №3.115 (с. 188)
скриншот условия
Алгебра, 8 класс Учебник, авторы: Арефьева Ирина Глебовна, Пирютко Ольга Николаевна, издательство Адукацыя i выхаванне, Минск, 2024, бирюзового цвета, страница 188, номер 3.115, Условие

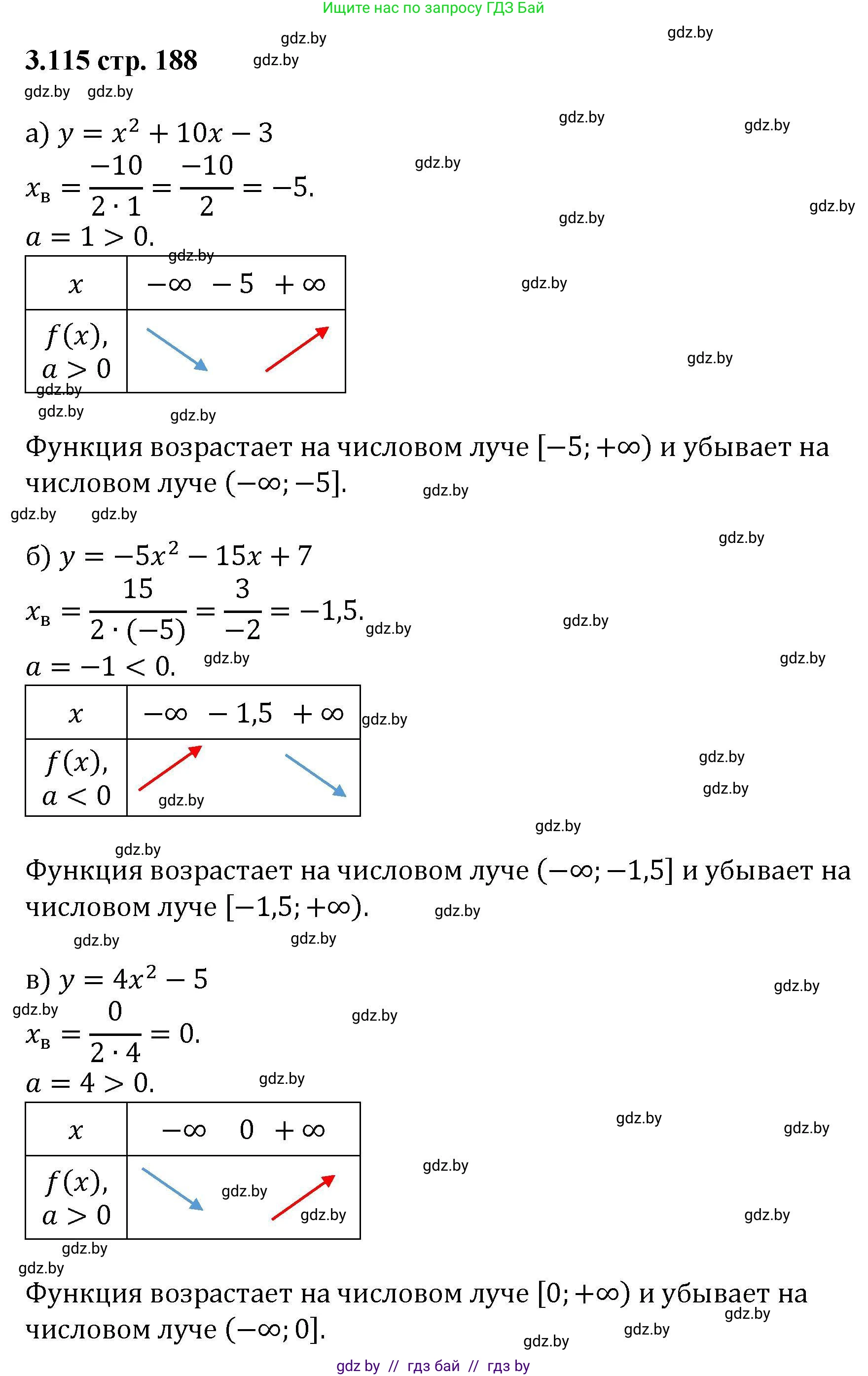
3.115. Найдите промежутки возрастания и убывания квадратичной функции, используя алгоритм:

a) $y = x^2 + 10x - 3;$

б) $y = -5x^2 - 15x + 7;$

в) $y = 4x^2 - 5;$

г) $y = -8x^2 + 2x.$

Решение. №3.115 (с. 188)
Алгебра, 8 класс Учебник, авторы: Арефьева Ирина Глебовна, Пирютко Ольга Николаевна, издательство Адукацыя i выхаванне, Минск, 2024, бирюзового цвета, страница 188, номер 3.115, Решение Алгебра, 8 класс Учебник, авторы: Арефьева Ирина Глебовна, Пирютко Ольга Николаевна, издательство Адукацыя i выхаванне, Минск, 2024, бирюзового цвета, страница 188, номер 3.115, Решение (продолжение 2)
Решение 2. №3.115 (с. 188)

Для нахождения промежутков возрастания и убывания квадратичной функции $y = ax^2 + bx + c$ используется следующий алгоритм:

  1. Определить направление ветвей параболы по знаку коэффициента $a$. Если $a > 0$, ветви направлены вверх. Если $a < 0$, ветви направлены вниз.
  2. Найти абсциссу вершины параболы по формуле $x_0 = -\frac{b}{2a}$.
  3. На основе направления ветвей и абсциссы вершины определить промежутки.
    • Если $a > 0$, функция убывает на $(-\infty, x_0]$ и возрастает на $[x_0, +\infty)$.
    • Если $a < 0$, функция возрастает на $(-\infty, x_0]$ и убывает на $[x_0, +\infty)$.

Применим этот алгоритм к каждой из заданных функций.

а) Для функции $y = x^2 + 10x - 3$ имеем коэффициенты: $a = 1$, $b = 10$.

Так как $a = 1 > 0$, ветви параболы направлены вверх.

Найдем абсциссу вершины параболы: $x_0 = -\frac{b}{2a} = -\frac{10}{2 \cdot 1} = -5$.

Следовательно, функция убывает на промежутке $(-\infty, -5]$ и возрастает на промежутке $[-5, +\infty)$.

Ответ: функция возрастает на промежутке $[-5, +\infty)$, функция убывает на промежутке $(-\infty, -5]$.

б) Для функции $y = -5x^2 - 15x + 7$ имеем коэффициенты: $a = -5$, $b = -15$.

Так как $a = -5 < 0$, ветви параболы направлены вниз.

Найдем абсциссу вершины параболы: $x_0 = -\frac{b}{2a} = -\frac{-15}{2 \cdot (-5)} = \frac{15}{-10} = -\frac{3}{2} = -1\frac{1}{2}$.

Следовательно, функция возрастает на промежутке $(-\infty, -1\frac{1}{2}]$ и убывает на промежутке $[-1\frac{1}{2}, +\infty)$.

Ответ: функция возрастает на промежутке $(-\infty, -\mathbf{1}\frac{1}{2}]$, функция убывает на промежутке $[-\mathbf{1}\frac{1}{2}, +\infty)$.

в) Для функции $y = 4x^2 - 5$ имеем коэффициенты: $a = 4$, $b = 0$.

Так как $a = 4 > 0$, ветви параболы направлены вверх.

Найдем абсциссу вершины параболы: $x_0 = -\frac{b}{2a} = -\frac{0}{2 \cdot 4} = 0$.

Следовательно, функция убывает на промежутке $(-\infty, 0]$ и возрастает на промежутке $[0, +\infty)$.

Ответ: функция возрастает на промежутке $[0, +\infty)$, функция убывает на промежутке $(-\infty, 0]$.

г) Для функции $y = -8x^2 + 2x$ имеем коэффициенты: $a = -8$, $b = 2$.

Так как $a = -8 < 0$, ветви параболы направлены вниз.

Найдем абсциссу вершины параболы: $x_0 = -\frac{b}{2a} = -\frac{2}{2 \cdot (-8)} = -\frac{2}{-16} = \frac{1}{8}$.

Следовательно, функция возрастает на промежутке $(-\infty, \frac{1}{8}]$ и убывает на промежутке $[\frac{1}{8}, +\infty)$.

Ответ: функция возрастает на промежутке $(-\infty, \frac{1}{8}]$, функция убывает на промежутке $[\frac{1}{8}, +\infty)$.

Помогло решение? Оставьте отзыв в комментариях ниже.

Присоединяйтесь к Телеграм-группе @gdz_by_belarus

Присоединиться

Мы подготовили для вас ответ c подробным объяснением домашего задания по алгебре за 8 класс, для упражнения номер 3.115 расположенного на странице 188 к учебнику 2024 года издания для учащихся школ и гимназий.

Теперь на нашем сайте ГДЗ.ТОП вы всегда легко и бесплатно найдёте условие с правильным ответом на вопрос «Как решить ДЗ» и «Как сделать» задание по алгебре к упражнению №3.115 (с. 188), авторов: Арефьева (Ирина Глебовна), Пирютко (Ольга Николаевна), учебного пособия издательства Адукацыя i выхаванне.