Номер 3.222, страница 209 - гдз по алгебре 8 класс учебник Арефьева, Пирютко

Алгебра, 8 класс Учебник, авторы: Арефьева Ирина Глебовна, Пирютко Ольга Николаевна, издательство Адукацыя i выхаванне, Минск, 2024, бирюзового цвета

Авторы: Арефьева И. Г., Пирютко О. Н.

Тип: Учебник

Издательство: Адукацыя i выхаванне

Год издания: 2024 - 2025

Цвет обложки: бирюзовый с графиком

ISBN: ISBN 978-985-03-4081-8

Допущено Министерством образования Республики Беларусь

Популярные ГДЗ в 8 классе

Глава 3. Квадратичная функция. Параграф 16. Системы и совокупности квадратных неравенств - номер 3.222, страница 209.

№3.222 (с. 209)
Условие. №3.222 (с. 209)
скриншот условия
Алгебра, 8 класс Учебник, авторы: Арефьева Ирина Глебовна, Пирютко Ольга Николаевна, издательство Адукацыя i выхаванне, Минск, 2024, бирюзового цвета, страница 209, номер 3.222, Условие

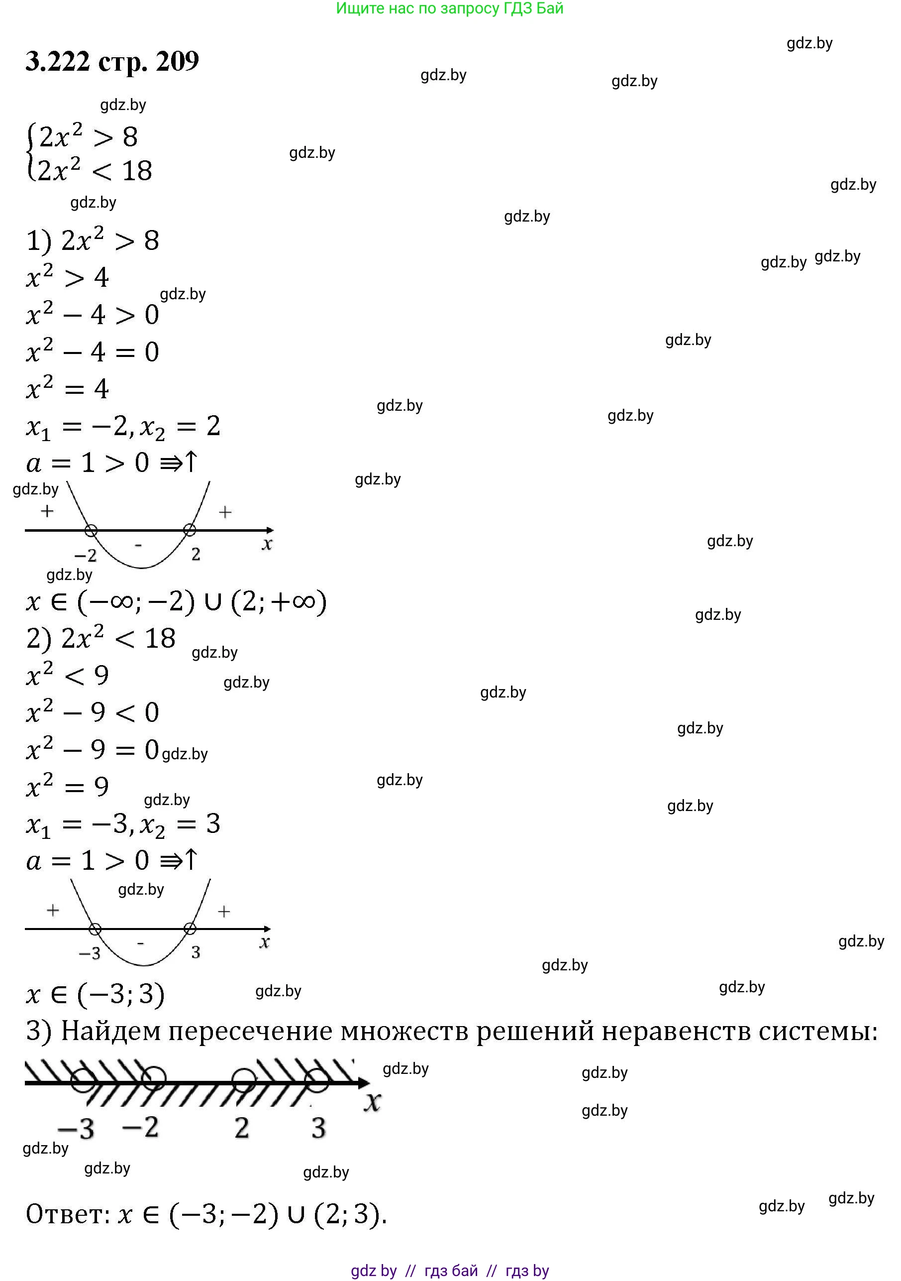
3.222. Найдите все значения аргумента, при которых график функции $y = 2x^2$ расположен выше прямой $y = 8$ и ниже прямой $y = 18$.

Решение. №3.222 (с. 209)
Алгебра, 8 класс Учебник, авторы: Арефьева Ирина Глебовна, Пирютко Ольга Николаевна, издательство Адукацыя i выхаванне, Минск, 2024, бирюзового цвета, страница 209, номер 3.222, Решение
Решение 2. №3.222 (с. 209)

Чтобы найти значения аргумента $x$, при которых график функции $y = 2x^2$ расположен выше прямой $y = 8$ и ниже прямой $y = 18$, необходимо решить двойное неравенство:

$$8 < y < 18$$

Подставляем выражение для функции $y = 2x^2$ в это неравенство:

$$8 < 2x^2 < 18$$

Данное двойное неравенство равносильно системе двух неравенств, которые должны выполняться одновременно:

$$ \begin{cases} 2x^2 > 8 \\ 2x^2 < 18 \end{cases} $$

Решим каждое неравенство по отдельности.

1. Решаем первое неравенство:

$$2x^2 > 8$$

Разделим обе части неравенства на 2:

$$x^2 > 4$$

Это неравенство справедливо, когда модуль $x$ больше 2 ($|x| > 2$). Решением являются два интервала:

$$x \in (-\infty; -2) \cup (2; +\infty)$$

2. Решаем второе неравенство:

$$2x^2 < 18$$

Разделим обе части неравенства на 2:

$$x^2 < 9$$

Это неравенство справедливо, когда модуль $x$ меньше 3 ($|x| < 3$). Решением является интервал:

$$x \in (-3; 3)$$

3. Находим общее решение.

Искомые значения аргумента $x$ должны удовлетворять обоим условиям. Для этого найдем пересечение полученных множеств решений:

$$ \left( (-\infty; -2) \cup (2; +\infty) \right) \cap (-3; 3) $$

В результате пересечения получаем объединение двух интервалов: от -3 до -2 и от 2 до 3, не включая концы интервалов.

Ответ: $x \in (-3; -2) \cup (2; 3)$.

Помогло решение? Оставьте отзыв в комментариях ниже.

Присоединяйтесь к Телеграм-группе @gdz_by_belarus

Присоединиться

Мы подготовили для вас ответ c подробным объяснением домашего задания по алгебре за 8 класс, для упражнения номер 3.222 расположенного на странице 209 к учебнику 2024 года издания для учащихся школ и гимназий.

Теперь на нашем сайте ГДЗ.ТОП вы всегда легко и бесплатно найдёте условие с правильным ответом на вопрос «Как решить ДЗ» и «Как сделать» задание по алгебре к упражнению №3.222 (с. 209), авторов: Арефьева (Ирина Глебовна), Пирютко (Ольга Николаевна), учебного пособия издательства Адукацыя i выхаванне.