Номер 3.215, страница 208 - гдз по алгебре 8 класс учебник Арефьева, Пирютко

Алгебра, 8 класс Учебник, авторы: Арефьева Ирина Глебовна, Пирютко Ольга Николаевна, издательство Адукацыя i выхаванне, Минск, 2024, бирюзового цвета

Авторы: Арефьева И. Г., Пирютко О. Н.

Тип: Учебник

Издательство: Адукацыя i выхаванне

Год издания: 2024 - 2025

Цвет обложки: бирюзовый с графиком

ISBN: ISBN 978-985-03-4081-8

Допущено Министерством образования Республики Беларусь

Популярные ГДЗ в 8 классе

Глава 3. Квадратичная функция. Параграф 16. Системы и совокупности квадратных неравенств - номер 3.215, страница 208.

№3.215 (с. 208)
Условие. №3.215 (с. 208)
скриншот условия
Алгебра, 8 класс Учебник, авторы: Арефьева Ирина Глебовна, Пирютко Ольга Николаевна, издательство Адукацыя i выхаванне, Минск, 2024, бирюзового цвета, страница 208, номер 3.215, Условие

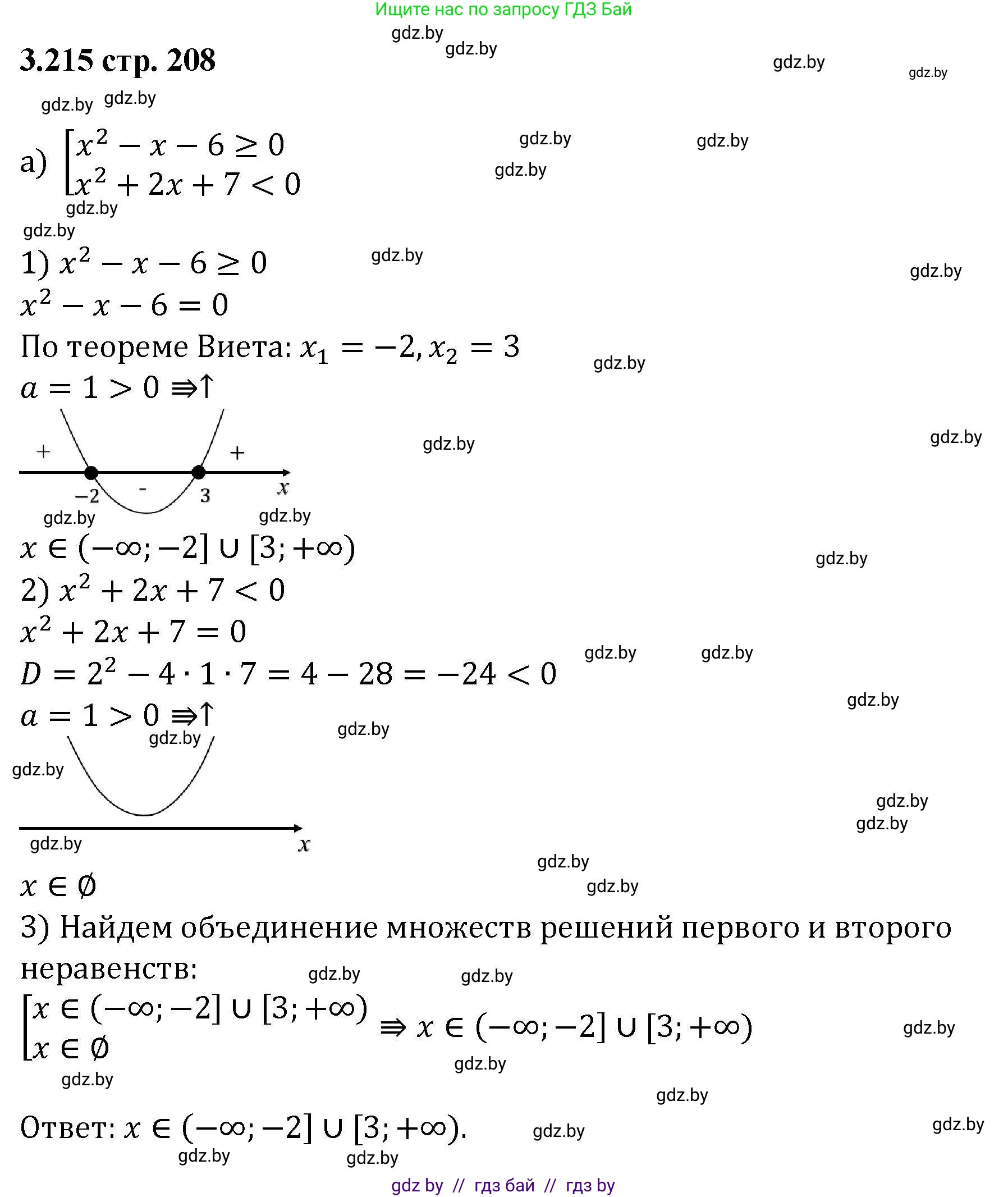
3.215. Решите совокупность квадратных неравенств:

a) $ \left[ \begin{array}{l} x^2 + x - 6 \ge 0, \\ x^2 + 2x + 7 < 0; \end{array} \right. $

б) $ \left[ \begin{array}{l} x^2 - 4x + 3 < 0, \\ 2x^2 + x + 1 \ge 0. \end{array} \right. $

Решение. №3.215 (с. 208)
Алгебра, 8 класс Учебник, авторы: Арефьева Ирина Глебовна, Пирютко Ольга Николаевна, издательство Адукацыя i выхаванне, Минск, 2024, бирюзового цвета, страница 208, номер 3.215, Решение Алгебра, 8 класс Учебник, авторы: Арефьева Ирина Глебовна, Пирютко Ольга Николаевна, издательство Адукацыя i выхаванне, Минск, 2024, бирюзового цвета, страница 208, номер 3.215, Решение (продолжение 2)
Решение 2. №3.215 (с. 208)

a) Требуется решить совокупность, то есть найти объединение решений двух неравенств:
1) $x^2 + x - 6 \ge 0$
2) $x^2 + 2x + 7 < 0$

Решение неравенства 1: $x^2 + x - 6 \ge 0$

Сначала найдем корни соответствующего квадратного уравнения $x^2 + x - 6 = 0$.
По теореме Виета:
$x_1 + x_2 = -1$
$x_1 \cdot x_2 = -6$
Корни уравнения: $x_1 = -3$ и $x_2 = 2$.

Графиком функции $y = x^2 + x - 6$ является парабола, ветви которой направлены вверх, так как коэффициент при $x^2$ положителен ($a=1 > 0$). Неравенство $\ge 0$ выполняется, когда $x$ находится вне интервала между корнями (включая сами корни).
Следовательно, решение первого неравенства: $x \in (-\infty; -3] \cup [2; +\infty)$.

Решение неравенства 2: $x^2 + 2x + 7 < 0$

Рассмотрим соответствующее квадратное уравнение $x^2 + 2x + 7 = 0$.
Найдем дискриминант:
$D = b^2 - 4ac = 2^2 - 4 \cdot 1 \cdot 7 = 4 - 28 = -24$.

Поскольку дискриминант отрицательный ($D < 0$), а старший коэффициент положителен ($a=1 > 0$), то парабола $y = x^2 + 2x + 7$ полностью лежит выше оси абсцисс. Это означает, что выражение $x^2 + 2x + 7$ всегда положительно.
Следовательно, неравенство $x^2 + 2x + 7 < 0$ не имеет действительных решений. Его множество решений — пустое множество ($\emptyset$).

Решение совокупности

Решение совокупности — это объединение множеств решений каждого неравенства:
$(-\infty; -3] \cup [2; +\infty) \cup \emptyset = (-\infty; -3] \cup [2; +\infty)$.

Ответ: $x \in (-\infty; -3] \cup [2; +\infty)$.

б) Требуется решить совокупность, то есть найти объединение решений двух неравенств:
1) $x^2 - 4x + 3 < 0$
2) $2x^2 + x + 1 \ge 0$

Решение неравенства 1: $x^2 - 4x + 3 < 0$

Сначала найдем корни соответствующего квадратного уравнения $x^2 - 4x + 3 = 0$.
По теореме Виета:
$x_1 + x_2 = 4$
$x_1 \cdot x_2 = 3$
Корни уравнения: $x_1 = 1$ и $x_2 = 3$.

Графиком функции $y = x^2 - 4x + 3$ является парабола, ветви которой направлены вверх ($a=1 > 0$). Неравенство $< 0$ выполняется, когда $x$ находится в интервале между корнями.
Следовательно, решение первого неравенства: $x \in (1; 3)$.

Решение неравенства 2: $2x^2 + x + 1 \ge 0$

Рассмотрим соответствующее квадратное уравнение $2x^2 + x + 1 = 0$.
Найдем дискриминант:
$D = b^2 - 4ac = 1^2 - 4 \cdot 2 \cdot 1 = 1 - 8 = -7$.

Поскольку дискриминант отрицательный ($D < 0$), а старший коэффициент положителен ($a=2 > 0$), то парабола $y = 2x^2 + x + 1$ полностью лежит выше оси абсцисс. Это означает, что выражение $2x^2 + x + 1$ всегда положительно.
Следовательно, неравенство $2x^2 + x + 1 \ge 0$ выполняется для всех действительных чисел $x$.
Решение второго неравенства: $x \in (-\infty; +\infty)$.

Решение совокупности

Решение совокупности — это объединение множеств решений каждого неравенства:
$(1; 3) \cup (-\infty; +\infty) = (-\infty; +\infty)$.

Ответ: $x \in (-\infty; +\infty)$.

Помогло решение? Оставьте отзыв в комментариях ниже.

Присоединяйтесь к Телеграм-группе @gdz_by_belarus

Присоединиться

Мы подготовили для вас ответ c подробным объяснением домашего задания по алгебре за 8 класс, для упражнения номер 3.215 расположенного на странице 208 к учебнику 2024 года издания для учащихся школ и гимназий.

Теперь на нашем сайте ГДЗ.ТОП вы всегда легко и бесплатно найдёте условие с правильным ответом на вопрос «Как решить ДЗ» и «Как сделать» задание по алгебре к упражнению №3.215 (с. 208), авторов: Арефьева (Ирина Глебовна), Пирютко (Ольга Николаевна), учебного пособия издательства Адукацыя i выхаванне.