Номер 3.211, страница 207 - гдз по алгебре 8 класс учебник Арефьева, Пирютко

Алгебра, 8 класс Учебник, авторы: Арефьева Ирина Глебовна, Пирютко Ольга Николаевна, издательство Адукацыя i выхаванне, Минск, 2024, бирюзового цвета

Авторы: Арефьева И. Г., Пирютко О. Н.

Тип: Учебник

Издательство: Адукацыя i выхаванне

Год издания: 2024 - 2025

Цвет обложки: бирюзовый с графиком

ISBN: ISBN 978-985-03-4081-8

Допущено Министерством образования Республики Беларусь

Популярные ГДЗ в 8 классе

Глава 3. Квадратичная функция. Параграф 16. Системы и совокупности квадратных неравенств - номер 3.211, страница 207.

№3.211 (с. 207)
Условие. №3.211 (с. 207)
скриншот условия
Алгебра, 8 класс Учебник, авторы: Арефьева Ирина Глебовна, Пирютко Ольга Николаевна, издательство Адукацыя i выхаванне, Минск, 2024, бирюзового цвета, страница 207, номер 3.211, Условие

3.211. Решите двойное неравенство, заменив его системой неравенств:

а) $0 \le x^2 + 8x < 9;$

б) $3 < x^2 - 8x + 23 \le 16;$

в) $2x < x^2 - 24 < 10x;$

г) $2x - 1 < x^2 \le 4x - 3.$

Решение. №3.211 (с. 207)
Алгебра, 8 класс Учебник, авторы: Арефьева Ирина Глебовна, Пирютко Ольга Николаевна, издательство Адукацыя i выхаванне, Минск, 2024, бирюзового цвета, страница 207, номер 3.211, Решение Алгебра, 8 класс Учебник, авторы: Арефьева Ирина Глебовна, Пирютко Ольга Николаевна, издательство Адукацыя i выхаванне, Минск, 2024, бирюзового цвета, страница 207, номер 3.211, Решение (продолжение 2)
Решение 2. №3.211 (с. 207)

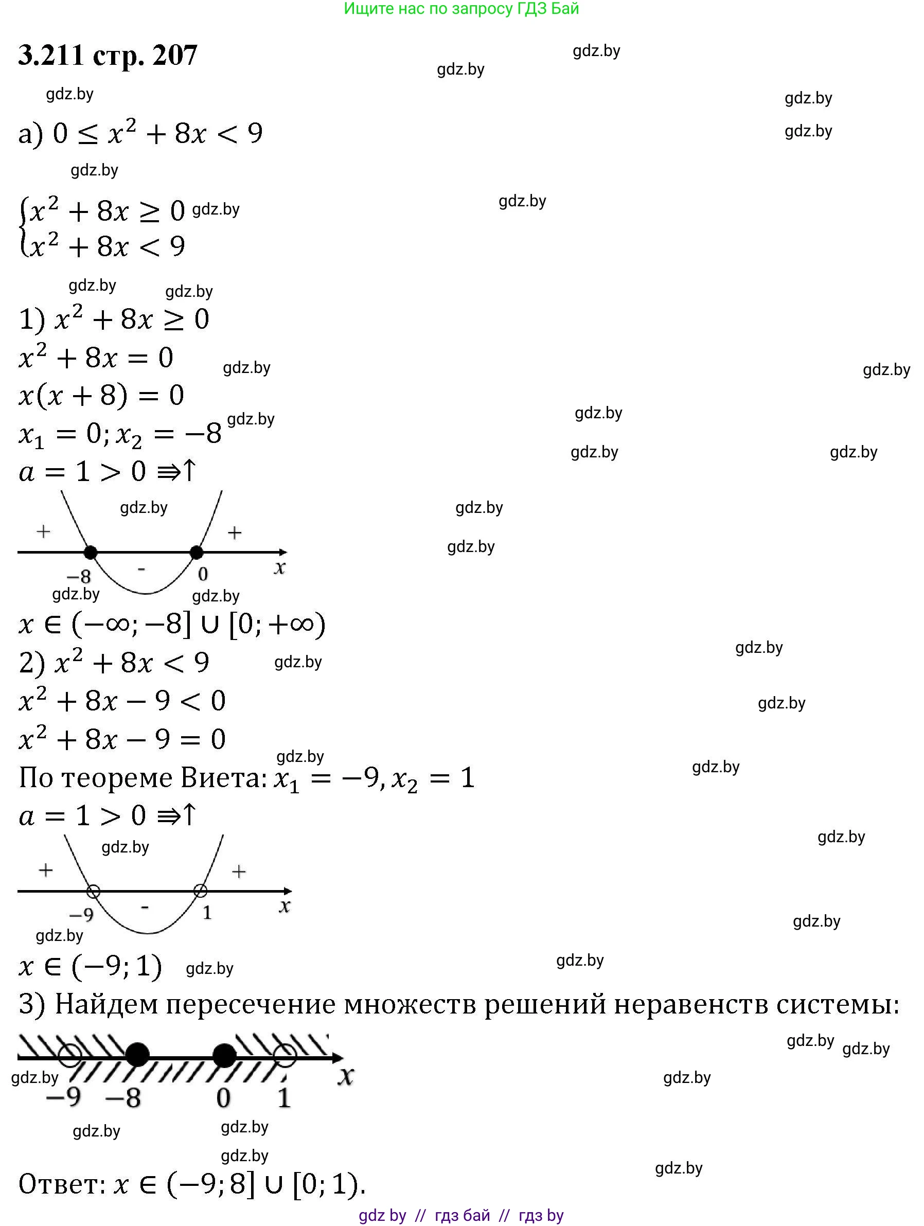
а) $0 \le x^2 + 8x < 9$

Данное двойное неравенство равносильно системе неравенств:

$$ \begin{cases} x^2 + 8x \ge 0 \\ x^2 + 8x < 9 \end{cases} $$

1. Решим первое неравенство: $x^2 + 8x \ge 0$.

Разложим левую часть на множители: $x(x+8) \ge 0$.

Корни соответствующего уравнения $x(x+8) = 0$ равны $x_1 = -8$ и $x_2 = 0$.

Графиком функции $y = x^2 + 8x$ является парабола, ветви которой направлены вверх. Следовательно, неравенство выполняется при значениях $x$ вне интервала между корнями, включая сами корни.

Решение первого неравенства: $x \in (-\infty, -8] \cup [0, +\infty)$.

2. Решим второе неравенство: $x^2 + 8x < 9$.

Перенесем все члены в левую часть: $x^2 + 8x - 9 < 0$.

Найдем корни уравнения $x^2 + 8x - 9 = 0$. По теореме Виета, корни равны $x_1 = -9$ и $x_2 = 1$.

Графиком функции $y = x^2 + 8x - 9$ является парабола с ветвями вверх. Неравенство выполняется на интервале между корнями.

Решение второго неравенства: $x \in (-9, 1)$.

3. Найдем пересечение решений обоих неравенств.

Искомое решение — это пересечение множеств $(-\infty, -8] \cup [0, +\infty)$ и $(-9, 1)$.

На числовой оси это соответствует объединению интервалов $(-9, -8]$ и $[0, 1)$.

Ответ: $x \in (-9, -8] \cup [0, 1)$.


б) $3 < x^2 - 8x + 23 \le 16$

Данное двойное неравенство равносильно системе неравенств:

$$ \begin{cases} x^2 - 8x + 23 > 3 \\ x^2 - 8x + 23 \le 16 \end{cases} $$

1. Решим первое неравенство: $x^2 - 8x + 23 > 3$.

Приведем к стандартному виду: $x^2 - 8x + 20 > 0$.

Найдем дискриминант квадратного трехчлена $x^2 - 8x + 20$:
$D = (-8)^2 - 4 \cdot 1 \cdot 20 = 64 - 80 = -16$.

Так как дискриминант отрицателен ($D < 0$) и коэффициент при $x^2$ положителен ($a=1>0$), то выражение $x^2 - 8x + 20$ положительно при любых действительных значениях $x$.

Решение первого неравенства: $x \in (-\infty, +\infty)$.

2. Решим второе неравенство: $x^2 - 8x + 23 \le 16$.

Приведем к стандартному виду: $x^2 - 8x + 7 \le 0$.

Найдем корни уравнения $x^2 - 8x + 7 = 0$. По теореме Виета, корни равны $x_1 = 1$ и $x_2 = 7$.

Графиком функции $y = x^2 - 8x + 7$ является парабола с ветвями вверх. Неравенство выполняется на отрезке между корнями.

Решение второго неравенства: $x \in [1, 7]$.

3. Найдем пересечение решений: $(-\infty, +\infty) \cap [1, 7]$.

Пересечением является отрезок $[1, 7]$.

Ответ: $x \in [1, 7]$.


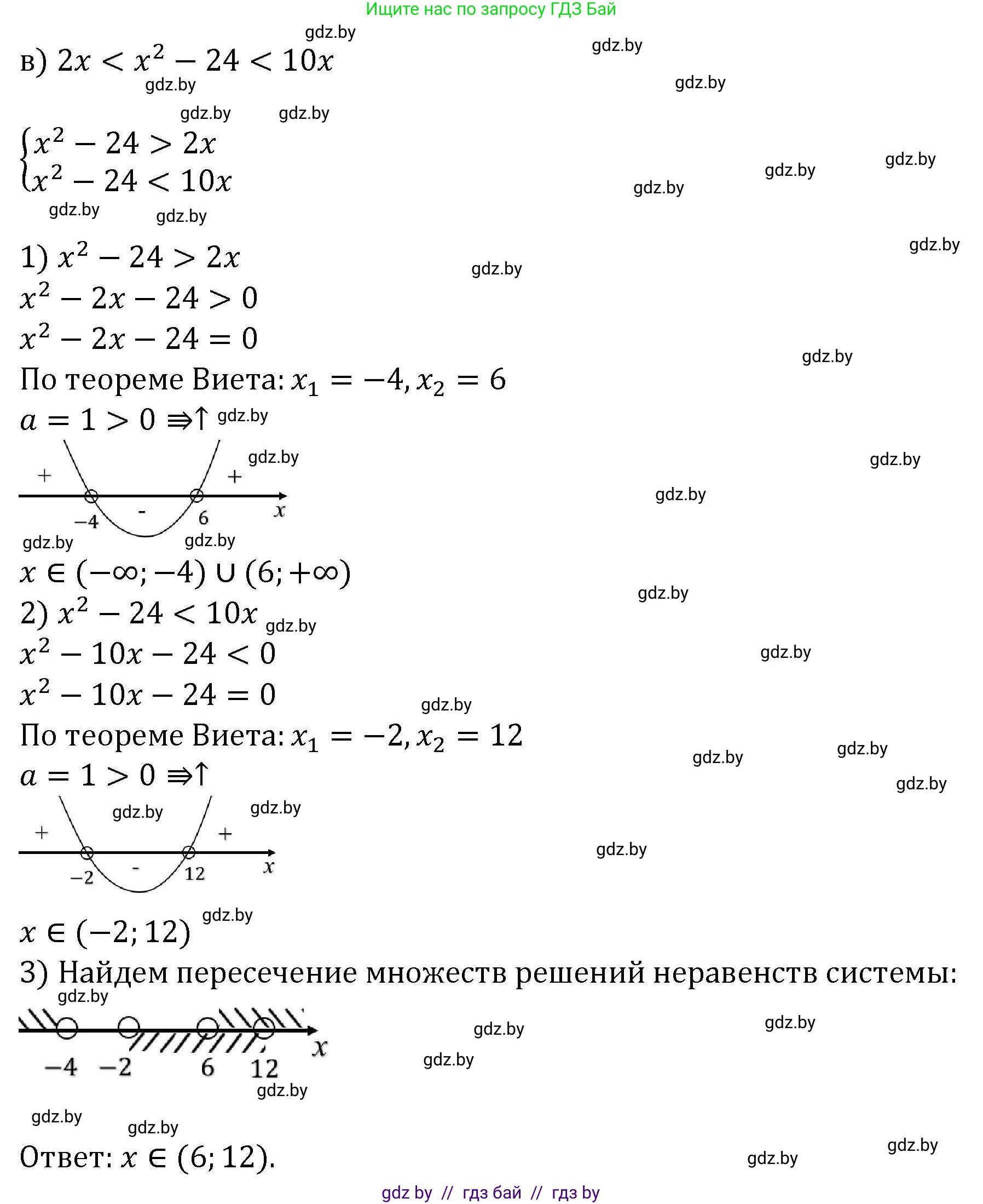
в) $2x < x^2 - 24 < 10x$

Данное двойное неравенство равносильно системе неравенств:

$$ \begin{cases} x^2 - 24 > 2x \\ x^2 - 24 < 10x \end{cases} $$

1. Решим первое неравенство: $x^2 - 2x - 24 > 0$.

Найдем корни уравнения $x^2 - 2x - 24 = 0$. По теореме Виета, корни равны $x_1 = -4$ и $x_2 = 6$.

Парабола $y = x^2 - 2x - 24$ имеет ветви вверх, значит, неравенство выполняется вне интервала между корнями.

Решение первого неравенства: $x \in (-\infty, -4) \cup (6, +\infty)$.

2. Решим второе неравенство: $x^2 - 10x - 24 < 0$.

Найдем корни уравнения $x^2 - 10x - 24 = 0$. По теореме Виета, корни равны $x_1 = -2$ и $x_2 = 12$.

Парабола $y = x^2 - 10x - 24$ имеет ветви вверх, значит, неравенство выполняется на интервале между корнями.

Решение второго неравенства: $x \in (-2, 12)$.

3. Найдем пересечение решений: $((-\infty, -4) \cup (6, +\infty)) \cap (-2, 12)$.

Пересекая множество $(-\infty, -4) \cup (6, +\infty)$ с интервалом $(-2, 12)$, получаем интервал $(6, 12)$.

Ответ: $x \in (6, 12)$.


г) $2x - 1 < x^2 \le 4x - 3$

Данное двойное неравенство равносильно системе неравенств:

$$ \begin{cases} x^2 > 2x - 1 \\ x^2 \le 4x - 3 \end{cases} $$

1. Решим первое неравенство: $x^2 > 2x - 1$.

Приведем к виду: $x^2 - 2x + 1 > 0$.

Свернем левую часть по формуле квадрата разности: $(x - 1)^2 > 0$.

Квадрат действительного числа всегда неотрицателен. Он равен нулю при $x-1=0$, то есть при $x=1$. В остальных случаях он строго положителен.

Решение первого неравенства: $x \ne 1$, или $x \in (-\infty, 1) \cup (1, +\infty)$.

2. Решим второе неравенство: $x^2 \le 4x - 3$.

Приведем к виду: $x^2 - 4x + 3 \le 0$.

Найдем корни уравнения $x^2 - 4x + 3 = 0$. По теореме Виета, корни равны $x_1 = 1$ и $x_2 = 3$.

Парабола $y = x^2 - 4x + 3$ имеет ветви вверх, значит, неравенство выполняется на отрезке между корнями.

Решение второго неравенства: $x \in [1, 3]$.

3. Найдем пересечение решений: $((-\infty, 1) \cup (1, +\infty)) \cap [1, 3]$.

Решение первого неравенства — все действительные числа, кроме $1$. Решение второго — отрезок $[1, 3]$. Их пересечение — это отрезок $[1, 3]$ с исключенной точкой $1$.

Ответ: $x \in (1, 3]$.

Помогло решение? Оставьте отзыв в комментариях ниже.

Присоединяйтесь к Телеграм-группе @gdz_by_belarus

Присоединиться

Мы подготовили для вас ответ c подробным объяснением домашего задания по алгебре за 8 класс, для упражнения номер 3.211 расположенного на странице 207 к учебнику 2024 года издания для учащихся школ и гимназий.

Теперь на нашем сайте ГДЗ.ТОП вы всегда легко и бесплатно найдёте условие с правильным ответом на вопрос «Как решить ДЗ» и «Как сделать» задание по алгебре к упражнению №3.211 (с. 207), авторов: Арефьева (Ирина Глебовна), Пирютко (Ольга Николаевна), учебного пособия издательства Адукацыя i выхаванне.