Номер 3.204, страница 207 - гдз по алгебре 8 класс учебник Арефьева, Пирютко

Алгебра, 8 класс Учебник, авторы: Арефьева Ирина Глебовна, Пирютко Ольга Николаевна, издательство Адукацыя i выхаванне, Минск, 2024, бирюзового цвета

Авторы: Арефьева И. Г., Пирютко О. Н.

Тип: Учебник

Издательство: Адукацыя i выхаванне

Год издания: 2024 - 2025

Цвет обложки: бирюзовый с графиком

ISBN: ISBN 978-985-03-4081-8

Допущено Министерством образования Республики Беларусь

Популярные ГДЗ в 8 классе

Глава 3. Квадратичная функция. Параграф 16. Системы и совокупности квадратных неравенств - номер 3.204, страница 207.

№3.204 (с. 207)
Условие. №3.204 (с. 207)
скриншот условия
Алгебра, 8 класс Учебник, авторы: Арефьева Ирина Глебовна, Пирютко Ольга Николаевна, издательство Адукацыя i выхаванне, Минск, 2024, бирюзового цвета, страница 207, номер 3.204, Условие

3.204. Найдите наименьшее целое решение системы не-равенств:

а) $$\begin{cases} x^2 - 8x \le 0, \\ x^2 + 3x > 0; \end{cases}$$

б) $$\begin{cases} x^2 - 25 > 0, \\ x^2 - 49 \le 0; \end{cases}$$

в) $$\begin{cases} x^2 - 6x \le 0, \\ 4x^2 - 9 > 0; \end{cases}$$

г) $$\begin{cases} x^2 - 5 \le 0, \\ x^2 + x \ge 0. \end{cases}$$

Решение. №3.204 (с. 207)
Алгебра, 8 класс Учебник, авторы: Арефьева Ирина Глебовна, Пирютко Ольга Николаевна, издательство Адукацыя i выхаванне, Минск, 2024, бирюзового цвета, страница 207, номер 3.204, Решение Алгебра, 8 класс Учебник, авторы: Арефьева Ирина Глебовна, Пирютко Ольга Николаевна, издательство Адукацыя i выхаванне, Минск, 2024, бирюзового цвета, страница 207, номер 3.204, Решение (продолжение 2)
Решение 2. №3.204 (с. 207)

а) Решим систему неравенств:

$ \begin{cases} x^2 - 8x \le 0, \\ x^2 + 3x > 0; \end{cases} $

1. Решим первое неравенство: $x^2 - 8x \le 0$.

Разложим левую часть на множители: $x(x - 8) \le 0$.

Корни соответствующего уравнения $x(x - 8) = 0$ равны $x_1 = 0$ и $x_2 = 8$. Графиком функции $y = x^2 - 8x$ является парабола с ветвями, направленными вверх. Значения функции не положительны на отрезке между корнями.

Таким образом, решение первого неравенства: $x \in [0, 8]$.

2. Решим второе неравенство: $x^2 + 3x > 0$.

Разложим левую часть на множители: $x(x + 3) > 0$.

Корни соответствующего уравнения $x(x + 3) = 0$ равны $x_1 = -3$ и $x_2 = 0$. Графиком функции является парабола с ветвями вверх, поэтому значения функции положительны вне отрезка между корнями.

Решение второго неравенства: $x \in (-\infty, -3) \cup (0, \infty)$.

3. Найдем пересечение множеств решений обоих неравенств, чтобы найти решение системы:

$[0, 8] \cap ((-\infty, -3) \cup (0, \infty))$.

Пересечением является интервал $(0, 8]$.

4. Наименьшее целое число, входящее в интервал $(0, 8]$, это 1.

Ответ: 1

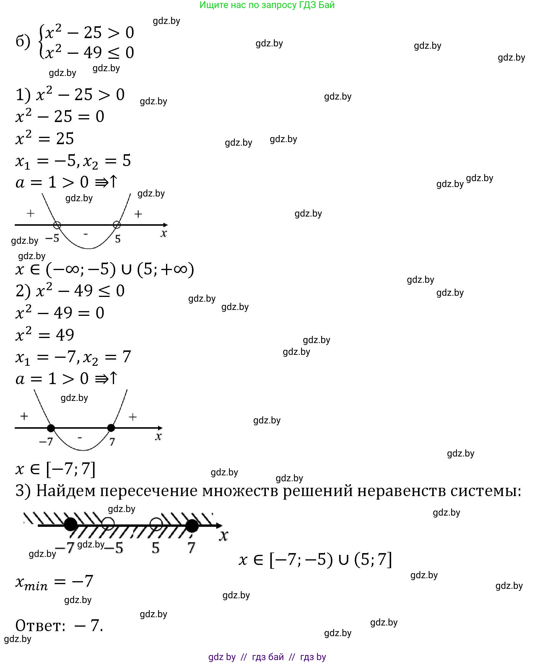
б) Решим систему неравенств:

$ \begin{cases} x^2 - 25 > 0, \\ x^2 - 49 \le 0; \end{cases} $

1. Решим первое неравенство: $x^2 - 25 > 0$.

Используя формулу разности квадратов, разложим на множители: $(x - 5)(x + 5) > 0$.

Корни: $x_1 = -5$, $x_2 = 5$. Это парабола с ветвями вверх, поэтому решение находится вне интервала между корнями.

Решение первого неравенства: $x \in (-\infty, -5) \cup (5, \infty)$.

2. Решим второе неравенство: $x^2 - 49 \le 0$.

Разложим на множители: $(x - 7)(x + 7) \le 0$.

Корни: $x_1 = -7$, $x_2 = 7$. Это парабола с ветвями вверх, поэтому решение находится между корнями (включительно).

Решение второго неравенства: $x \in [-7, 7]$.

3. Найдем пересечение решений: $((-\infty, -5) \cup (5, \infty)) \cap [-7, 7]$.

Пересечение состоит из двух промежутков: $[-7, -5) \cup (5, 7]$.

4. Целые числа, входящие в промежуток $[-7, -5)$, это -7 и -6. Целые числа, входящие в промежуток $(5, 7]$, это 6 и 7. Общее множество целых решений: $\{-7, -6, 6, 7\}$.

Наименьшее целое число из этого множества — -7.

Ответ: -7

в) Решим систему неравенств:

$ \begin{cases} x^2 - 6x \le 0, \\ 4x^2 - 9 > 0; \end{cases} $

1. Решим первое неравенство: $x^2 - 6x \le 0$.

Разложим на множители: $x(x - 6) \le 0$.

Корни: $x_1 = 0$, $x_2 = 6$. Парабола с ветвями вверх, решение находится между корнями (включительно).

Решение первого неравенства: $x \in [0, 6]$.

2. Решим второе неравенство: $4x^2 - 9 > 0$.

Разложим на множители: $(2x - 3)(2x + 3) > 0$.

Корни: $x_1 = -3/2 = -1.5$, $x_2 = 3/2 = 1.5$. Парабола с ветвями вверх, решение находится вне интервала между корнями.

Решение второго неравенства: $x \in (-\infty, -3/2) \cup (3/2, \infty)$.

3. Найдем пересечение решений: $[0, 6] \cap ((-\infty, -1.5) \cup (1.5, \infty))$.

Пересечением является полуинтервал $(1.5, 6]$, или $(1\frac{1}{2}, 6]$.

4. Наименьшее целое число, которое больше $1.5$ (или $1\frac{1}{2}$), это 2.

Ответ: 2

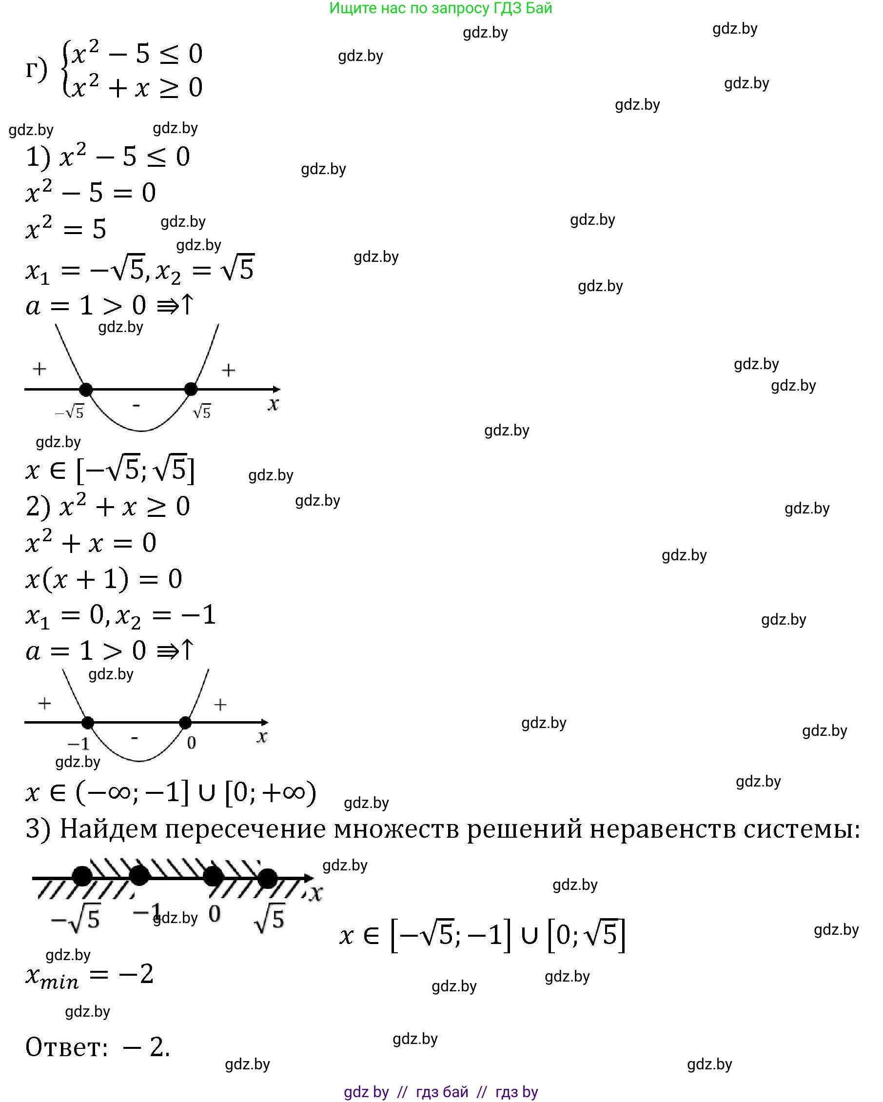
г) Решим систему неравенств:

$ \begin{cases} x^2 - 5 \le 0, \\ x^2 + x \ge 0. \end{cases} $

1. Решим первое неравенство: $x^2 - 5 \le 0$.

Это эквивалентно $x^2 \le 5$. Решением является отрезок $[-\sqrt{5}, \sqrt{5}]$.

2. Решим второе неравенство: $x^2 + x \ge 0$.

Разложим на множители: $x(x + 1) \ge 0$.

Корни: $x_1 = -1$, $x_2 = 0$. Парабола с ветвями вверх, решение находится вне отрезка между корнями (включительно).

Решение второго неравенства: $x \in (-\infty, -1] \cup [0, \infty)$.

3. Найдем пересечение решений: $[-\sqrt{5}, \sqrt{5}] \cap ((-\infty, -1] \cup [0, \infty))$.

Пересечение состоит из двух отрезков: $[-\sqrt{5}, -1] \cup [0, \sqrt{5}]$.

4. Найдем наименьшее целое решение. Учитывая, что $\sqrt{5} \approx 2.236$, то $-\sqrt{5} \approx -2.236$.

Решение системы: $x \in [-\sqrt{5}, -1] \cup [0, \sqrt{5}]$, что примерно соответствует $[-2.236, -1] \cup [0, 2.236]$.

Целые числа в этом множестве: -2, -1, 0, 1, 2. Наименьшее из них — -2.

Ответ: -2

Помогло решение? Оставьте отзыв в комментариях ниже.

Присоединяйтесь к Телеграм-группе @gdz_by_belarus

Присоединиться

Мы подготовили для вас ответ c подробным объяснением домашего задания по алгебре за 8 класс, для упражнения номер 3.204 расположенного на странице 207 к учебнику 2024 года издания для учащихся школ и гимназий.

Теперь на нашем сайте ГДЗ.ТОП вы всегда легко и бесплатно найдёте условие с правильным ответом на вопрос «Как решить ДЗ» и «Как сделать» задание по алгебре к упражнению №3.204 (с. 207), авторов: Арефьева (Ирина Глебовна), Пирютко (Ольга Николаевна), учебного пособия издательства Адукацыя i выхаванне.