Номер 3.201, страница 206 - гдз по алгебре 8 класс учебник Арефьева, Пирютко
Авторы: Арефьева И. Г., Пирютко О. Н.
Тип: Учебник
Издательство: Адукацыя i выхаванне
Год издания: 2024 - 2025
Цвет обложки: бирюзовый с графиком
ISBN: ISBN 978-985-03-4081-8
Допущено Министерством образования Республики Беларусь
Популярные ГДЗ в 8 классе
Глава 3. Квадратичная функция. Параграф 16. Системы и совокупности квадратных неравенств - номер 3.201, страница 206.
№3.201 (с. 206)
Условие. №3.201 (с. 206)
скриншот условия
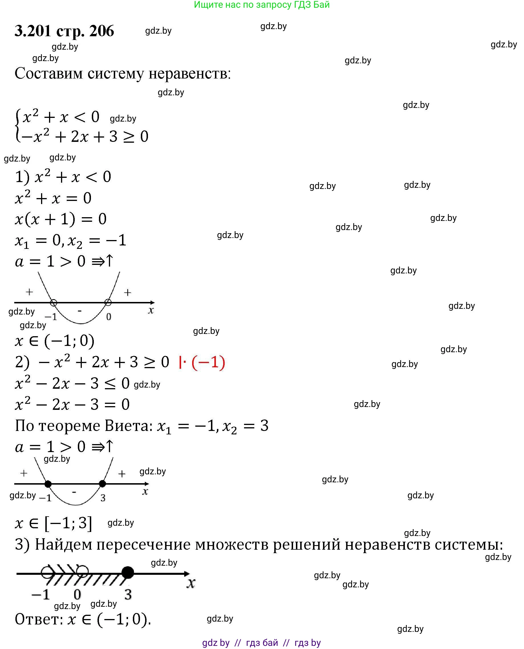
3.201. Найдите все значения аргумента, при которых функция $y = x^2 + x$ принимает отрицательные значения, а функция $y = -x^2 + 2x + 3$ принимает неотрицательные значения.
Решение. №3.201 (с. 206)
Решение 2. №3.201 (с. 206)
Для нахождения всех значений аргумента $x$, удовлетворяющих условиям задачи, необходимо решить систему двух неравенств. Первое неравенство соответствует условию, что функция $y = x^2 + x$ принимает отрицательные значения. Второе — что функция $y = -x^2 + 2x + 3$ принимает неотрицательные значения.
Система неравенств выглядит следующим образом:
$$ \begin{cases} x^2 + x < 0 \\ -x^2 + 2x + 3 \ge 0 \end{cases} $$Решим каждое неравенство по отдельности.
1. Решение неравенства $x^2 + x < 0$
Сначала найдем корни соответствующего квадратного уравнения $x^2 + x = 0$. Вынесем $x$ за скобки:
$$x(x + 1) = 0$$Корни уравнения: $x_1 = 0$ и $x_2 = -1$.
Графиком функции $y = x^2 + x$ является парабола, ветви которой направлены вверх. Следовательно, функция принимает отрицательные значения на интервале между корнями.
Таким образом, решение первого неравенства: $x \in (-1; 0)$.
2. Решение неравенства $-x^2 + 2x + 3 \ge 0$
Для удобства умножим обе части неравенства на $-1$, изменив знак неравенства на противоположный:
$$x^2 - 2x - 3 \le 0$$Теперь найдем корни квадратного уравнения $x^2 - 2x - 3 = 0$. Воспользуемся теоремой Виета:
$$ \begin{cases} x_1 + x_2 = 2 \\ x_1 \cdot x_2 = -3 \end{cases} $$Корни уравнения: $x_1 = 3$ и $x_2 = -1$.
Графиком функции $y = x^2 - 2x - 3$ является парабола, ветви которой направлены вверх. Следовательно, функция принимает неположительные значения (меньше или равно нулю) на отрезке между корнями, включая сами корни.
Таким образом, решение второго неравенства: $x \in [-1; 3]$.
3. Нахождение общего решения
Чтобы оба условия задачи выполнялись одновременно, необходимо найти пересечение полученных решений:
$$ \begin{cases} x \in (-1; 0) \\ x \in [-1; 3] \end{cases} $$Пересечением интервала $(-1; 0)$ и отрезка $[-1; 3]$ является интервал $(-1; 0)$.
Ответ: $x \in (-1; 0)$.
Другие задания:
Помогло решение? Оставьте отзыв в комментариях ниже.
Присоединяйтесь к Телеграм-группе @gdz_by_belarus
ПрисоединитьсяМы подготовили для вас ответ c подробным объяснением домашего задания по алгебре за 8 класс, для упражнения номер 3.201 расположенного на странице 206 к учебнику 2024 года издания для учащихся школ и гимназий.
Теперь на нашем сайте ГДЗ.ТОП вы всегда легко и бесплатно найдёте условие с правильным ответом на вопрос «Как решить ДЗ» и «Как сделать» задание по алгебре к упражнению №3.201 (с. 206), авторов: Арефьева (Ирина Глебовна), Пирютко (Ольга Николаевна), учебного пособия издательства Адукацыя i выхаванне.