Номер 3.213, страница 208 - гдз по алгебре 8 класс учебник Арефьева, Пирютко

Алгебра, 8 класс Учебник, авторы: Арефьева Ирина Глебовна, Пирютко Ольга Николаевна, издательство Адукацыя i выхаванне, Минск, 2024, бирюзового цвета

Авторы: Арефьева И. Г., Пирютко О. Н.

Тип: Учебник

Издательство: Адукацыя i выхаванне

Год издания: 2024 - 2025

Цвет обложки: бирюзовый с графиком

ISBN: ISBN 978-985-03-4081-8

Допущено Министерством образования Республики Беларусь

Популярные ГДЗ в 8 классе

Глава 3. Квадратичная функция. Параграф 16. Системы и совокупности квадратных неравенств - номер 3.213, страница 208.

№3.213 (с. 208)
Условие. №3.213 (с. 208)
скриншот условия
Алгебра, 8 класс Учебник, авторы: Арефьева Ирина Глебовна, Пирютко Ольга Николаевна, издательство Адукацыя i выхаванне, Минск, 2024, бирюзового цвета, страница 208, номер 3.213, Условие

3.213. Решите совокупность квадратных неравенств:

а) $\begin{cases} x^2 - 2x - 8 > 0, \\ x^2 + 4x - 5 \le 0; \end{cases}$

б) $\begin{cases} x^2 - 2x - 35 \ge 0, \\ x^2 + 10x + 9 > 0; \end{cases}$

в) $\begin{cases} x^2 - 4x \ge 0, \\ x^2 - x - 6 < 0; \end{cases}$

г) $\begin{cases} x^2 > 25, \\ x^2 - 6x + 5 \le 0. \end{cases}$

Решение. №3.213 (с. 208)
Алгебра, 8 класс Учебник, авторы: Арефьева Ирина Глебовна, Пирютко Ольга Николаевна, издательство Адукацыя i выхаванне, Минск, 2024, бирюзового цвета, страница 208, номер 3.213, Решение Алгебра, 8 класс Учебник, авторы: Арефьева Ирина Глебовна, Пирютко Ольга Николаевна, издательство Адукацыя i выхаванне, Минск, 2024, бирюзового цвета, страница 208, номер 3.213, Решение (продолжение 2)
Решение 2. №3.213 (с. 208)

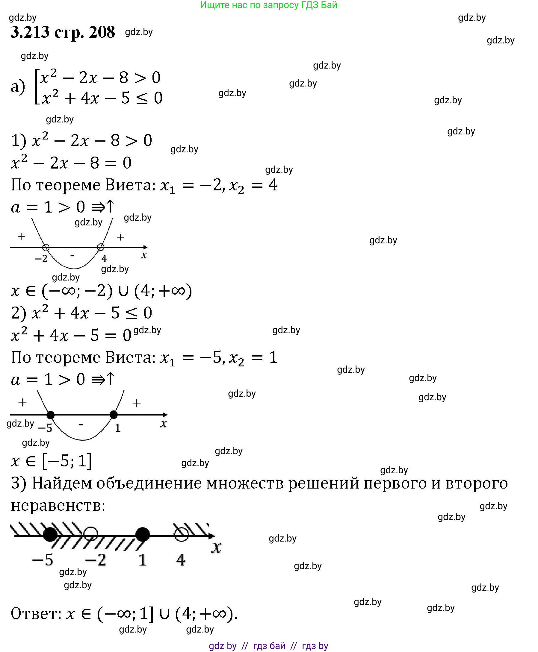
а) Решим совокупность, состоящую из двух неравенств:

$\left[ \begin{aligned} x^2 - 2x - 8 > 0, \\ x^2 + 4x - 5 \le 0; \end{aligned} \right.$

1. Для неравенства $x^2 - 2x - 8 > 0$ найдем корни соответствующего уравнения $x^2 - 2x - 8 = 0$. По теореме Виета, корни $x_1 = 4$ и $x_2 = -2$. Ветви параболы $y = x^2 - 2x - 8$ направлены вверх, поэтому решение неравенства: $x \in (-\infty, -2) \cup (4, +\infty)$.

2. Для неравенства $x^2 + 4x - 5 \le 0$ найдем корни уравнения $x^2 + 4x - 5 = 0$. По теореме Виета, корни $x_1 = 1$ и $x_2 = -5$. Ветви параболы $y = x^2 + 4x - 5$ направлены вверх, поэтому решение неравенства: $x \in [-5, 1]$.

3. Объединение решений двух неравенств $(-\infty, -2) \cup (4, +\infty)$ и $[-5, 1]$ можно найти, рассмотрев их на числовой прямой. Объединяя интервалы, получаем итоговое решение: $x \in (-\infty, 1] \cup (4, +\infty)$.

Ответ: $(-\infty, 1] \cup (4, +\infty)$.

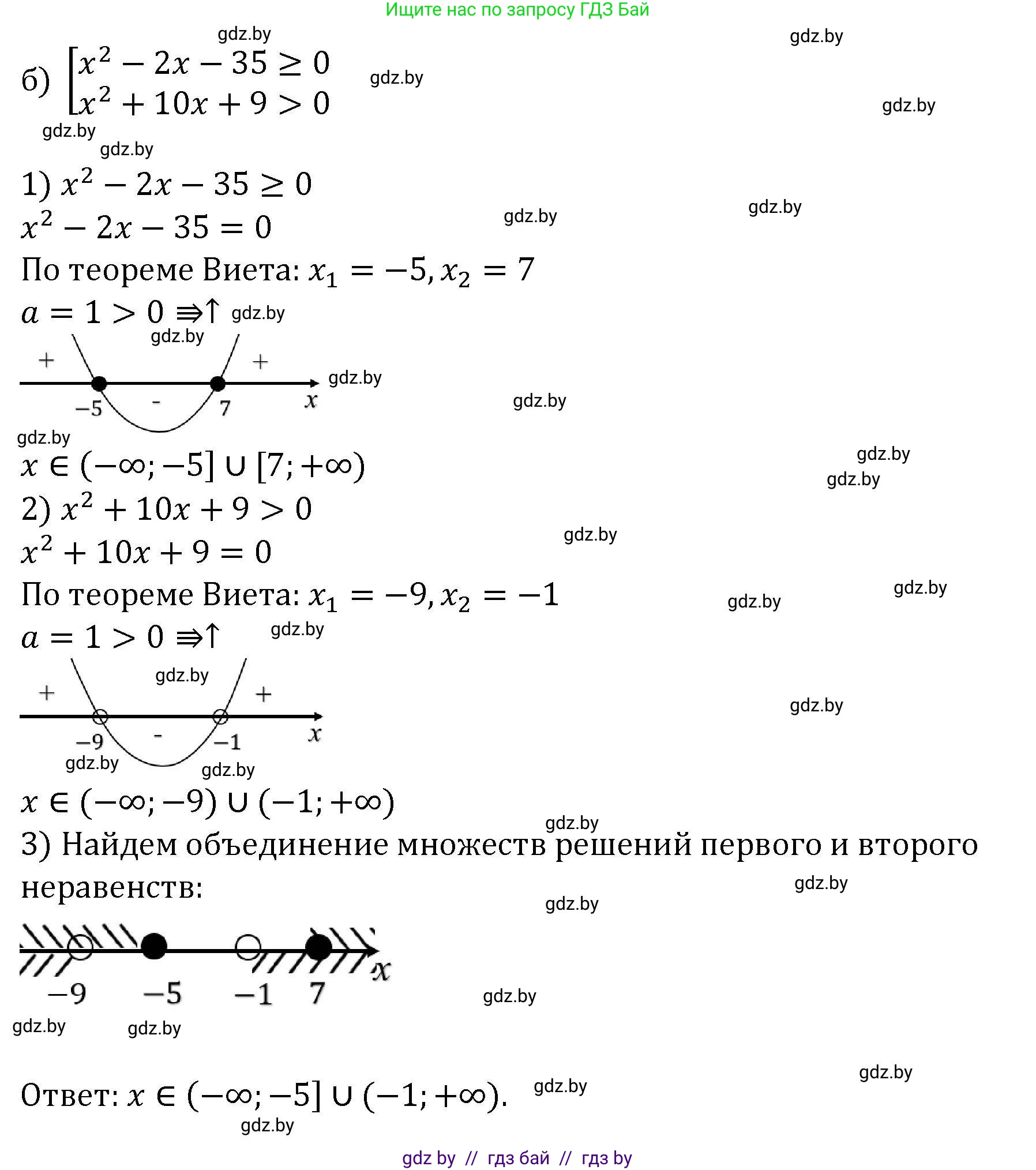
б) Решим совокупность, состоящую из двух неравенств:

$\left[ \begin{aligned} x^2 - 2x - 35 \ge 0, \\ x^2 + 10x + 9 > 0; \end{aligned} \right.$

1. Для неравенства $x^2 - 2x - 35 \ge 0$ найдем корни уравнения $x^2 - 2x - 35 = 0$. Корни: $x_1 = 7$, $x_2 = -5$. Ветви параболы направлены вверх, поэтому решение неравенства: $x \in (-\infty, -5] \cup [7, +\infty)$.

2. Для неравенства $x^2 + 10x + 9 > 0$ найдем корни уравнения $x^2 + 10x + 9 = 0$. Корни: $x_1 = -1$, $x_2 = -9$. Ветви параболы направлены вверх, поэтому решение неравенства: $x \in (-\infty, -9) \cup (-1, +\infty)$.

3. Объединяя множества решений $(-\infty, -5] \cup [7, +\infty)$ и $(-\infty, -9) \cup (-1, +\infty)$ на числовой прямой, получаем итоговое множество $x \in (-\infty, -5] \cup (-1, +\infty)$.

Ответ: $(-\infty, -5] \cup (-1, +\infty)$.

в) Решим совокупность, состоящую из двух неравенств:

$\left[ \begin{aligned} x^2 - 4x \ge 0, \\ x^2 - x - 6 < 0; \end{aligned} \right.$

1. Для неравенства $x^2 - 4x \ge 0$, или $x(x-4) \ge 0$, находим корни уравнения $x(x-4) = 0$. Корни: $x_1 = 0$, $x_2 = 4$. Ветви параболы направлены вверх, поэтому решение неравенства: $x \in (-\infty, 0] \cup [4, +\infty)$.

2. Для неравенства $x^2 - x - 6 < 0$ найдем корни уравнения $x^2 - x - 6 = 0$. Корни: $x_1 = 3$, $x_2 = -2$. Ветви параболы направлены вверх, поэтому решение неравенства: $x \in (-2, 3)$.

3. Объединение решений $(-\infty, 0] \cup [4, +\infty)$ и $(-2, 3)$ дает множество $x \in (-\infty, 3) \cup [4, +\infty)$.

Ответ: $(-\infty, 3) \cup [4, +\infty)$.

г) Решим совокупность, состоящую из двух неравенств:

$\left[ \begin{aligned} x^2 > 25, \\ x^2 - 6x + 5 \le 0. \end{aligned} \right.$

1. Неравенство $x^2 > 25$ равносильно $x^2 - 25 > 0$. Корни уравнения $x^2 - 25 = 0$: $x_1 = 5$, $x_2 = -5$. Ветви параболы направлены вверх, поэтому решение неравенства: $x \in (-\infty, -5) \cup (5, +\infty)$.

2. Для неравенства $x^2 - 6x + 5 \le 0$ найдем корни уравнения $x^2 - 6x + 5 = 0$. Корни: $x_1 = 1$, $x_2 = 5$. Ветви параболы направлены вверх, поэтому решение неравенства: $x \in [1, 5]$.

3. Объединение решений $(-\infty, -5) \cup (5, +\infty)$ и $[1, 5]$ дает множество $x \in (-\infty, -5) \cup [1, +\infty)$.

Ответ: $(-\infty, -5) \cup [1, +\infty)$.

Помогло решение? Оставьте отзыв в комментариях ниже.

Присоединяйтесь к Телеграм-группе @gdz_by_belarus

Присоединиться

Мы подготовили для вас ответ c подробным объяснением домашего задания по алгебре за 8 класс, для упражнения номер 3.213 расположенного на странице 208 к учебнику 2024 года издания для учащихся школ и гимназий.

Теперь на нашем сайте ГДЗ.ТОП вы всегда легко и бесплатно найдёте условие с правильным ответом на вопрос «Как решить ДЗ» и «Как сделать» задание по алгебре к упражнению №3.213 (с. 208), авторов: Арефьева (Ирина Глебовна), Пирютко (Ольга Николаевна), учебного пособия издательства Адукацыя i выхаванне.