Номер 3.98, страница 186 - гдз по алгебре 8 класс учебник Арефьева, Пирютко

Алгебра, 8 класс Учебник, авторы: Арефьева Ирина Глебовна, Пирютко Ольга Николаевна, издательство Адукацыя i выхаванне, Минск, 2024, бирюзового цвета

Авторы: Арефьева И. Г., Пирютко О. Н.

Тип: Учебник

Издательство: Адукацыя i выхаванне

Год издания: 2024 - 2025

Цвет обложки: бирюзовый с графиком

ISBN: ISBN 978-985-03-4081-8

Допущено Министерством образования Республики Беларусь

Популярные ГДЗ в 8 классе

Глава 3. Квадратичная функция. Параграф 14. Монотонность, промежутки знакопостоянства квадратичной функции - номер 3.98, страница 186.

№3.98 (с. 186)
Условие. №3.98 (с. 186)
скриншот условия
Алгебра, 8 класс Учебник, авторы: Арефьева Ирина Глебовна, Пирютко Ольга Николаевна, издательство Адукацыя i выхаванне, Минск, 2024, бирюзового цвета, страница 186, номер 3.98, Условие

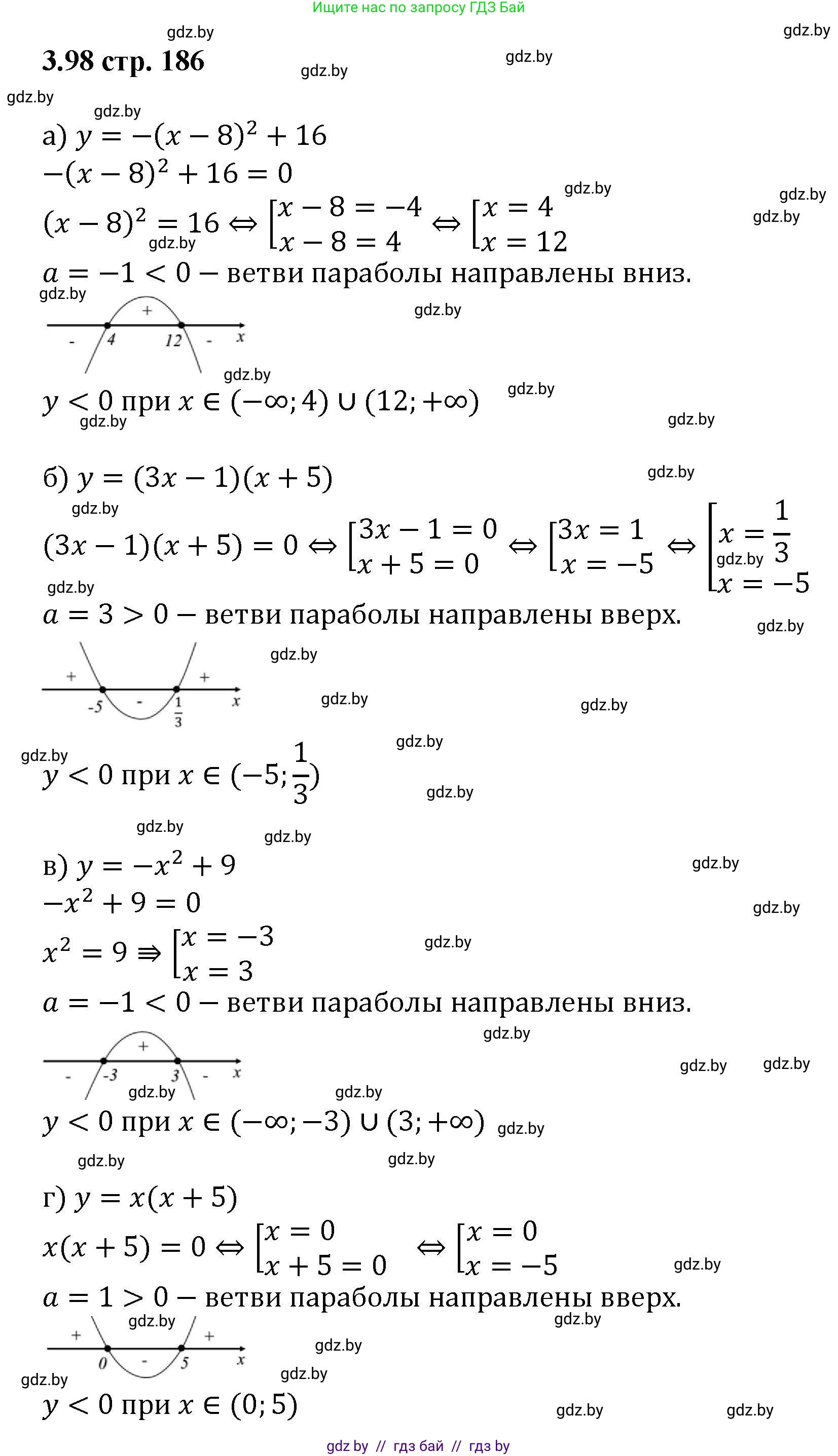
3.98. Найдите значения аргумента, при которых функция принимает отрицательные значения:

а) $y = -(x - 8)^2 + 16;$

б) $y = (3x - 1)(x + 5);$

в) $y = -x^2 + 9;$

г) $y = x(x + 5).$

Решение. №3.98 (с. 186)
Алгебра, 8 класс Учебник, авторы: Арефьева Ирина Глебовна, Пирютко Ольга Николаевна, издательство Адукацыя i выхаванне, Минск, 2024, бирюзового цвета, страница 186, номер 3.98, Решение
Решение 2. №3.98 (с. 186)

а) Чтобы найти значения аргумента, при которых функция принимает отрицательные значения, нужно решить неравенство $y < 0$.
$y = -(x - 8)^2 + 16$
$-(x - 8)^2 + 16 < 0$
$16 < (x - 8)^2$
Это неравенство равносильно совокупности двух неравенств:
1) $x - 8 > \sqrt{16} \Rightarrow x - 8 > 4 \Rightarrow x > 12$
2) $x - 8 < -\sqrt{16} \Rightarrow x - 8 < -4 \Rightarrow x < 4$
Таким образом, функция принимает отрицательные значения при $x < 4$ или $x > 12$.
Ответ: $x \in (-\infty; 4) \cup (12; \infty)$.

б) Решим неравенство $y < 0$ для функции $y = (3x - 1)(x + 5)$.
$(3x - 1)(x + 5) < 0$
Графиком данной функции является парабола, ветви которой направлены вверх (т.к. коэффициент при $x^2$ положителен: $3x \cdot x = 3x^2$). Следовательно, функция принимает отрицательные значения между своими корнями.
Найдем корни, приравняв каждый множитель к нулю:
$3x - 1 = 0 \Rightarrow 3x = 1 \Rightarrow x_1 = \frac{1}{3}$
$x + 5 = 0 \Rightarrow x_2 = -5$
Значит, функция отрицательна в интервале между $-5$ и $\frac{1}{3}$.
Ответ: $x \in (-5; \frac{1}{3})$.

в) Решим неравенство $y < 0$ для функции $y = -x^2 + 9$.
$-x^2 + 9 < 0$
$9 < x^2$
Это неравенство выполняется, когда $|x| > 3$.
Раскрывая модуль, получаем два случая:
1) $x > 3$
2) $x < -3$
Графиком функции является парабола с ветвями, направленными вниз (коэффициент при $x^2$ отрицателен), корни которой $x = \pm 3$. Функция отрицательна за пределами интервала между корнями.
Ответ: $x \in (-\infty; -3) \cup (3; \infty)$.

г) Решим неравенство $y < 0$ для функции $y = x(x + 5)$.
$x(x + 5) < 0$
Графиком функции $y = x^2 + 5x$ является парабола, ветви которой направлены вверх. Функция отрицательна между корнями.
Найдем корни:
$x_1 = 0$
$x + 5 = 0 \Rightarrow x_2 = -5$
Следовательно, функция принимает отрицательные значения в интервале между $-5$ и $0$.
Ответ: $x \in (-5; 0)$.

Помогло решение? Оставьте отзыв в комментариях ниже.

Присоединяйтесь к Телеграм-группе @gdz_by_belarus

Присоединиться

Мы подготовили для вас ответ c подробным объяснением домашего задания по алгебре за 8 класс, для упражнения номер 3.98 расположенного на странице 186 к учебнику 2024 года издания для учащихся школ и гимназий.

Теперь на нашем сайте ГДЗ.ТОП вы всегда легко и бесплатно найдёте условие с правильным ответом на вопрос «Как решить ДЗ» и «Как сделать» задание по алгебре к упражнению №3.98 (с. 186), авторов: Арефьева (Ирина Глебовна), Пирютко (Ольга Николаевна), учебного пособия издательства Адукацыя i выхаванне.