Номер 4.106, страница 241 - гдз по алгебре 8 класс учебник Арефьева, Пирютко

Алгебра, 8 класс Учебник, авторы: Арефьева Ирина Глебовна, Пирютко Ольга Николаевна, издательство Адукацыя i выхаванне, Минск, 2024, бирюзового цвета

Авторы: Арефьева И. Г., Пирютко О. Н.

Тип: Учебник

Издательство: Адукацыя i выхаванне

Год издания: 2024 - 2025

Цвет обложки: бирюзовый с графиком

ISBN: ISBN 978-985-03-4081-8

Допущено Министерством образования Республики Беларусь

Популярные ГДЗ в 8 классе

Глава 4. Функции. Параграф 20. Свойства и график функции y=√x - номер 4.106, страница 241.

№4.106 (с. 241)
Условие. №4.106 (с. 241)
скриншот условия
Алгебра, 8 класс Учебник, авторы: Арефьева Ирина Глебовна, Пирютко Ольга Николаевна, издательство Адукацыя i выхаванне, Минск, 2024, бирюзового цвета, страница 241, номер 4.106, Условие

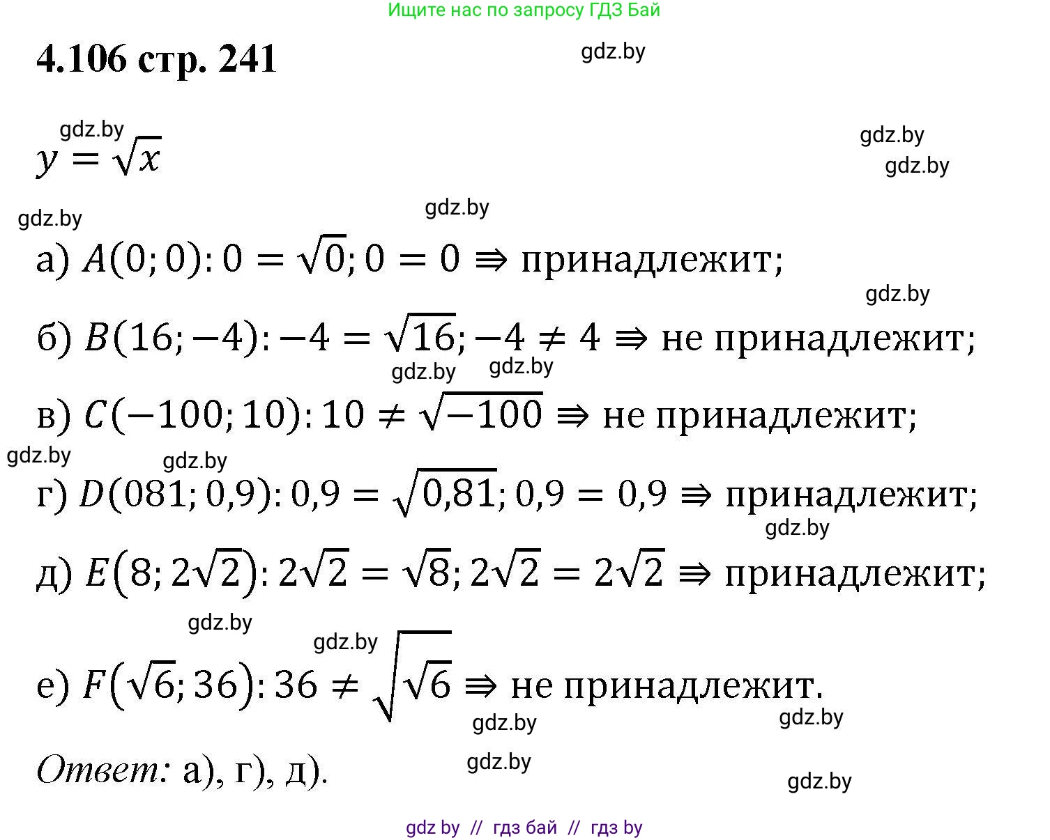
4.106. Выберите точки, принадлежащие графику функции $y = \sqrt{x}$:

а) A(0; 0);

б) B(16; -4);

в) C(-100; 10);

г) D(0,81; 0,9);

д) E(8; $2\sqrt{2}$);

е) K($\sqrt{6}$; 36).

Решение. №4.106 (с. 241)
Алгебра, 8 класс Учебник, авторы: Арефьева Ирина Глебовна, Пирютко Ольга Николаевна, издательство Адукацыя i выхаванне, Минск, 2024, бирюзового цвета, страница 241, номер 4.106, Решение
Решение 2. №4.106 (с. 241)
Чтобы определить, принадлежит ли точка графику функции $y = \sqrt{x}$, необходимо подставить координаты каждой точки $(x; y)$ в уравнение функции. Если получится верное равенство, точка принадлежит графику. Важно также помнить, что область определения функции $y = \sqrt{x}$ — это все неотрицательные числа ($x \ge 0$), а область значений — также все неотрицательные числа ($y \ge 0$).

а) Проверяем точку $A(0; 0)$. Подставляем её координаты $x=0$ и $y=0$ в уравнение функции $y = \sqrt{x}$. Получаем равенство $0 = \sqrt{0}$. Так как $\sqrt{0}$ действительно равен $0$, равенство верное. Значит, точка принадлежит графику. Ответ: Да.

б) Проверяем точку $B(16; -4)$. Подставляем её координаты $x=16$ и $y=-4$ в уравнение $y = \sqrt{x}$. Получаем равенство $-4 = \sqrt{16}$. По определению, арифметический квадратный корень является неотрицательным числом, поэтому $\sqrt{16} = 4$. Равенство $-4 = 4$ неверно. Также, значение функции $y = \sqrt{x}$ не может быть отрицательным. Значит, точка не принадлежит графику. Ответ: Нет.

в) Проверяем точку $C(-100; 10)$. Подставляем её координаты в уравнение $y = \sqrt{x}$. Получаем $10 = \sqrt{-100}$. Функция $y = \sqrt{x}$ определена только для неотрицательных значений $x$ (т.е. $x \ge 0$). Поскольку абсцисса точки $x = -100$ отрицательна, точка не входит в область определения функции и, следовательно, не может принадлежать её графику. Ответ: Нет.

г) Проверяем точку $D(0,81; 0,9)$. Подставляем её координаты $x=0,81$ и $y=0,9$ в уравнение $y = \sqrt{x}$. Получаем равенство $0,9 = \sqrt{0,81}$. Возведя $0,9$ в квадрат, получаем $0,9^2 = 0,81$. Равенство верное. Значит, точка принадлежит графику. Ответ: Да.

д) Проверяем точку $E(8; 2\sqrt{2})$. Подставляем её координаты $x=8$ и $y=2\sqrt{2}$ в уравнение $y = \sqrt{x}$. Получаем равенство $2\sqrt{2} = \sqrt{8}$. Упростим выражение в правой части: $\sqrt{8} = \sqrt{4 \cdot 2} = \sqrt{4}\sqrt{2} = 2\sqrt{2}$. Равенство $2\sqrt{2} = 2\sqrt{2}$ является верным. Значит, точка принадлежит графику. Ответ: Да.

е) Проверяем точку $K(\sqrt{6}; 36)$. Подставляем её координаты $x=\sqrt{6}$ и $y=36$ в уравнение $y = \sqrt{x}$. Получаем равенство $36 = \sqrt{\sqrt{6}}$. Выражение $\sqrt{\sqrt{6}}$ можно записать как $\sqrt[4]{6}$. Так как $1^4=1$ и $2^4=16$, то значение $\sqrt[4]{6}$ — это число, которое находится между 1 и 2. Очевидно, что оно не равно 36. Равенство неверно. Значит, точка не принадлежит графику. Ответ: Нет.

Помогло решение? Оставьте отзыв в комментариях ниже.

Присоединяйтесь к Телеграм-группе @gdz_by_belarus

Присоединиться

Мы подготовили для вас ответ c подробным объяснением домашего задания по алгебре за 8 класс, для упражнения номер 4.106 расположенного на странице 241 к учебнику 2024 года издания для учащихся школ и гимназий.

Теперь на нашем сайте ГДЗ.ТОП вы всегда легко и бесплатно найдёте условие с правильным ответом на вопрос «Как решить ДЗ» и «Как сделать» задание по алгебре к упражнению №4.106 (с. 241), авторов: Арефьева (Ирина Глебовна), Пирютко (Ольга Николаевна), учебного пособия издательства Адукацыя i выхаванне.