Номер 4.83, страница 236 - гдз по алгебре 8 класс учебник Арефьева, Пирютко

Алгебра, 8 класс Учебник, авторы: Арефьева Ирина Глебовна, Пирютко Ольга Николаевна, издательство Адукацыя i выхаванне, Минск, 2024, бирюзового цвета

Авторы: Арефьева И. Г., Пирютко О. Н.

Тип: Учебник

Издательство: Адукацыя i выхаванне

Год издания: 2024 - 2025

Цвет обложки: бирюзовый с графиком

ISBN: ISBN 978-985-03-4081-8

Допущено Министерством образования Республики Беларусь

Популярные ГДЗ в 8 классе

Глава 4. Функции. Параграф 19. Свойства и график функции y = |х| - номер 4.83, страница 236.

№4.83 (с. 236)
Условие. №4.83 (с. 236)
скриншот условия
Алгебра, 8 класс Учебник, авторы: Арефьева Ирина Глебовна, Пирютко Ольга Николаевна, издательство Адукацыя i выхаванне, Минск, 2024, бирюзового цвета, страница 236, номер 4.83, Условие

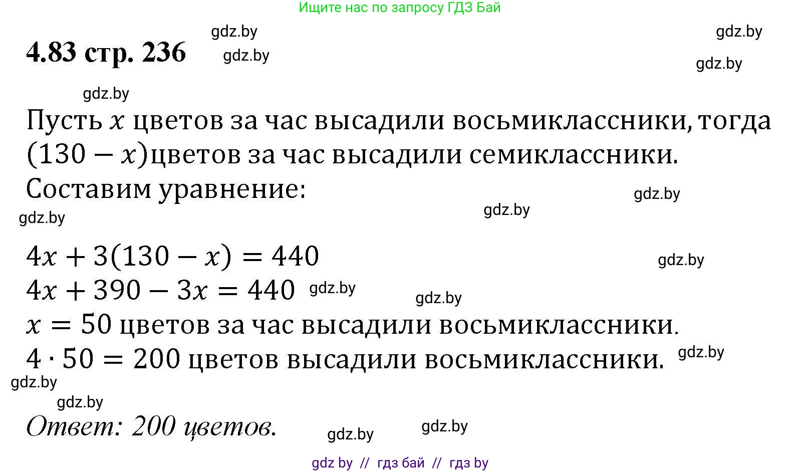
4.83. В рамках республиканской акции по благоустройству и озеленению территорий «Цветы добра» учащиеся создавали проекты цветников. Группа восьмиклассников высаживала цветы в городском парке 4 ч, а группа семиклассников — 3 ч. Вместе они высадили 440 цветов. Сколько цветов высадили восьмиклассники, если за 1 ч работы две группы вместе высадили 130 цветов?

Решение. №4.83 (с. 236)
Алгебра, 8 класс Учебник, авторы: Арефьева Ирина Глебовна, Пирютко Ольга Николаевна, издательство Адукацыя i выхаванне, Минск, 2024, бирюзового цвета, страница 236, номер 4.83, Решение
Решение 2. №4.83 (с. 236)

Для решения задачи введем переменные и составим систему уравнений.

Пусть $x$ — производительность группы восьмиклассников (количество цветов, высаживаемых за 1 час).

Пусть $y$ — производительность группы семиклассников (количество цветов, высаживаемых за 1 час).

На основе условий задачи можно составить два уравнения:

  1. За 1 час совместной работы обе группы высадили 130 цветов. Математически это выражается как:
    $x + y = 130$
  2. Группа восьмиклассников работала 4 часа (и высадила $4x$ цветов), а группа семиклассников работала 3 часа (и высадила $3y$ цветов). Всего они высадили 440 цветов. Это уравнение выглядит так:
    $4x + 3y = 440$

Получаем систему уравнений:
$\begin{cases} x + y = 130 \\ 4x + 3y = 440 \end{cases}$

Решим эту систему методом подстановки. Из первого уравнения выразим $y$:

$y = 130 - x$

Теперь подставим это выражение во второе уравнение системы:

$4x + 3(130 - x) = 440$

Раскроем скобки и найдем значение $x$:

$4x + 390 - 3x = 440$

$x + 390 = 440$

$x = 440 - 390$

$x = 50$

Таким образом, мы нашли, что производительность группы восьмиклассников составляет 50 цветов в час.

Чтобы узнать, сколько всего цветов высадили восьмиклассники, нужно их производительность умножить на время работы, которое составляет 4 часа:

$50 \text{ цветов/час} \times 4 \text{ ч} = 200 \text{ цветов}$

Ответ: 200.

Помогло решение? Оставьте отзыв в комментариях ниже.

Присоединяйтесь к Телеграм-группе @gdz_by_belarus

Присоединиться

Мы подготовили для вас ответ c подробным объяснением домашего задания по алгебре за 8 класс, для упражнения номер 4.83 расположенного на странице 236 к учебнику 2024 года издания для учащихся школ и гимназий.

Теперь на нашем сайте ГДЗ.ТОП вы всегда легко и бесплатно найдёте условие с правильным ответом на вопрос «Как решить ДЗ» и «Как сделать» задание по алгебре к упражнению №4.83 (с. 236), авторов: Арефьева (Ирина Глебовна), Пирютко (Ольга Николаевна), учебного пособия издательства Адукацыя i выхаванне.