Номер 6, страница 118 - гдз по геометрии 8 класс учебник Казаков, Казакова

Геометрия, 8 класс Учебник, авторы: Казаков Валерий Владимирович, Казакова Ольга Олеговна, издательство Адукацыя i выхаванне, Минск, 2024, оранжевого цвета

Авторы: Казаков В. В., Казакова О. О.

Тип: Учебник

Издательство: Адукацыя i выхаванне

Год издания: 2024 - 2025

Цвет обложки: оранжевый

Допущено Министерством образования Республики Беларусь

Популярные ГДЗ в 8 классе

Глава 2. Площади многоугольников. Повторение главы I и главы II - номер 6, страница 118.

№6 (с. 118)
Условие. №6 (с. 118)
скриншот условия
Геометрия, 8 класс Учебник, авторы: Казаков Валерий Владимирович, Казакова Ольга Олеговна, издательство Адукацыя i выхаванне, Минск, 2024, оранжевого цвета, страница 118, номер 6, Условие

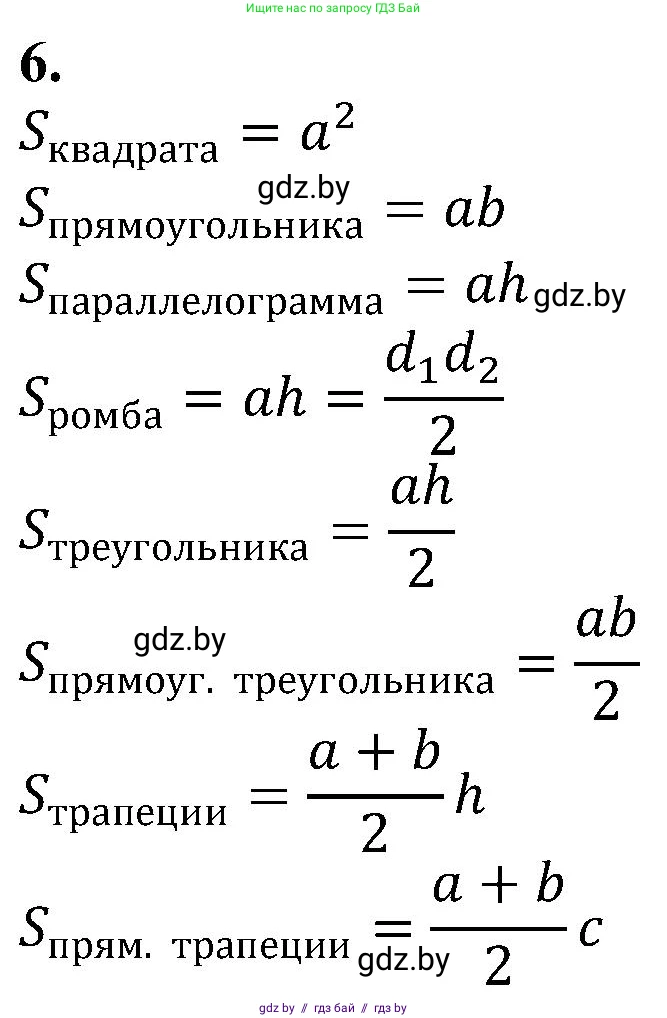
6. Запишите 8 формул площадей плоских фигур и теорему Пифагора.

Площадь квадрата

$S = a^2$

Площадь прямоугольника

$S = ab$

Площадь треугольника

$S = \frac{1}{2}bh$

Площадь параллелограмма

$S = bh$

Площадь трапеции

$S = \frac{a+b}{2}h$

Площадь круга

$S = \pi r^2$

Площадь ромба

$S = \frac{1}{2}d_1d_2$

Площадь треугольника (формула Герона)

$S = \sqrt{p(p-a)(p-b)(p-c)}$, где $p = \frac{a+b+c}{2}$

Теорема Пифагора

$a^2 + b^2 = c^2$

Решение. №6 (с. 118)
Геометрия, 8 класс Учебник, авторы: Казаков Валерий Владимирович, Казакова Ольга Олеговна, издательство Адукацыя i выхаванне, Минск, 2024, оранжевого цвета, страница 118, номер 6, Решение
Решение 3. №6 (с. 118)

1. Площадь квадрата

Площадь квадрата вычисляется как квадрат длины его стороны. Если сторона квадрата равна $a$, то его площадь $S$ определяется по формуле.

Ответ: $S = a^2$

2. Площадь прямоугольника

Площадь прямоугольника равна произведению длин двух его смежных сторон. Если стороны прямоугольника равны $a$ и $b$, то его площадь $S$ вычисляется как их произведение.

Ответ: $S = a \cdot b$

3. Площадь треугольника

Площадь треугольника равна половине произведения длины его основания на высоту, проведенную к этому основанию. Пусть $a$ — основание треугольника, а $h$ — соответствующая высота.

Ответ: $S = \frac{1}{2}ah$

4. Площадь параллелограмма

Площадь параллелограмма равна произведению длины его основания на высоту, опущенную на это основание. Пусть $a$ — основание, а $h$ — высота.

Ответ: $S = ah$

5. Площадь ромба

Площадь ромба можно найти как половину произведения длин его диагоналей. Если диагонали ромба равны $d_1$ и $d_2$, то его площадь $S$ вычисляется по формуле.

Ответ: $S = \frac{1}{2}d_1 d_2$

6. Площадь трапеции

Площадь трапеции равна произведению полусуммы ее оснований на высоту. Пусть $a$ и $b$ — основания трапеции, а $h$ — ее высота.

Ответ: $S = \frac{a+b}{2}h$

7. Площадь круга

Площадь круга вычисляется как произведение числа пи ($\pi$) на квадрат радиуса круга. Пусть $r$ — радиус круга.

Ответ: $S = \pi r^2$

8. Формула Герона для площади треугольника

Площадь произвольного треугольника можно вычислить, зная длины всех трех его сторон, с помощью формулы Герона. Пусть $a, b, c$ — стороны треугольника, а $p$ — его полупериметр, то есть $p = \frac{a+b+c}{2}$.

Ответ: $S = \sqrt{p(p-a)(p-b)(p-c)}$

Теорема Пифагора

Формулировка теоремы: в прямоугольном треугольнике квадрат длины гипотенузы (стороны, лежащей против прямого угла) равен сумме квадратов длин катетов (сторон, прилежащих к прямому углу). Если $a$ и $b$ — катеты, а $c$ — гипотенуза, то соотношение между ними выражается следующей формулой.

Ответ: $c^2 = a^2 + b^2$

Помогло решение? Оставьте отзыв в комментариях ниже.

Присоединяйтесь к Телеграм-группе @gdz_by_belarus

Присоединиться

Мы подготовили для вас ответ c подробным объяснением домашего задания по геометрии за 8 класс, для упражнения номер 6 расположенного на странице 118 к учебнику 2024 года издания для учащихся школ и гимназий.

Теперь на нашем сайте ГДЗ.ТОП вы всегда легко и бесплатно найдёте условие с правильным ответом на вопрос «Как решить ДЗ» и «Как сделать» задание по геометрии к упражнению №6 (с. 118), авторов: Казаков (Валерий Владимирович), Казакова (Ольга Олеговна), учебного пособия издательства Адукацыя i выхаванне.