Номер 1.66, страница 29 - гдз по алгебре 9 класс учебник Арефьева, Пирютко

Алгебра, 9 класс Учебник, авторы: Арефьева Ирина Глебовна, Пирютко Ольга Николаевна, издательство Народная асвета, Минск, 2019, голубого цвета

Авторы: Арефьева И. Г., Пирютко О. Н.

Тип: Учебник

Издательство: Народная асвета

Год издания: 2019 - 2025

Цвет обложки: голубой, синий с графиком

ISBN: 978-985-03-3077-2

Допущено Министерством образования Республики Беларусь

Популярные ГДЗ в 9 классе

Глава 1. Рациональные выражения. Параграф 2. Основное свойство рациональной дроби. Сокращение рациональных дробей - номер 1.66, страница 29.

№1.66 (с. 29)
Условие. №1.66 (с. 29)
скриншот условия
Алгебра, 9 класс Учебник, авторы: Арефьева Ирина Глебовна, Пирютко Ольга Николаевна, издательство Народная асвета, Минск, 2019, голубого цвета, страница 29, номер 1.66, Условие

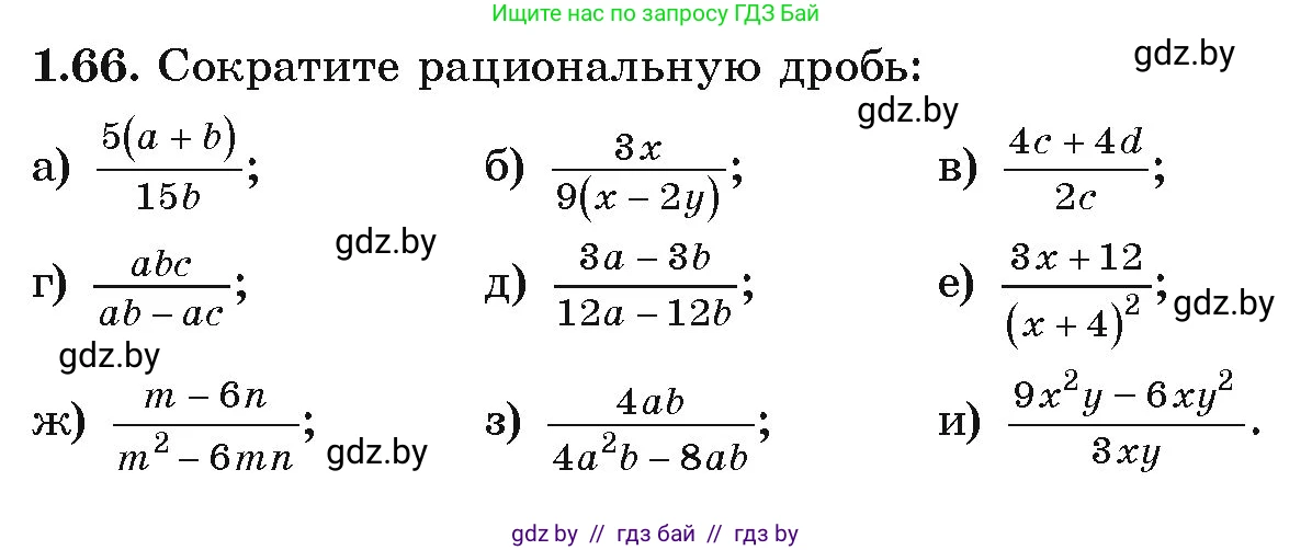
1.66. Сократите рациональную дробь:

а) $\frac{5(a+b)}{15b}$;

б) $\frac{3x}{9(x-2y)}$;

в) $\frac{4c+4d}{2c}$;

г) $\frac{abc}{ab-ac}$;

д) $\frac{3a-3b}{12a-12b}$;

е) $\frac{3x+12}{(x+4)^2}$;

ж) $\frac{m-6n}{m^2-6mn}$;

з) $\frac{4ab}{4a^2b-8ab}$;

и) $\frac{9x^2y-6xy^2}{3xy}$.

Решение. №1.66 (с. 29)
Алгебра, 9 класс Учебник, авторы: Арефьева Ирина Глебовна, Пирютко Ольга Николаевна, издательство Народная асвета, Минск, 2019, голубого цвета, страница 29, номер 1.66, Решение
Решение 2. №1.66 (с. 29)

а) Исходная дробь: $\frac{5(a+b)}{15b}$.
Чтобы сократить дробь, разложим числовой коэффициент в знаменателе на множители: $15 = 3 \cdot 5$.
$\frac{5(a+b)}{15b} = \frac{5(a+b)}{3 \cdot 5 \cdot b}$
Сократим числитель и знаменатель на общий множитель 5:
$\frac{\cancel{5}(a+b)}{3 \cdot \cancel{5} \cdot b} = \frac{a+b}{3b}$
Ответ: $\frac{a+b}{3b}$

б) Исходная дробь: $\frac{3x}{9(x-2y)}$.
Разложим числовой коэффициент в знаменателе на множители: $9 = 3 \cdot 3$.
$\frac{3x}{9(x-2y)} = \frac{3x}{3 \cdot 3(x-2y)}$
Сократим числитель и знаменатель на общий множитель 3:
$\frac{\cancel{3}x}{3 \cdot \cancel{3}(x-2y)} = \frac{x}{3(x-2y)}$
Ответ: $\frac{x}{3(x-2y)}$

в) Исходная дробь: $\frac{4c+4d}{2c}$.
В числителе вынесем общий множитель 4 за скобки: $4c+4d = 4(c+d)$.
$\frac{4(c+d)}{2c}$
Сократим дробь на общий множитель 2:
$\frac{2 \cdot \cancel{2}(c+d)}{\cancel{2}c} = \frac{2(c+d)}{c}$
Данная дробь является неправильной. Чтобы выделить целую часть, раскроем скобки и выполним почленное деление:
$\frac{2c+2d}{c} = \frac{2c}{c} + \frac{2d}{c} = 2 + \frac{2d}{c}$
Ответ: $\mathbf{2} + \frac{2d}{c}$

г) Исходная дробь: $\frac{abc}{ab-ac}$.
В знаменателе вынесем общий множитель $a$ за скобки: $ab-ac = a(b-c)$.
$\frac{abc}{a(b-c)}$
Сократим дробь на общий множитель $a$ (при условии $a \ne 0$):
$\frac{\cancel{a}bc}{\cancel{a}(b-c)} = \frac{bc}{b-c}$
Это неправильная дробь. Выделим целую часть, добавив и отняв $c^2$ в числителе:
$\frac{bc - c^2 + c^2}{b-c} = \frac{c(b-c) + c^2}{b-c} = \frac{c(b-c)}{b-c} + \frac{c^2}{b-c} = c + \frac{c^2}{b-c}$
Ответ: $\mathbf{c} + \frac{c^2}{b-c}$

д) Исходная дробь: $\frac{3a-3b}{12a-12b}$.
Вынесем общие множители в числителе и знаменателе:
$3a-3b = 3(a-b)$
$12a-12b = 12(a-b)$
Получаем дробь: $\frac{3(a-b)}{12(a-b)}$
Сократим на общие множители 3 и $(a-b)$ (при условии $a \ne b$):
$\frac{\cancel{3}\cancel{(a-b)}}{4 \cdot \cancel{3}\cancel{(a-b)}} = \frac{1}{4}$
Ответ: $\frac{1}{4}$

е) Исходная дробь: $\frac{3x+12}{(x+4)^2}$.
В числителе вынесем общий множитель 3 за скобки: $3x+12 = 3(x+4)$.
$\frac{3(x+4)}{(x+4)^2}$
Сократим дробь на общий множитель $(x+4)$ (при условии $x \ne -4$):
$\frac{3\cancel{(x+4)}}{(x+4)^{\cancel{2}}} = \frac{3}{x+4}$
Ответ: $\frac{3}{x+4}$

ж) Исходная дробь: $\frac{m-6n}{m^2-6mn}$.
В знаменателе вынесем общий множитель $m$ за скобки: $m^2-6mn = m(m-6n)$.
$\frac{m-6n}{m(m-6n)}$
Сократим дробь на общий множитель $(m-6n)$ (при условии $m \ne 6n$):
$\frac{\cancel{(m-6n)}}{m\cancel{(m-6n)}} = \frac{1}{m}$
Ответ: $\frac{1}{m}$

з) Исходная дробь: $\frac{4ab}{4a^2b-8ab}$.
В знаменателе вынесем общий множитель $4ab$ за скобки: $4a^2b-8ab = 4ab(a-2)$.
$\frac{4ab}{4ab(a-2)}$
Сократим дробь на общий множитель $4ab$ (при условии $a \ne 0, b \ne 0$):
$\frac{\cancel{4ab}}{\cancel{4ab}(a-2)} = \frac{1}{a-2}$
Ответ: $\frac{1}{a-2}$

и) Исходная дробь: $\frac{9x^2y-6xy^2}{3xy}$.
Чтобы упростить дробь, можно вынести общий множитель $3xy$ в числителе: $9x^2y-6xy^2 = 3xy(3x-2y)$.
$\frac{3xy(3x-2y)}{3xy}$
Сократим дробь на $3xy$ (при условии $x \ne 0, y \ne 0$):
$\frac{\cancel{3xy}(3x-2y)}{\cancel{3xy}} = 3x-2y$
В результате деления получается многочлен, который является целой частью исходной дроби.
Ответ: $\mathbf{3x - 2y}$

Помогло решение? Оставьте отзыв в комментариях ниже.

Присоединяйтесь к Телеграм-группе @gdz_by_belarus

Присоединиться

Мы подготовили для вас ответ c подробным объяснением домашего задания по алгебре за 9 класс, для упражнения номер 1.66 расположенного на странице 29 к учебнику 2019 года издания для учащихся школ и гимназий.

Теперь на нашем сайте ГДЗ.ТОП вы всегда легко и бесплатно найдёте условие с правильным ответом на вопрос «Как решить ДЗ» и «Как сделать» задание по алгебре к упражнению №1.66 (с. 29), авторов: Арефьева (Ирина Глебовна), Пирютко (Ольга Николаевна), учебного пособия издательства Народная асвета.