Номер 2.146, страница 127 - гдз по алгебре 9 класс учебник Арефьева, Пирютко

Алгебра, 9 класс Учебник, авторы: Арефьева Ирина Глебовна, Пирютко Ольга Николаевна, издательство Народная асвета, Минск, 2019, голубого цвета

Авторы: Арефьева И. Г., Пирютко О. Н.

Тип: Учебник

Издательство: Народная асвета

Год издания: 2019 - 2025

Цвет обложки: голубой, синий с графиком

ISBN: 978-985-03-3077-2

Допущено Министерством образования Республики Беларусь

Популярные ГДЗ в 9 классе

Глава 2. Функции. Параграф 9. Построение графиков функций y=f(x)±b, y=f(x±a) - номер 2.146, страница 127.

№2.146 (с. 127)
Условие. №2.146 (с. 127)
скриншот условия
Алгебра, 9 класс Учебник, авторы: Арефьева Ирина Глебовна, Пирютко Ольга Николаевна, издательство Народная асвета, Минск, 2019, голубого цвета, страница 127, номер 2.146, Условие Алгебра, 9 класс Учебник, авторы: Арефьева Ирина Глебовна, Пирютко Ольга Николаевна, издательство Народная асвета, Минск, 2019, голубого цвета, страница 127, номер 2.146, Условие (продолжение 2)

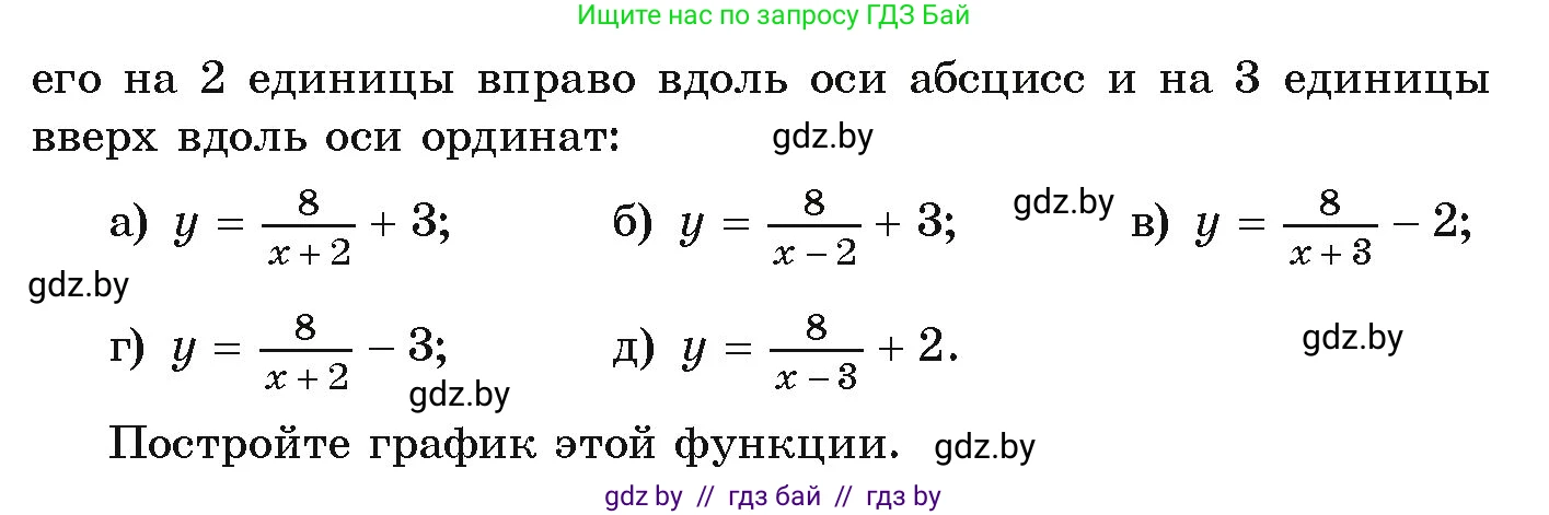
2.146. Выберите функцию, график которой получен из графика функции $y = \frac{8}{x}$ сдвигом его на 2 единицы вправо вдоль оси абсцисс и на 3 единицы вверх вдоль оси ординат:

а) $y = \frac{8}{x+2} + 3;$

б) $y = \frac{8}{x-2} + 3;$

в) $y = \frac{8}{x+3} - 2;$

г) $y = \frac{8}{x+2} - 3;$

д) $y = \frac{8}{x-3} + 2.$

Постройте график этой функции.

Решение. №2.146 (с. 127)
Алгебра, 9 класс Учебник, авторы: Арефьева Ирина Глебовна, Пирютко Ольга Николаевна, издательство Народная асвета, Минск, 2019, голубого цвета, страница 127, номер 2.146, Решение
Решение 2. №2.146 (с. 127)

Для того чтобы определить, какая из предложенных функций соответствует заданным преобразованиям, необходимо вспомнить правила сдвига графика функции.

Выбор функции

Исходная функция — это $y = \frac{8}{x}$. Графиком этой функции является гипербола с центром в начале координат (0,0) и асимптотами, совпадающими с осями координат ($x=0$ и $y=0$).

В задаче указаны следующие преобразования:

  1. Сдвиг на 2 единицы вправо вдоль оси абсцисс (Ox).
    Чтобы сдвинуть график функции $f(x)$ на $c$ единиц вправо, необходимо аргумент $x$ заменить на $(x-c)$. В нашем случае $c=2$, поэтому функция преобразуется к виду $y = \frac{8}{x-2}$. Вертикальная асимптота смещается в точку $x=2$.
  2. Сдвиг на 3 единицы вверх вдоль оси ординат (Oy).
    Чтобы сдвинуть график функции на $d$ единиц вверх, необходимо ко всей функции прибавить $d$. В нашем случае $d=3$, поэтому итоговая функция будет иметь вид $y = \frac{8}{x-2} + 3$. Горизонтальная асимптота смещается в точку $y=3$.

Полученное уравнение $y = \frac{8}{x-2} + 3$ соответствует варианту, предложенному в подпункте б).

б) $y = \frac{8}{x-2} + 3$ Ответ: Это искомая функция, график которой получен указанным сдвигом.


Построение графика функции $y = \frac{8}{x-2} + 3$

Для построения графика выполним следующие шаги:

  1. Определяем положение асимптот.
    Как мы выяснили, центр гиперболы сместился в точку (2, 3). Следовательно, асимптотами будут прямые:
    • Вертикальная асимптота: $x = 2$
    • Горизонтальная асимптота: $y = 3$
  2. Вычисляем координаты нескольких точек графика.
    Для точности построения найдем значения функции для нескольких значений $x$, расположенных по обе стороны от вертикальной асимптоты.
    $x$$y = \frac{8}{x-2} + 3$Точка $(x,y)$
    -6$\frac{8}{-8} + 3 = 2$(-6, 2)
    -2$\frac{8}{-4} + 3 = 1$(-2, 1)
    0$\frac{8}{-2} + 3 = -1$(0, -1)
    1$\frac{8}{-1} + 3 = -5$(1, -5)
    2не сущ.(асимптота)
    3$\frac{8}{1} + 3 = 11$(3, 11)
    4$\frac{8}{2} + 3 = 7$(4, 7)
    6$\frac{8}{4} + 3 = 5$(6, 5)
    10$\frac{8}{8} + 3 = 4$(10, 4)
  3. Строим график.
    На координатной плоскости изображаем асимптоты (пунктирными линиями), отмечаем вычисленные точки и соединяем их двумя плавными кривыми — ветвями гиперболы.
5 10 -5 5 10 -5 -10 15 x y x=2 y=3

Помогло решение? Оставьте отзыв в комментариях ниже.

Присоединяйтесь к Телеграм-группе @gdz_by_belarus

Присоединиться

Мы подготовили для вас ответ c подробным объяснением домашего задания по алгебре за 9 класс, для упражнения номер 2.146 расположенного на странице 127 к учебнику 2019 года издания для учащихся школ и гимназий.

Теперь на нашем сайте ГДЗ.ТОП вы всегда легко и бесплатно найдёте условие с правильным ответом на вопрос «Как решить ДЗ» и «Как сделать» задание по алгебре к упражнению №2.146 (с. 127), авторов: Арефьева (Ирина Глебовна), Пирютко (Ольга Николаевна), учебного пособия издательства Народная асвета.