Номер 13.16, страница 74 - гдз по алгебре 10 класс сборник задач Арефьева, Пирютко

Алгебра, 10 класс Сборник задач, авторы: Арефьева Ирина Глебовна, Пирютко Ольга Николаевна, издательство Народная асвета, Минск, 2020, белого цвета

Авторы: Арефьева И. Г., Пирютко О. Н.

Тип: Сборник задач

Издательство: Народная асвета

Год издания: 2020 - 2025

Уровень обучения: базовый и повышенный

Цвет обложки: белый, голубой с графиком

Допущено Министерством образования Республики Беларусь

Популярные ГДЗ в 10 классе

Глава 3. Тригонометрия. Параграф 13. Тригонометрические уравнения. Тригонометрические неравенства - номер 13.16, страница 74.

№13.16 (с. 74)
Условие. №13.16 (с. 74)
скриншот условия
Алгебра, 10 класс Сборник задач, авторы: Арефьева Ирина Глебовна, Пирютко Ольга Николаевна, издательство Народная асвета, Минск, 2020, белого цвета, страница 74, номер 13.16, Условие

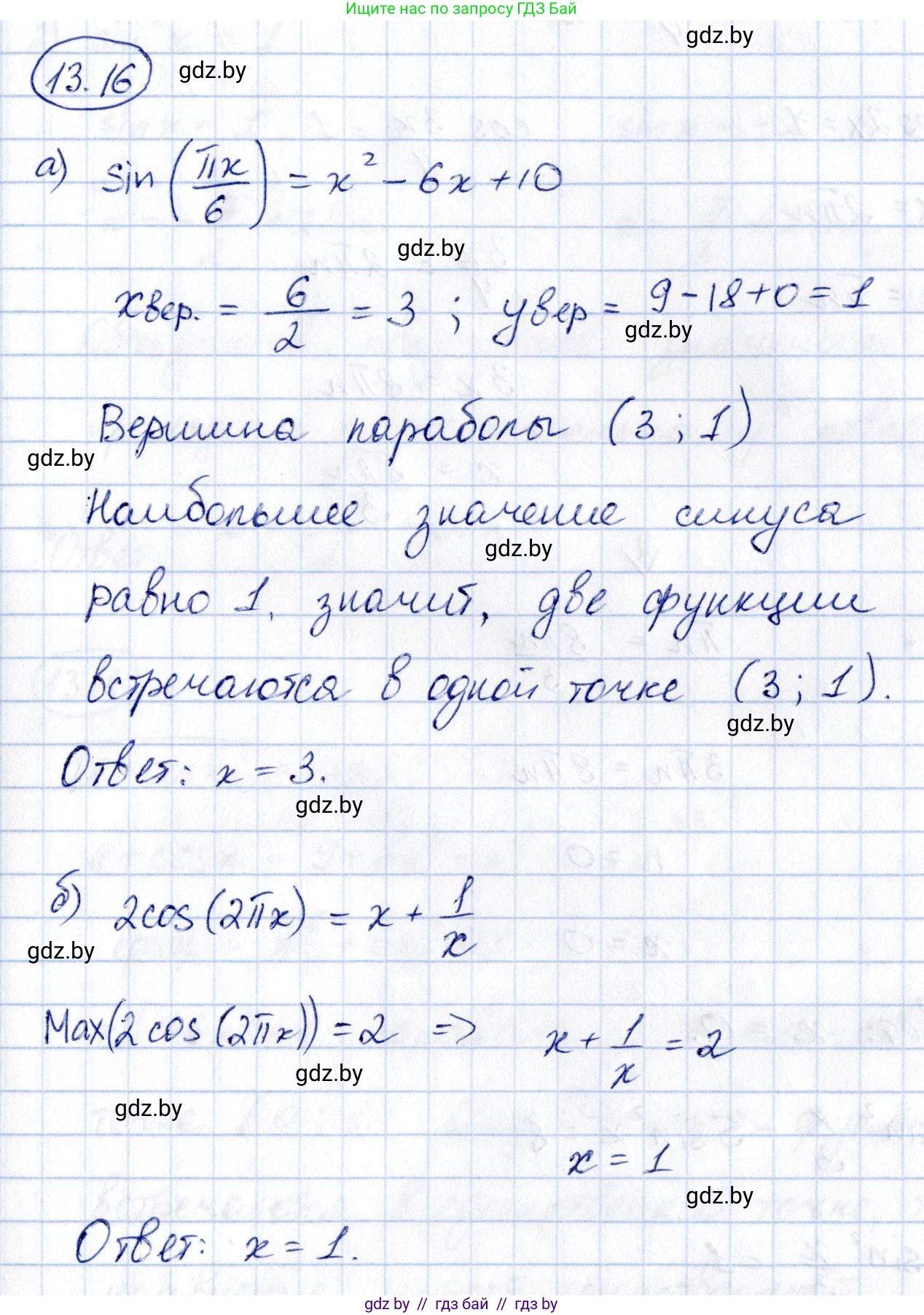
13.16. Решите уравнение, используя свойства функций:

a) $ \sin \frac{\pi x}{6} = x^2 - 6x + 10 $;

б) $ 2\cos2\pi x = x + \frac{1}{x} $.

Решение. №13.16 (с. 74)
Алгебра, 10 класс Сборник задач, авторы: Арефьева Ирина Глебовна, Пирютко Ольга Николаевна, издательство Народная асвета, Минск, 2020, белого цвета, страница 74, номер 13.16, Решение
Решение 2. №13.16 (с. 74)

а) Решим уравнение $ \sin\frac{\pi x}{6} = x^2 - 6x + 10 $, используя метод оценки. Этот метод заключается в анализе области значений функций, стоящих в левой и правой частях уравнения.

1. Рассмотрим функцию в левой части: $ y = \sin\frac{\pi x}{6} $. Область значений функции синус — это отрезок $ [-1, 1] $. Таким образом, для любого действительного значения $ x $ выполняется неравенство:$ -1 \le \sin\frac{\pi x}{6} \le 1 $.

2. Рассмотрим функцию в правой части: $ y = x^2 - 6x + 10 $. Это квадратичная функция, график которой — парабола с ветвями, направленными вверх. Найдем ее наименьшее значение, выделив полный квадрат:$ x^2 - 6x + 10 = (x^2 - 2 \cdot x \cdot 3 + 3^2) - 3^2 + 10 = (x - 3)^2 + 1 $. Поскольку квадрат любого действительного числа неотрицателен, то есть $ (x - 3)^2 \ge 0 $, наименьшее значение правой части равно $ 1 $. Это значение достигается при $ x = 3 $. Таким образом, для любого $ x $ выполняется неравенство:$ x^2 - 6x + 10 \ge 1 $.

3. Сопоставим полученные оценки. Исходное равенство $ \sin\frac{\pi x}{6} = x^2 - 6x + 10 $ может выполняться только тогда, когда обе части уравнения одновременно равны $ 1 $. Это приводит к системе уравнений:$ \begin{cases} \sin\frac{\pi x}{6} = 1 \\ x^2 - 6x + 10 = 1 \end{cases} $

Решим второе уравнение системы:$ (x-3)^2 + 1 = 1 $$ (x-3)^2 = 0 $$ x - 3 = 0 $$ x = 3 $

Теперь необходимо проверить, является ли $ x=3 $ решением первого уравнения системы:$ \sin\frac{\pi \cdot 3}{6} = \sin\frac{\pi}{2} = 1 $. Условие $ 1 = 1 $ выполняется. Следовательно, $ x=3 $ — единственное решение данного уравнения.

Ответ: 3

б) Решим уравнение $ 2\cos(2\pi x) = x + \frac{1}{x} $, используя метод оценки.

1. Оценим левую часть уравнения. Область значений функции косинус — это отрезок $ [-1, 1] $. Следовательно, для левой части уравнения имеем:$ -1 \le \cos(2\pi x) \le 1 $$ -2 \le 2\cos(2\pi x) \le 2 $

2. Оценим правую часть уравнения. Рассмотрим функцию $ y = x + \frac{1}{x} $ при $ x \ne 0 $. Если $ x > 0 $, то по неравенству Коши (о средних арифметическом и геометрическом) имеем:$ x + \frac{1}{x} \ge 2\sqrt{x \cdot \frac{1}{x}} = 2 $. Равенство достигается, когда $ x = \frac{1}{x} $, то есть $ x^2 = 1 $, и так как $ x > 0 $, то $ x = 1 $. Если $ x < 0 $, то пусть $ x = -t $ для $ t > 0 $. Тогда:$ x + \frac{1}{x} = -t - \frac{1}{t} = -(t + \frac{1}{t}) $. Поскольку $ t + \frac{1}{t} \ge 2 $, то $ -(t + \frac{1}{t}) \le -2 $. Равенство достигается при $ t = 1 $, то есть при $ x = -1 $. Таким образом, область значений правой части — это объединение промежутков $ (-\infty, -2] \cup [2, \infty) $.

3. Сопоставляя области значений левой и правой частей, видим, что равенство возможно только в двух случаях: когда обе части равны $ 2 $ или когда обе части равны $ -2 $.

Случай 1: Обе части равны $ 2 $.$ \begin{cases} 2\cos(2\pi x) = 2 \\ x + \frac{1}{x} = 2 \end{cases} $Из второго уравнения следует $ x=1 $. Проверим это значение для первого уравнения:$ 2\cos(2\pi \cdot 1) = 2\cos(2\pi) = 2 \cdot 1 = 2 $. Равенство $ 2 = 2 $ верное, значит, $ x=1 $ является решением.

Случай 2: Обе части равны $ -2 $.$ \begin{cases} 2\cos(2\pi x) = -2 \\ x + \frac{1}{x} = -2 \end{cases} $Из второго уравнения следует $ x=-1 $. Проверим это значение для первого уравнения:$ 2\cos(2\pi \cdot (-1)) = 2\cos(-2\pi) = 2\cos(2\pi) = 2 \cdot 1 = 2 $. Получаем равенство $ 2 = -2 $, которое является ложным. Следовательно, $ x=-1 $ не является решением.

Единственным решением уравнения является $ x=1 $.

Ответ: 1

Помогло решение? Оставьте отзыв в комментариях ниже.

Присоединяйтесь к Телеграм-группе @gdz_by_belarus

Присоединиться

Мы подготовили для вас ответ c подробным объяснением домашего задания по алгебре за 10 класс, для упражнения номер 13.16 расположенного на странице 74 к сборнику задач 2020 года издания для учащихся школ и гимназий.

Теперь на нашем сайте ГДЗ.ТОП вы всегда легко и бесплатно найдёте условие с правильным ответом на вопрос «Как решить ДЗ» и «Как сделать» задание по алгебре к упражнению №13.16 (с. 74), авторов: Арефьева (Ирина Глебовна), Пирютко (Ольга Николаевна), базовый и повышенный уровень обучения учебного пособия издательства Народная асвета.