Номер 6, страница 8 - гдз по алгебре 11 класс сборник задач Арефьева, Пирютко

Алгебра, 11 класс Сборник задач, авторы: Арефьева Ирина Глебовна, Пирютко Ольга Николаевна, издательство Народная асвета, Минск, 2020, белого цвета

Авторы: Арефьева И. Г., Пирютко О. Н.

Тип: Сборник задач

Издательство: Народная асвета

Год издания: 2020 - 2025

Уровень обучения: базовый и повышенный

Цвет обложки: белый с графиком

Допущено Министерством образования Республики Беларусь

Популярные ГДЗ в 11 классе

Глава 1. Обобщение понятия степени. Параграф 1. Степень с рациональным показателем. Степень с действительным показателем - номер 6, страница 8.

№6 (с. 8)
Условие. №6 (с. 8)
скриншот условия
Алгебра, 11 класс Сборник задач, авторы: Арефьева Ирина Глебовна, Пирютко Ольга Николаевна, издательство Народная асвета, Минск, 2020, белого цвета, страница 8, номер 6, Условие

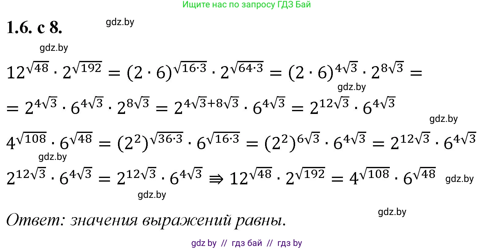
1.6. Сравните значения выражений $12^{\sqrt{48}} \cdot 2^{\sqrt{192}}$ и $4^{\sqrt{108}} \cdot 6^{\sqrt{48}}$.

Решение. №6 (с. 8)
Алгебра, 11 класс Сборник задач, авторы: Арефьева Ирина Глебовна, Пирютко Ольга Николаевна, издательство Народная асвета, Минск, 2020, белого цвета, страница 8, номер 6, Решение
Решение 2. №6 (с. 8)

Чтобы сравнить значения выражений $12^{\sqrt{48}} \cdot 2^{\sqrt{192}}$ и $4^{\sqrt{108}} \cdot 6^{\sqrt{48}}$, необходимо упростить каждое из них.

1. Упрощение первого выражения $12^{\sqrt{48}} \cdot 2^{\sqrt{192}}$

Сначала преобразуем корни в показателях степеней, вынося множители из-под знака корня:

  • $\sqrt{48} = \sqrt{16 \cdot 3} = 4\sqrt{3}$
  • $\sqrt{192} = \sqrt{64 \cdot 3} = 8\sqrt{3}$

Подставим упрощенные значения в выражение:

$12^{4\sqrt{3}} \cdot 2^{8\sqrt{3}}$

Теперь разложим основание 12 на простые множители: $12 = 2^2 \cdot 3$.

$(2^2 \cdot 3)^{4\sqrt{3}} \cdot 2^{8\sqrt{3}}$

Используя свойства степеней $(a \cdot b)^n = a^n \cdot b^n$ и $(a^m)^n = a^{m \cdot n}$, получим:

$(2^2)^{4\sqrt{3}} \cdot 3^{4\sqrt{3}} \cdot 2^{8\sqrt{3}} = 2^{2 \cdot 4\sqrt{3}} \cdot 3^{4\sqrt{3}} \cdot 2^{8\sqrt{3}} = 2^{8\sqrt{3}} \cdot 3^{4\sqrt{3}} \cdot 2^{8\sqrt{3}}$

Используя свойство $a^m \cdot a^n = a^{m+n}$ для степеней с одинаковым основанием, сложим показатели:

$2^{8\sqrt{3} + 8\sqrt{3}} \cdot 3^{4\sqrt{3}} = 2^{16\sqrt{3}} \cdot 3^{4\sqrt{3}}$

2. Упрощение второго выражения $4^{\sqrt{108}} \cdot 6^{\sqrt{48}}$

Аналогично упростим корни в показателях:

  • $\sqrt{108} = \sqrt{36 \cdot 3} = 6\sqrt{3}$
  • $\sqrt{48} = \sqrt{16 \cdot 3} = 4\sqrt{3}$

Подставим упрощенные значения в выражение:

$4^{6\sqrt{3}} \cdot 6^{4\sqrt{3}}$

Разложим основания 4 и 6 на простые множители: $4 = 2^2$ и $6 = 2 \cdot 3$.

$(2^2)^{6\sqrt{3}} \cdot (2 \cdot 3)^{4\sqrt{3}}$

Применим свойства степеней:

$2^{2 \cdot 6\sqrt{3}} \cdot 2^{4\sqrt{3}} \cdot 3^{4\sqrt{3}} = 2^{12\sqrt{3}} \cdot 2^{4\sqrt{3}} \cdot 3^{4\sqrt{3}}$

Сложим показатели у степеней с основанием 2:

$2^{12\sqrt{3} + 4\sqrt{3}} \cdot 3^{4\sqrt{3}} = 2^{16\sqrt{3}} \cdot 3^{4\sqrt{3}}$

3. Сравнение результатов

Результат упрощения первого выражения: $2^{16\sqrt{3}} \cdot 3^{4\sqrt{3}}$

Результат упрощения второго выражения: $2^{16\sqrt{3}} \cdot 3^{4\sqrt{3}}$

Поскольку оба выражения приводятся к одному и тому же виду, их значения равны.

Ответ: Значения выражений равны.

Помогло решение? Оставьте отзыв в комментариях ниже.

Присоединяйтесь к Телеграм-группе @gdz_by_belarus

Присоединиться

Мы подготовили для вас ответ c подробным объяснением домашего задания по алгебре за 11 класс, для упражнения номер 6 расположенного на странице 8 к сборнику задач 2020 года издания для учащихся школ и гимназий.

Теперь на нашем сайте ГДЗ.ТОП вы всегда легко и бесплатно найдёте условие с правильным ответом на вопрос «Как решить ДЗ» и «Как сделать» задание по алгебре к упражнению №6 (с. 8), авторов: Арефьева (Ирина Глебовна), Пирютко (Ольга Николаевна), базовый и повышенный уровень обучения учебного пособия издательства Народная асвета.