Номер 26, страница 21 - гдз по алгебре 11 класс сборник задач Арефьева, Пирютко

Алгебра, 11 класс Сборник задач, авторы: Арефьева Ирина Глебовна, Пирютко Ольга Николаевна, издательство Народная асвета, Минск, 2020, белого цвета

Авторы: Арефьева И. Г., Пирютко О. Н.

Тип: Сборник задач

Издательство: Народная асвета

Год издания: 2020 - 2025

Уровень обучения: базовый и повышенный

Цвет обложки: белый с графиком

Допущено Министерством образования Республики Беларусь

Популярные ГДЗ в 11 классе

Глава 2. Показательная функция. Параграф 4. Показательная функция. Производная показательной функции - номер 26, страница 21.

№26 (с. 21)
Условие. №26 (с. 21)
скриншот условия
Алгебра, 11 класс Сборник задач, авторы: Арефьева Ирина Глебовна, Пирютко Ольга Николаевна, издательство Народная асвета, Минск, 2020, белого цвета, страница 21, номер 26, Условие

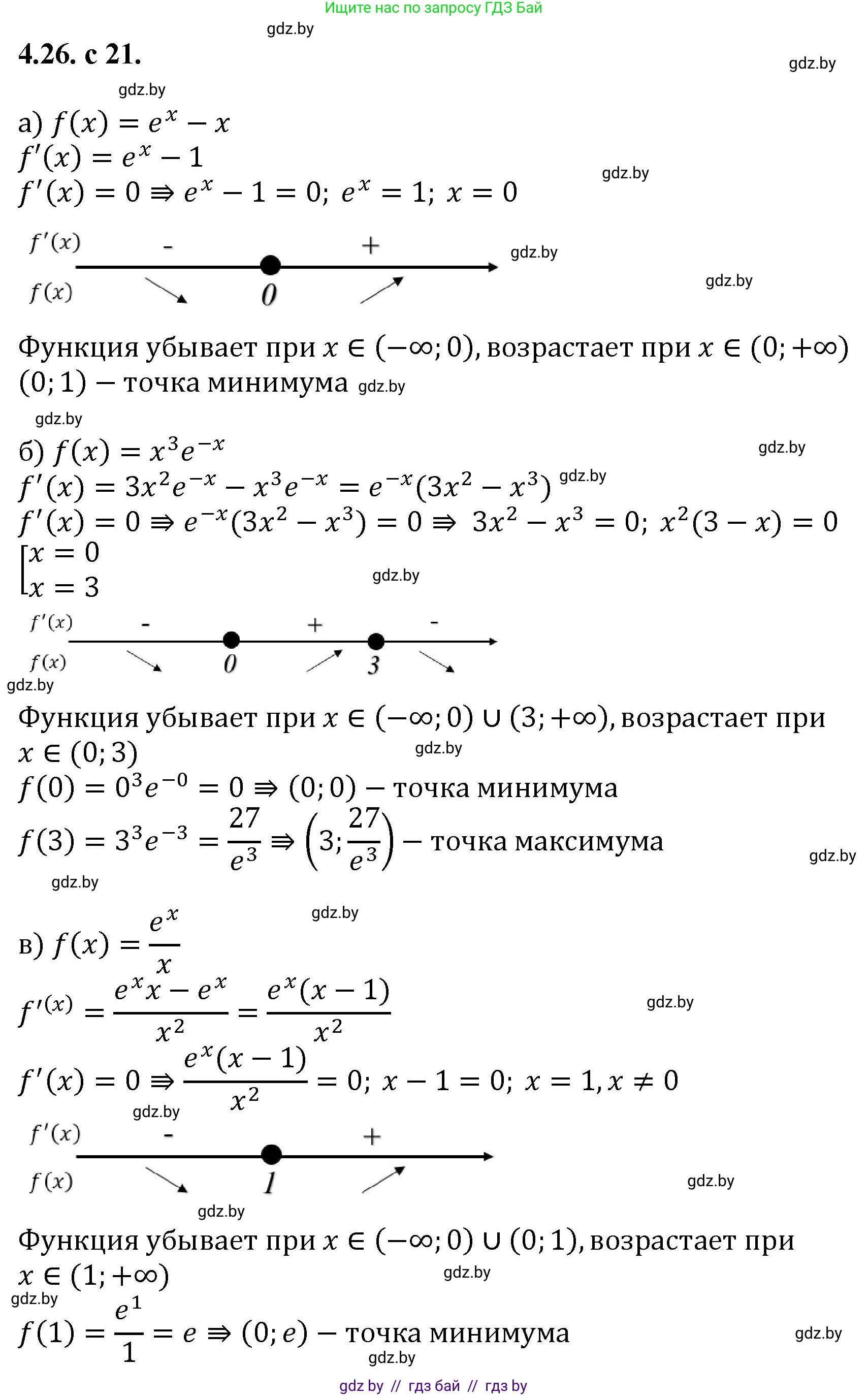
4.26. Найдите промежутки монотонности и точки экстремума функции:

а) $f(x) = e^x - x;$

б) $f(x) = x^3 e^{-x};$

в) $f(x) = \frac{e^x}{x};$

г) $f(x) = x^2 \cdot 2^{-x}.$

Решение. №26 (с. 21)
Алгебра, 11 класс Сборник задач, авторы: Арефьева Ирина Глебовна, Пирютко Ольга Николаевна, издательство Народная асвета, Минск, 2020, белого цвета, страница 21, номер 26, Решение Алгебра, 11 класс Сборник задач, авторы: Арефьева Ирина Глебовна, Пирютко Ольга Николаевна, издательство Народная асвета, Минск, 2020, белого цвета, страница 21, номер 26, Решение (продолжение 2)
Решение 2. №26 (с. 21)

а) $f(x) = e^x - x$
1. Область определения функции. Функция определена для всех действительных чисел, $D(f) = (-\infty; +\infty)$.
2. Производная функции. Найдем первую производную функции:
$f'(x) = (e^x - x)' = e^x - 1$.
3. Критические точки. Найдем точки, в которых производная равна нулю или не существует.
$f'(x) = 0 \implies e^x - 1 = 0 \implies e^x = 1 \implies x = \ln(1) = 0$.
Производная существует для всех $x$. Таким образом, у нас есть одна критическая точка $x=0$.
4. Промежутки монотонности. Исследуем знак производной на интервалах, на которые критическая точка делит область определения: $(-\infty, 0)$ и $(0, +\infty)$.

  • При $x \in (-\infty, 0)$, выберем $x=-1$. $f'(-1) = e^{-1} - 1 = \frac{1}{e} - 1 < 0$. Следовательно, функция убывает на промежутке $(-\infty, 0]$.
  • При $x \in (0, +\infty)$, выберем $x=1$. $f'(1) = e^1 - 1 = e-1 > 0$. Следовательно, функция возрастает на промежутке $[0, +\infty)$.

5. Точки экстремума. В точке $x=0$ производная меняет знак с минуса на плюс, следовательно, $x=0$ является точкой локального минимума.
Ответ: функция возрастает на промежутке $[0, +\infty)$, убывает на промежутке $(-\infty, 0]$; точка минимума $x_{min} = 0$.

б) $f(x) = x^3 e^{-x}$
1. Область определения функции. Функция определена для всех действительных чисел, $D(f) = (-\infty; +\infty)$.
2. Производная функции. Используем правило дифференцирования произведения $(uv)' = u'v + uv'$:
$f'(x) = (x^3)'e^{-x} + x^3(e^{-x})' = 3x^2e^{-x} - x^3e^{-x} = x^2e^{-x}(3-x)$.
3. Критические точки. Приравняем производную к нулю:
$x^2e^{-x}(3-x) = 0$.
Так как $e^{-x} > 0$ при любом $x$, то $x^2 = 0$ или $3-x=0$.
Отсюда получаем критические точки: $x_1 = 0$, $x_2 = 3$.
4. Промежутки монотонности. Исследуем знак производной $f'(x)$ на интервалах $(-\infty, 0)$, $(0, 3)$ и $(3, +\infty)$. Знак $f'(x)$ определяется знаком множителя $(3-x)$, так как $x^2 \ge 0$ и $e^{-x} > 0$.

  • При $x \in (-\infty, 0)$, $3-x > 0$, значит $f'(x) > 0$. Функция возрастает.
  • При $x \in (0, 3)$, $3-x > 0$, значит $f'(x) > 0$. Функция возрастает.
  • При $x \in (3, +\infty)$, $3-x < 0$, значит $f'(x) < 0$. Функция убывает.

5. Точки экстремума. В точке $x=0$ производная не меняет знак (остается положительной), поэтому это не точка экстремума (а точка перегиба). В точке $x=3$ производная меняет знак с плюса на минус, следовательно, $x=3$ является точкой локального максимума.
Ответ: функция возрастает на промежутке $(-\infty, 3]$, убывает на промежутке $[3, +\infty)$; точка максимума $x_{max} = 3$.

в) $f(x) = \frac{e^x}{x}$
1. Область определения функции. Знаменатель не может быть равен нулю, поэтому $x \neq 0$. $D(f) = (-\infty, 0) \cup (0, +\infty)$.
2. Производная функции. Используем правило дифференцирования частного $(\frac{u}{v})' = \frac{u'v - uv'}{v^2}$:
$f'(x) = \frac{(e^x)'x - e^x(x)'}{x^2} = \frac{e^x x - e^x \cdot 1}{x^2} = \frac{e^x(x-1)}{x^2}$.
3. Критические точки. Производная равна нулю, когда ее числитель равен нулю:
$e^x(x-1) = 0$.
Так как $e^x > 0$, то $x-1 = 0 \implies x = 1$.
Производная не определена при $x=0$, но эта точка не входит в область определения функции. Критическая точка одна: $x=1$.
4. Промежутки монотонности. Исследуем знак производной на интервалах $(-\infty, 0)$, $(0, 1)$ и $(1, +\infty)$. Знак $f'(x)$ определяется знаком множителя $(x-1)$, так как $e^x > 0$ и $x^2 > 0$ на области определения.

  • При $x \in (-\infty, 0)$, $x-1 < 0$, значит $f'(x) < 0$. Функция убывает.
  • При $x \in (0, 1)$, $x-1 < 0$, значит $f'(x) < 0$. Функция убывает.
  • При $x \in (1, +\infty)$, $x-1 > 0$, значит $f'(x) > 0$. Функция возрастает.

5. Точки экстремума. В точке $x=1$ производная меняет знак с минуса на плюс, следовательно, $x=1$ является точкой локального минимума.
Ответ: функция возрастает на промежутке $[1, +\infty)$, убывает на промежутках $(-\infty, 0)$ и $(0, 1]$; точка минимума $x_{min} = 1$.

г) $f(x) = x^2 \cdot 2^{-x}$
1. Область определения функции. Функция определена для всех действительных чисел, $D(f) = (-\infty; +\infty)$.
2. Производная функции. Используем правило произведения и формулу $(a^u)' = a^u \ln a \cdot u'$:
$f'(x) = (x^2)' \cdot 2^{-x} + x^2 \cdot (2^{-x})' = 2x \cdot 2^{-x} + x^2(-2^{-x}\ln 2) = x \cdot 2^{-x}(2 - x\ln 2)$.
3. Критические точки. Приравняем производную к нулю:
$x \cdot 2^{-x}(2 - x\ln 2) = 0$.
Так как $2^{-x} > 0$, то $x=0$ или $2 - x\ln 2 = 0$.
Из второго уравнения: $x\ln 2 = 2 \implies x = \frac{2}{\ln 2}$.
Критические точки: $x_1 = 0$ и $x_2 = \frac{2}{\ln 2}$.
4. Промежутки монотонности. Исследуем знак производной $f'(x)$ на интервалах $(-\infty, 0)$, $(0, \frac{2}{\ln 2})$ и $(\frac{2}{\ln 2}, +\infty)$. Знак $f'(x)$ совпадает со знаком выражения $x(2 - x\ln 2)$. График этого выражения — парабола с ветвями, направленными вниз, пересекающая ось абсцисс в точках $0$ и $\frac{2}{\ln 2}$.

  • При $x \in (-\infty, 0)$, $f'(x) < 0$. Функция убывает на $(-\infty, 0]$.
  • При $x \in (0, \frac{2}{\ln 2})$, $f'(x) > 0$. Функция возрастает на $[0, \frac{2}{\ln 2}]$.
  • При $x \in (\frac{2}{\ln 2}, +\infty)$, $f'(x) < 0$. Функция убывает на $[\frac{2}{\ln 2}, +\infty)$.

5. Точки экстремума. В точке $x=0$ производная меняет знак с минуса на плюс, значит, это точка локального минимума. В точке $x = \frac{2}{\ln 2}$ производная меняет знак с плюса на минус, значит, это точка локального максимума.
Ответ: функция возрастает на промежутке $[0, \frac{2}{\ln 2}]$, убывает на промежутках $(-\infty, 0]$ и $[\frac{2}{\ln 2}, +\infty)$; точка минимума $x_{min} = 0$, точка максимума $x_{max} = \frac{2}{\ln 2}$.

Помогло решение? Оставьте отзыв в комментариях ниже.

Присоединяйтесь к Телеграм-группе @gdz_by_belarus

Присоединиться

Мы подготовили для вас ответ c подробным объяснением домашего задания по алгебре за 11 класс, для упражнения номер 26 расположенного на странице 21 к сборнику задач 2020 года издания для учащихся школ и гимназий.

Теперь на нашем сайте ГДЗ.ТОП вы всегда легко и бесплатно найдёте условие с правильным ответом на вопрос «Как решить ДЗ» и «Как сделать» задание по алгебре к упражнению №26 (с. 21), авторов: Арефьева (Ирина Глебовна), Пирютко (Ольга Николаевна), базовый и повышенный уровень обучения учебного пособия издательства Народная асвета.