Номер 27, страница 21 - гдз по алгебре 11 класс сборник задач Арефьева, Пирютко

Алгебра, 11 класс Сборник задач, авторы: Арефьева Ирина Глебовна, Пирютко Ольга Николаевна, издательство Народная асвета, Минск, 2020, белого цвета

Авторы: Арефьева И. Г., Пирютко О. Н.

Тип: Сборник задач

Издательство: Народная асвета

Год издания: 2020 - 2025

Уровень обучения: базовый и повышенный

Цвет обложки: белый с графиком

Допущено Министерством образования Республики Беларусь

Популярные ГДЗ в 11 классе

Глава 2. Показательная функция. Параграф 4. Показательная функция. Производная показательной функции - номер 27, страница 21.

№27 (с. 21)
Условие. №27 (с. 21)
скриншот условия
Алгебра, 11 класс Сборник задач, авторы: Арефьева Ирина Глебовна, Пирютко Ольга Николаевна, издательство Народная асвета, Минск, 2020, белого цвета, страница 21, номер 27, Условие

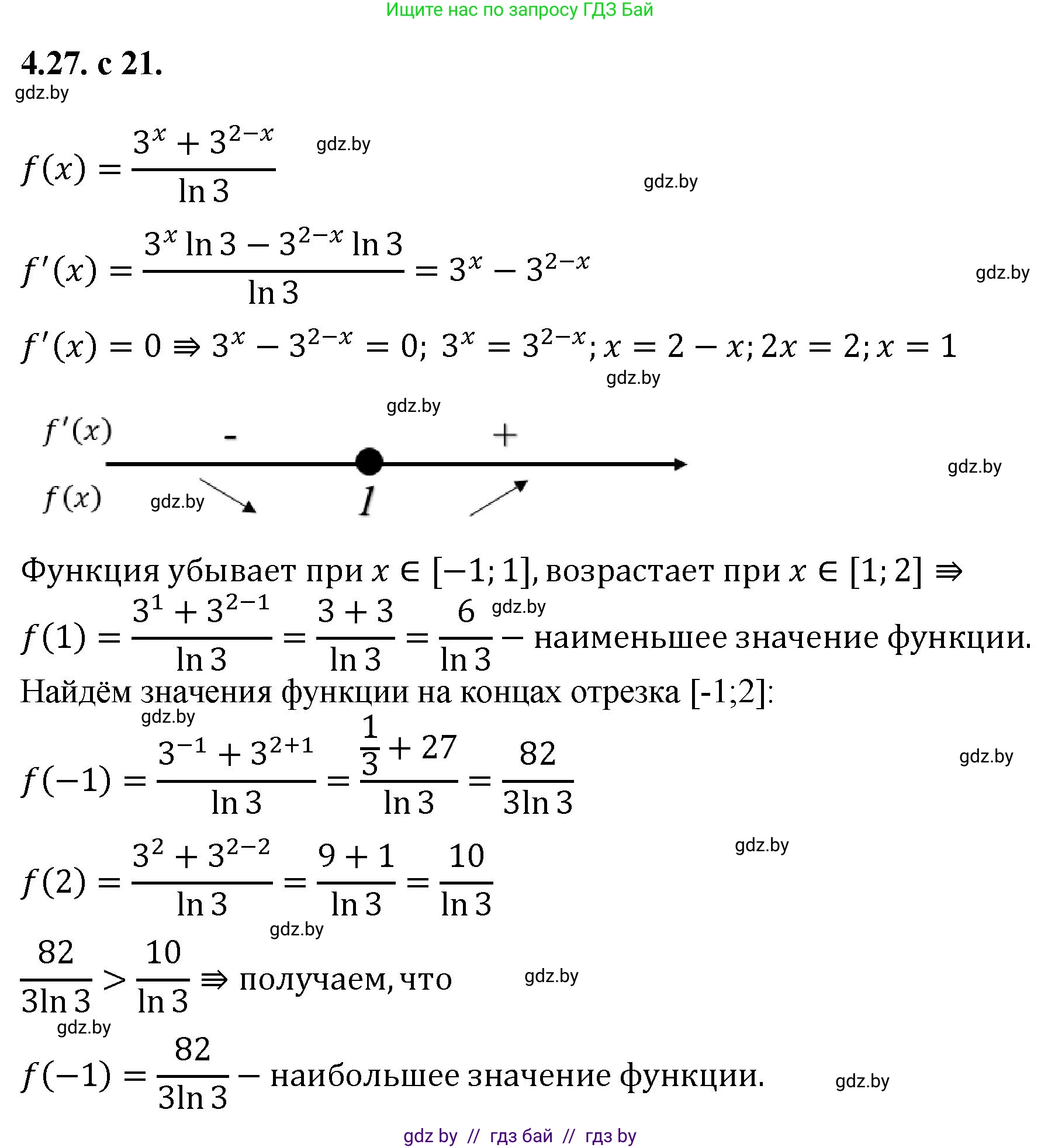
4.27. Найдите наибольшее и наименьшее значения функции $f(x) = \frac{3^x + 3^{2-x}}{\ln 3}$ на отрезке $[-1; 2]$.

Решение. №27 (с. 21)
Алгебра, 11 класс Сборник задач, авторы: Арефьева Ирина Глебовна, Пирютко Ольга Николаевна, издательство Народная асвета, Минск, 2020, белого цвета, страница 21, номер 27, Решение
Решение 2. №27 (с. 21)

Для нахождения наибольшего и наименьшего значений функции $f(x) = \frac{3^x + 3^{2-x}}{\ln 3}$ на отрезке $[-1; 2]$, необходимо найти значения функции на концах отрезка и в критических точках, принадлежащих этому отрезку.

1. Найдём производную функции

Исходная функция: $f(x) = \frac{3^x + 3^{2-x}}{\ln 3}$.

Найдём её производную $f'(x)$. Константу $\frac{1}{\ln 3}$ можно вынести за знак производной:

$f'(x) = \left(\frac{1}{\ln 3} (3^x + 3^{2-x})\right)' = \frac{1}{\ln 3} \cdot (3^x + 3^{2-x})'$

Используем правило дифференцирования показательной функции $(a^u)' = a^u \cdot \ln a \cdot u'$:

$f'(x) = \frac{1}{\ln 3} (3^x \ln 3 + 3^{2-x} \ln 3 \cdot (2-x)') = \frac{1}{\ln 3} (3^x \ln 3 - 3^{2-x} \ln 3)$

Сокращаем $\ln 3$:

$f'(x) = 3^x - 3^{2-x}$

2. Найдём критические точки

Критические точки — это точки, в которых производная равна нулю или не существует. В данном случае производная существует для всех $x$. Приравняем производную к нулю:

$f'(x) = 0$

$3^x - 3^{2-x} = 0$

$3^x = 3^{2-x}$

Так как основания степеней равны, приравниваем их показатели:

$x = 2 - x$

$2x = 2$

$x = 1$

Мы нашли одну критическую точку $x = 1$. Эта точка принадлежит заданному отрезку $[-1; 2]$.

3. Вычислим значения функции в критической точке и на концах отрезка

а) Значение функции в критической точке $x = 1$:

$f(1) = \frac{3^1 + 3^{2-1}}{\ln 3} = \frac{3 + 3}{\ln 3} = \frac{6}{\ln 3}$

б) Значение функции на левом конце отрезка, при $x = -1$:

$f(-1) = \frac{3^{-1} + 3^{2-(-1)}}{\ln 3} = \frac{\frac{1}{3} + 3^3}{\ln 3} = \frac{\frac{1}{3} + 27}{\ln 3} = \frac{\frac{1+81}{3}}{\ln 3} = \frac{\frac{82}{3}}{\ln 3} = \frac{82}{3\ln 3}$

в) Значение функции на правом конце отрезка, при $x = 2$:

$f(2) = \frac{3^2 + 3^{2-2}}{\ln 3} = \frac{9 + 3^0}{\ln 3} = \frac{9 + 1}{\ln 3} = \frac{10}{\ln 3}$

4. Сравним полученные значения

Нам нужно сравнить три значения: $\frac{6}{\ln 3}$, $\frac{82}{3\ln 3}$ и $\frac{10}{\ln 3}$.

Для удобства сравнения приведём все дроби к общему знаменателю $3\ln 3$:

  • $\frac{6}{\ln 3} = \frac{6 \cdot 3}{3\ln 3} = \frac{18}{3\ln 3}$
  • $\frac{10}{\ln 3} = \frac{10 \cdot 3}{3\ln 3} = \frac{30}{3\ln 3}$
  • $\frac{82}{3\ln 3}$

Теперь сравним числители: $18 < 30 < 82$.

Следовательно, $\frac{18}{3\ln 3} < \frac{30}{3\ln 3} < \frac{82}{3\ln 3}$, что означает $\frac{6}{\ln 3} < \frac{10}{\ln 3} < \frac{82}{3\ln 3}$.

Таким образом, наименьшее значение функции на отрезке $[-1; 2]$ достигается в точке $x=1$, а наибольшее — в точке $x=-1$.

Наибольшее значение: Ответ: $\frac{27+\frac{1}{3}}{\ln 3}$

Наименьшее значение: Ответ: $\frac{6}{\ln 3}$

Помогло решение? Оставьте отзыв в комментариях ниже.

Присоединяйтесь к Телеграм-группе @gdz_by_belarus

Присоединиться

Мы подготовили для вас ответ c подробным объяснением домашего задания по алгебре за 11 класс, для упражнения номер 27 расположенного на странице 21 к сборнику задач 2020 года издания для учащихся школ и гимназий.

Теперь на нашем сайте ГДЗ.ТОП вы всегда легко и бесплатно найдёте условие с правильным ответом на вопрос «Как решить ДЗ» и «Как сделать» задание по алгебре к упражнению №27 (с. 21), авторов: Арефьева (Ирина Глебовна), Пирютко (Ольга Николаевна), базовый и повышенный уровень обучения учебного пособия издательства Народная асвета.