Номер 14, страница 121 - гдз по математике 5 класс сборник задач Пирютко, Терешко

Математика, 5 класс Сборник задач, авторы: Пирютко Ольга Николаевна, Терешко Оксана Александровна, Герасимов Валерий Дмитриевич, издательство Адукацыя i выхаванне, Минск, 2019, белого цвета

Авторы: Пирютко О. Н., Терешко О. А., Герасимов В. Д.

Тип: Сборник задач

Издательство: Адукацыя i выхаванне

Год издания: 2019 - 2025

Цвет обложки: белый, салатовый, оранжевый с учениками

ISBN: 978-985-599-035-3

Допущено Министерством образования Республики Беларусь

Популярные ГДЗ в 5 классе

Глава 3. Обыкновенные дроби. Параграф 7. Умножение дробных чисел - номер 14, страница 121.

№14 (с. 121)
Условие. №14 (с. 121)
скриншот условия
Математика, 5 класс Сборник задач, авторы: Пирютко Ольга Николаевна, Терешко Оксана Александровна, Герасимов Валерий Дмитриевич, издательство Адукацыя i выхаванне, Минск, 2019, белого цвета, страница 121, номер 14, Условие

14. а) Найдите площадь прямоугольника, если одна его сторона равна $ \frac{7}{15} $ м, а другая сторона в 3 раза больше.

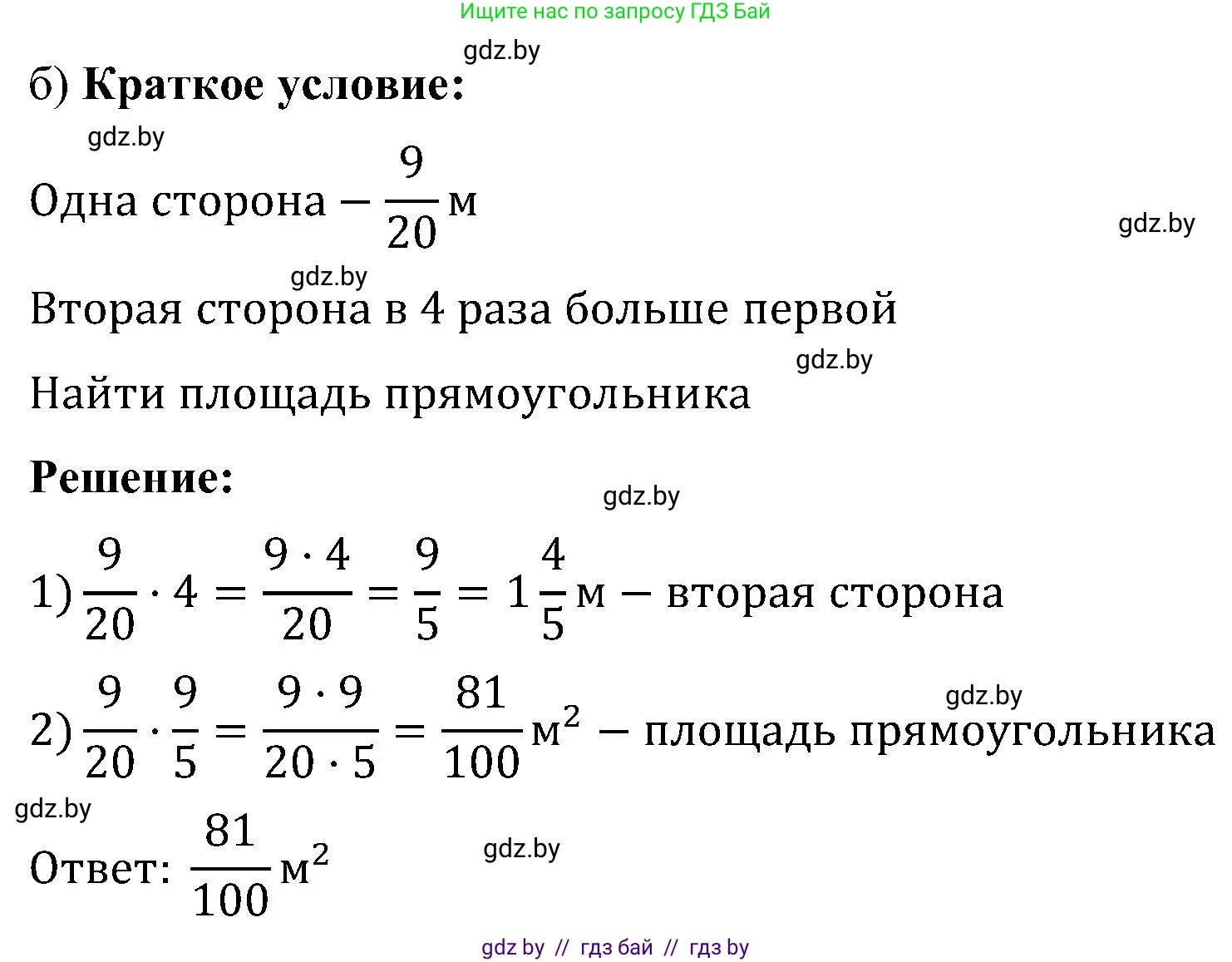
б) Найдите площадь прямоугольника, если одна его сторона равна $ \frac{9}{20} $ м, а другая сторона в 4 раза больше.

Решение. №14 (с. 121)
Математика, 5 класс Сборник задач, авторы: Пирютко Ольга Николаевна, Терешко Оксана Александровна, Герасимов Валерий Дмитриевич, издательство Адукацыя i выхаванне, Минск, 2019, белого цвета, страница 121, номер 14, Решение Математика, 5 класс Сборник задач, авторы: Пирютко Ольга Николаевна, Терешко Оксана Александровна, Герасимов Валерий Дмитриевич, издательство Адукацыя i выхаванне, Минск, 2019, белого цвета, страница 121, номер 14, Решение (продолжение 2)
Решение 2. №14 (с. 121)

а)

Для нахождения площади прямоугольника необходимо умножить его длину на ширину. По условию задачи, одна сторона прямоугольника равна $a = \frac{7}{15}$ м. Другая сторона, назовем ее $b$, в 3 раза больше.

1. Найдем длину второй стороны $b$:

$b = a \cdot 3 = \frac{7}{15} \cdot 3 = \frac{7 \cdot 3}{15} = \frac{21}{15}$ м.

Сократим полученную дробь, разделив числитель и знаменатель на 3:

$b = \frac{21 \div 3}{15 \div 3} = \frac{7}{5}$ м.

2. Теперь найдем площадь прямоугольника $S$ по формуле $S = a \cdot b$:

$S = \frac{7}{15} \cdot \frac{7}{5} = \frac{7 \cdot 7}{15 \cdot 5} = \frac{49}{75}$ м².

Ответ: $\frac{49}{75}$ м².

б)

Аналогично первому пункту, найдем площадь прямоугольника. Одна его сторона равна $a = \frac{9}{20}$ м, а другая сторона $b$ в 4 раза больше.

1. Найдем длину второй стороны $b$:

$b = a \cdot 4 = \frac{9}{20} \cdot 4 = \frac{9 \cdot 4}{20} = \frac{36}{20}$ м.

Сократим полученную дробь, разделив числитель и знаменатель на 4:

$b = \frac{36 \div 4}{20 \div 4} = \frac{9}{5}$ м.

2. Теперь найдем площадь прямоугольника $S$ по формуле $S = a \cdot b$:

$S = \frac{9}{20} \cdot \frac{9}{5} = \frac{9 \cdot 9}{20 \cdot 5} = \frac{81}{100}$ м².

Это значение также можно записать в виде десятичной дроби: $0,81$ м².

Ответ: $\frac{81}{100}$ м² или $0,81$ м².

Помогло решение? Оставьте отзыв в комментариях ниже.

Присоединяйтесь к Телеграм-группе @gdz_by_belarus

Присоединиться

Мы подготовили для вас ответ c подробным объяснением домашего задания по математике за 5 класс, для упражнения номер 14 расположенного на странице 121 к сборнику задач 2019 года издания для учащихся школ и гимназий.

Теперь на нашем сайте ГДЗ.ТОП вы всегда легко и бесплатно найдёте условие с правильным ответом на вопрос «Как решить ДЗ» и «Как сделать» задание по математике к упражнению №14 (с. 121), авторов: Пирютко (Ольга Николаевна), Терешко (Оксана Александровна), Герасимов (Валерий Дмитриевич), учебного пособия издательства Адукацыя i выхаванне.