Номер 18, страница 122 - гдз по математике 5 класс сборник задач Пирютко, Терешко

Математика, 5 класс Сборник задач, авторы: Пирютко Ольга Николаевна, Терешко Оксана Александровна, Герасимов Валерий Дмитриевич, издательство Адукацыя i выхаванне, Минск, 2019, белого цвета

Авторы: Пирютко О. Н., Терешко О. А., Герасимов В. Д.

Тип: Сборник задач

Издательство: Адукацыя i выхаванне

Год издания: 2019 - 2025

Цвет обложки: белый, салатовый, оранжевый с учениками

ISBN: 978-985-599-035-3

Допущено Министерством образования Республики Беларусь

Популярные ГДЗ в 5 классе

Глава 3. Обыкновенные дроби. Параграф 7. Умножение дробных чисел - номер 18, страница 122.

№18 (с. 122)
Условие. №18 (с. 122)
скриншот условия
Математика, 5 класс Сборник задач, авторы: Пирютко Ольга Николаевна, Терешко Оксана Александровна, Герасимов Валерий Дмитриевич, издательство Адукацыя i выхаванне, Минск, 2019, белого цвета, страница 122, номер 18, Условие

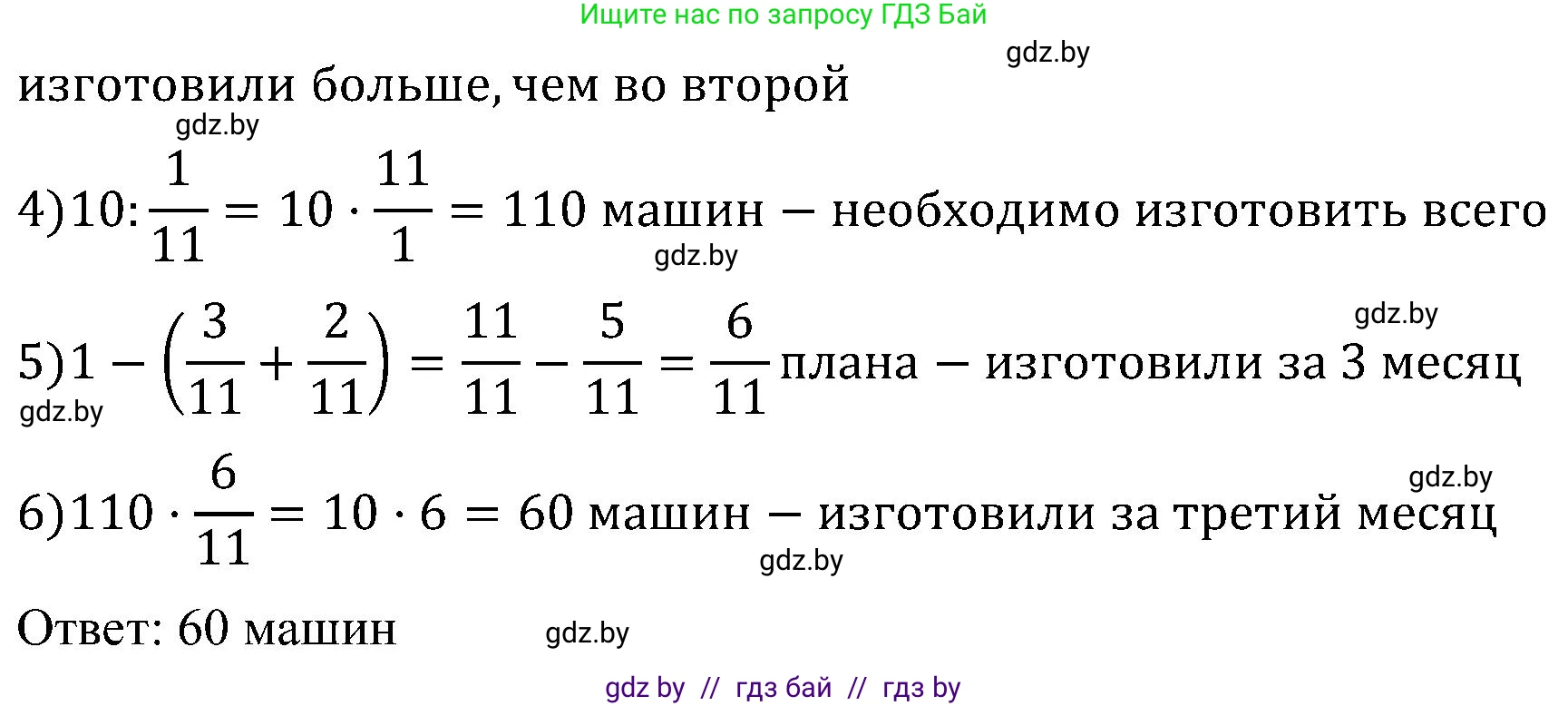
18. Автозавод за первый месяц выполнил $\frac{3}{11}$ намеченного плана выпуска машин, во второй — $\frac{1}{4}$ остатка, а в третий — остальные машины. Сколько машин было изготовлено за третий месяц, если за первый месяц было изготовлено на 10 машин больше, чем за второй?

Решение. №18 (с. 122)
Математика, 5 класс Сборник задач, авторы: Пирютко Ольга Николаевна, Терешко Оксана Александровна, Герасимов Валерий Дмитриевич, издательство Адукацыя i выхаванне, Минск, 2019, белого цвета, страница 122, номер 18, Решение Математика, 5 класс Сборник задач, авторы: Пирютко Ольга Николаевна, Терешко Оксана Александровна, Герасимов Валерий Дмитриевич, издательство Адукацыя i выхаванне, Минск, 2019, белого цвета, страница 122, номер 18, Решение (продолжение 2)
Решение 2. №18 (с. 122)

Пусть $x$ — общее количество машин, которое планировалось выпустить за три месяца.

В первый месяц автозавод выполнил $\frac{3}{11}$ плана, то есть изготовил $\frac{3}{11}x$ машин.

После этого осталось выпустить $x - \frac{3}{11}x = \frac{8}{11}x$ машин.

Во второй месяц завод изготовил $\frac{1}{4}$ от остатка. Чтобы найти, какую часть от общего плана это составляет, нужно умножить долю остатка на $\frac{1}{4}$:
$\frac{1}{4} \cdot \frac{8}{11}x = \frac{8}{44}x = \frac{2}{11}x$.
Итак, за второй месяц было выпущено $\frac{2}{11}x$ машин.

По условию задачи, за первый месяц изготовили на 10 машин больше, чем за второй. Составим уравнение на основе этого условия:
$\frac{3}{11}x = \frac{2}{11}x + 10$

Теперь решим это уравнение, чтобы найти общее количество машин $x$:
$\frac{3}{11}x - \frac{2}{11}x = 10$
$\frac{1}{11}x = 10$
$x = 10 \cdot 11 = 110$
Следовательно, всего по плану должны были изготовить 110 машин.

За третий месяц изготовили все остальные машины. Вычислим, какую часть плана выполнили за первые два месяца:
$\frac{3}{11} + \frac{2}{11} = \frac{5}{11}$

Значит, на третий месяц осталась следующая часть плана:
$1 - \frac{5}{11} = \frac{6}{11}$

Найдем количество машин, изготовленных в третий месяц, умножив эту долю на общее количество машин $x$:
$\frac{6}{11} \cdot 110 = 6 \cdot \frac{110}{11} = 6 \cdot 10 = 60$ машин.

Ответ: 60 машин.

Помогло решение? Оставьте отзыв в комментариях ниже.

Присоединяйтесь к Телеграм-группе @gdz_by_belarus

Присоединиться

Мы подготовили для вас ответ c подробным объяснением домашего задания по математике за 5 класс, для упражнения номер 18 расположенного на странице 122 к сборнику задач 2019 года издания для учащихся школ и гимназий.

Теперь на нашем сайте ГДЗ.ТОП вы всегда легко и бесплатно найдёте условие с правильным ответом на вопрос «Как решить ДЗ» и «Как сделать» задание по математике к упражнению №18 (с. 122), авторов: Пирютко (Ольга Николаевна), Терешко (Оксана Александровна), Герасимов (Валерий Дмитриевич), учебного пособия издательства Адукацыя i выхаванне.