Номер 65, страница 14 - гдз по алгебре 8 класс учебник Арефьева, Пирютко

Алгебра, 8 класс Учебник, авторы: Арефьева Ирина Глебовна, Пирютко Ольга Николаевна, издательство Адукацыя i выхаванне, Минск, 2024, бирюзового цвета

Авторы: Арефьева И. Г., Пирютко О. Н.

Тип: Учебник

Издательство: Адукацыя i выхаванне

Год издания: 2024 - 2025

Цвет обложки: бирюзовый с графиком

ISBN: ISBN 978-985-03-4081-8

Допущено Министерством образования Республики Беларусь

Популярные ГДЗ в 8 классе

Повторение курса алгебры 7-го класса. Системы линейных уравнений - номер 65, страница 14.

№65 (с. 14)
Условие. №65 (с. 14)
скриншот условия
Алгебра, 8 класс Учебник, авторы: Арефьева Ирина Глебовна, Пирютко Ольга Николаевна, издательство Адукацыя i выхаванне, Минск, 2024, бирюзового цвета, страница 14, номер 65, Условие

65. Решите систему уравнений:

а) $ \begin{cases} 3(2x - 7y) + 5y = 62 \\ 2(x + 3y) = 2 + 2y \end{cases} $

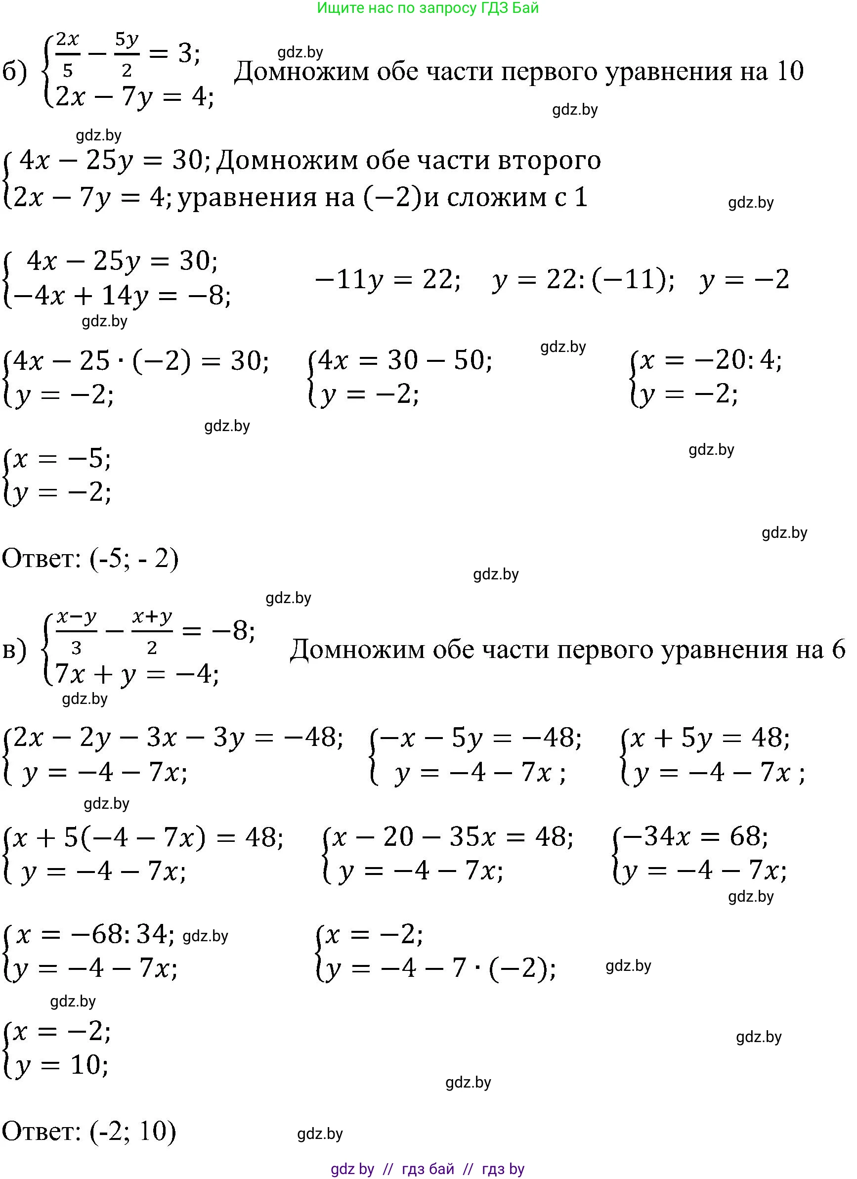
б) $ \begin{cases} \frac{2x}{5} - \frac{5y}{2} = 3 \\ 2x - 7y = 4 \end{cases} $

в) $ \begin{cases} \frac{x - y}{3} - \frac{x + y}{2} = -8 \\ 7x + y = -4 \end{cases} $

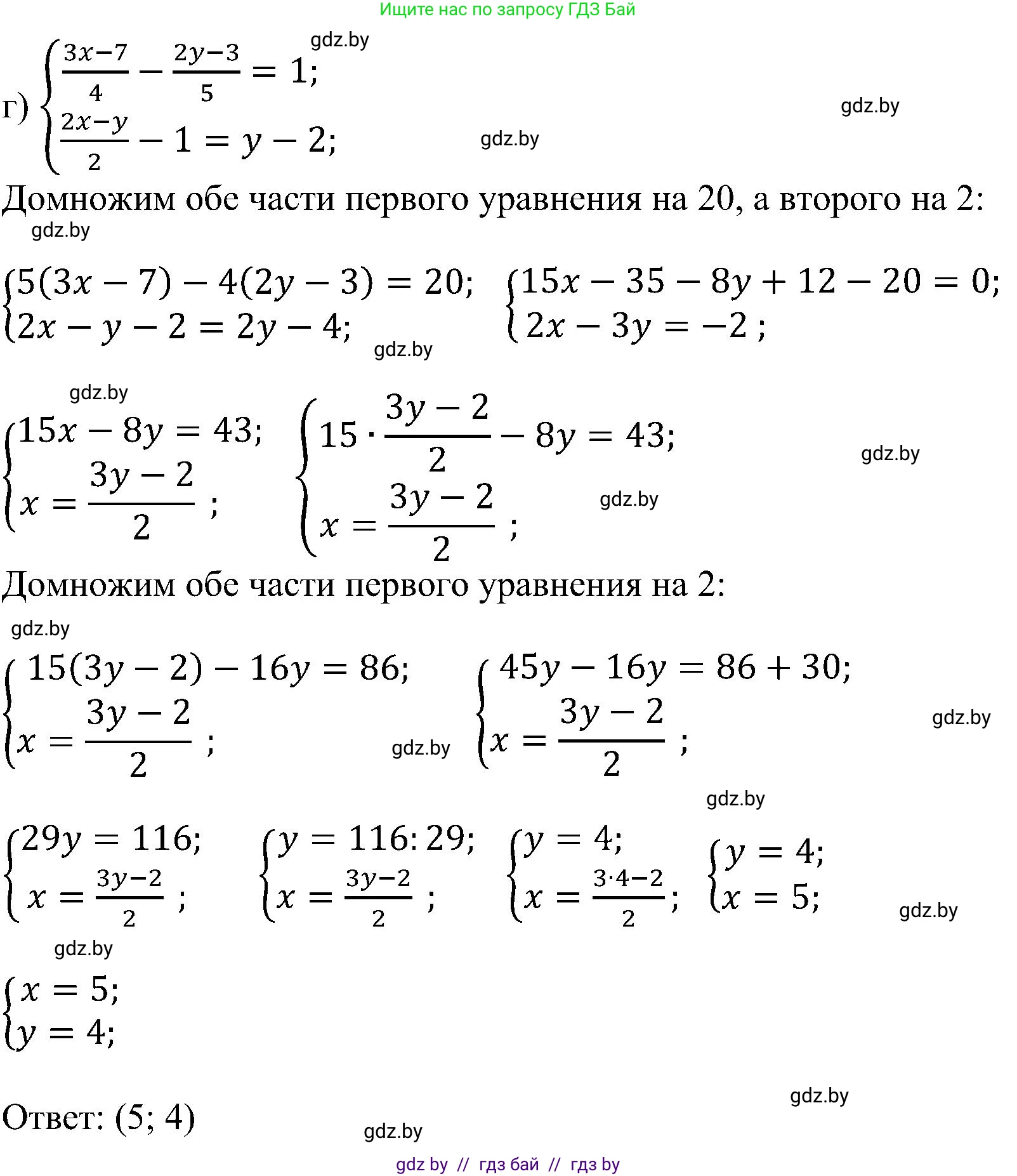
г) $ \begin{cases} \frac{3x - 7}{4} - \frac{2y - 3}{5} = 1 \\ \frac{2x - y}{2} - 1 = y - 2 \end{cases} $

Решение. №65 (с. 14)
Алгебра, 8 класс Учебник, авторы: Арефьева Ирина Глебовна, Пирютко Ольга Николаевна, издательство Адукацыя i выхаванне, Минск, 2024, бирюзового цвета, страница 14, номер 65, Решение Алгебра, 8 класс Учебник, авторы: Арефьева Ирина Глебовна, Пирютко Ольга Николаевна, издательство Адукацыя i выхаванне, Минск, 2024, бирюзового цвета, страница 14, номер 65, Решение (продолжение 2)
Решение 2. №65 (с. 14)

а) Исходная система уравнений:

$\begin{cases} 3(2x - 7y) + 5y = 62, \\ 2(x + 3y) = 2 + 2y; \end{cases}$

Сначала упростим каждое уравнение системы.

Первое уравнение:

$3(2x - 7y) + 5y = 62$

$6x - 21y + 5y = 62$

$6x - 16y = 62$

Разделим обе части уравнения на 2:

$3x - 8y = 31$

Второе уравнение:

$2(x + 3y) = 2 + 2y$

$2x + 6y = 2 + 2y$

$2x + 6y - 2y = 2$

$2x + 4y = 2$

Разделим обе части уравнения на 2:

$x + 2y = 1$

Теперь система имеет вид:

$\begin{cases} 3x - 8y = 31, \\ x + 2y = 1. \end{cases}$

Решим систему методом подстановки. Выразим $x$ из второго уравнения:

$x = 1 - 2y$

Подставим полученное выражение в первое уравнение:

$3(1 - 2y) - 8y = 31$

$3 - 6y - 8y = 31$

$3 - 14y = 31$

$-14y = 31 - 3$

$-14y = 28$

$y = \frac{28}{-14} = -2$

Теперь найдем $x$, подставив значение $y$ в выражение $x = 1 - 2y$:

$x = 1 - 2(-2) = 1 + 4 = 5$

Ответ: $(5; -2)$.

б) Исходная система уравнений:

$\begin{cases} \frac{2x}{5} - \frac{5y}{2} = 3, \\ 2x - 7y = 4; \end{cases}$

Упростим первое уравнение, избавившись от дробей. Умножим обе части уравнения на общий знаменатель 10:

$10 \cdot (\frac{2x}{5}) - 10 \cdot (\frac{5y}{2}) = 10 \cdot 3$

$4x - 25y = 30$

Теперь система имеет вид:

$\begin{cases} 4x - 25y = 30, \\ 2x - 7y = 4. \end{cases}$

Решим систему методом сложения (вычитания). Умножим второе уравнение на 2, чтобы коэффициенты при $x$ стали одинаковыми:

$2(2x - 7y) = 2 \cdot 4$

$4x - 14y = 8$

Вычтем полученное уравнение из первого уравнения системы:

$(4x - 25y) - (4x - 14y) = 30 - 8$

$4x - 25y - 4x + 14y = 22$

$-11y = 22$

$y = \frac{22}{-11} = -2$

Теперь найдем $x$, подставив значение $y$ во второе исходное уравнение $2x - 7y = 4$:

$2x - 7(-2) = 4$

$2x + 14 = 4$

$2x = 4 - 14$

$2x = -10$

$x = \frac{-10}{2} = -5$

Ответ: $(-5; -2)$.

в) Исходная система уравнений:

$\begin{cases} \frac{x - y}{3} - \frac{x + y}{2} = -8, \\ 7x + y = -4; \end{cases}$

Упростим первое уравнение, умножив его на общий знаменатель 6:

$6 \cdot (\frac{x - y}{3}) - 6 \cdot (\frac{x + y}{2}) = 6 \cdot (-8)$

$2(x - y) - 3(x + y) = -48$

$2x - 2y - 3x - 3y = -48$

$-x - 5y = -48$

Умножим на -1:

$x + 5y = 48$

Теперь система имеет вид:

$\begin{cases} x + 5y = 48, \\ 7x + y = -4. \end{cases}$

Решим систему методом подстановки. Выразим $y$ из второго уравнения:

$y = -4 - 7x$

Подставим это выражение в первое уравнение:

$x + 5(-4 - 7x) = 48$

$x - 20 - 35x = 48$

$-34x = 48 + 20$

$-34x = 68$

$x = \frac{68}{-34} = -2$

Теперь найдем $y$, подставив значение $x$ в выражение $y = -4 - 7x$:

$y = -4 - 7(-2) = -4 + 14 = 10$

Ответ: $(-2; 10)$.

г) Исходная система уравнений:

$\begin{cases} \frac{3x - 7}{4} - \frac{2y - 3}{5} = 1, \\ \frac{2x - y}{2} - 1 = y - 2. \end{cases}$

Упростим каждое уравнение.

Первое уравнение. Умножим на общий знаменатель 20:

$5(3x - 7) - 4(2y - 3) = 20$

$15x - 35 - 8y + 12 = 20$

$15x - 8y - 23 = 20$

$15x - 8y = 43$

Второе уравнение. Умножим на 2:

$(2x - y) - 2 \cdot 1 = 2(y - 2)$

$2x - y - 2 = 2y - 4$

$2x - y - 2y = -4 + 2$

$2x - 3y = -2$

Теперь система имеет вид:

$\begin{cases} 15x - 8y = 43, \\ 2x - 3y = -2. \end{cases}$

Решим систему методом сложения. Умножим первое уравнение на 3, а второе на -8, чтобы избавиться от $y$:

$3(15x - 8y) = 3 \cdot 43 \implies 45x - 24y = 129$

$-8(2x - 3y) = -8 \cdot (-2) \implies -16x + 24y = 16$

Сложим полученные уравнения:

$(45x - 24y) + (-16x + 24y) = 129 + 16$

$29x = 145$

$x = \frac{145}{29} = 5$

Теперь найдем $y$, подставив $x=5$ в уравнение $2x - 3y = -2$:

$2(5) - 3y = -2$

$10 - 3y = -2$

$-3y = -12$

$y = \frac{-12}{-3} = 4$

Ответ: $(5; 4)$.

Помогло решение? Оставьте отзыв в комментариях ниже.

Присоединяйтесь к Телеграм-группе @gdz_by_belarus

Присоединиться

Мы подготовили для вас ответ c подробным объяснением домашего задания по алгебре за 8 класс, для упражнения номер 65 расположенного на странице 14 к учебнику 2024 года издания для учащихся школ и гимназий.

Теперь на нашем сайте ГДЗ.ТОП вы всегда легко и бесплатно найдёте условие с правильным ответом на вопрос «Как решить ДЗ» и «Как сделать» задание по алгебре к упражнению №65 (с. 14), авторов: Арефьева (Ирина Глебовна), Пирютко (Ольга Николаевна), учебного пособия издательства Адукацыя i выхаванне.